指南生活
首页
美食营养
手工爱好
生活家居
返回
指南生活
首页
美食营养
游戏数码
手工爱好
生活家居
健康养生
运动户外
职场理财
情感交际
母婴教育
时尚美容
知识问答
生活知识
搜索
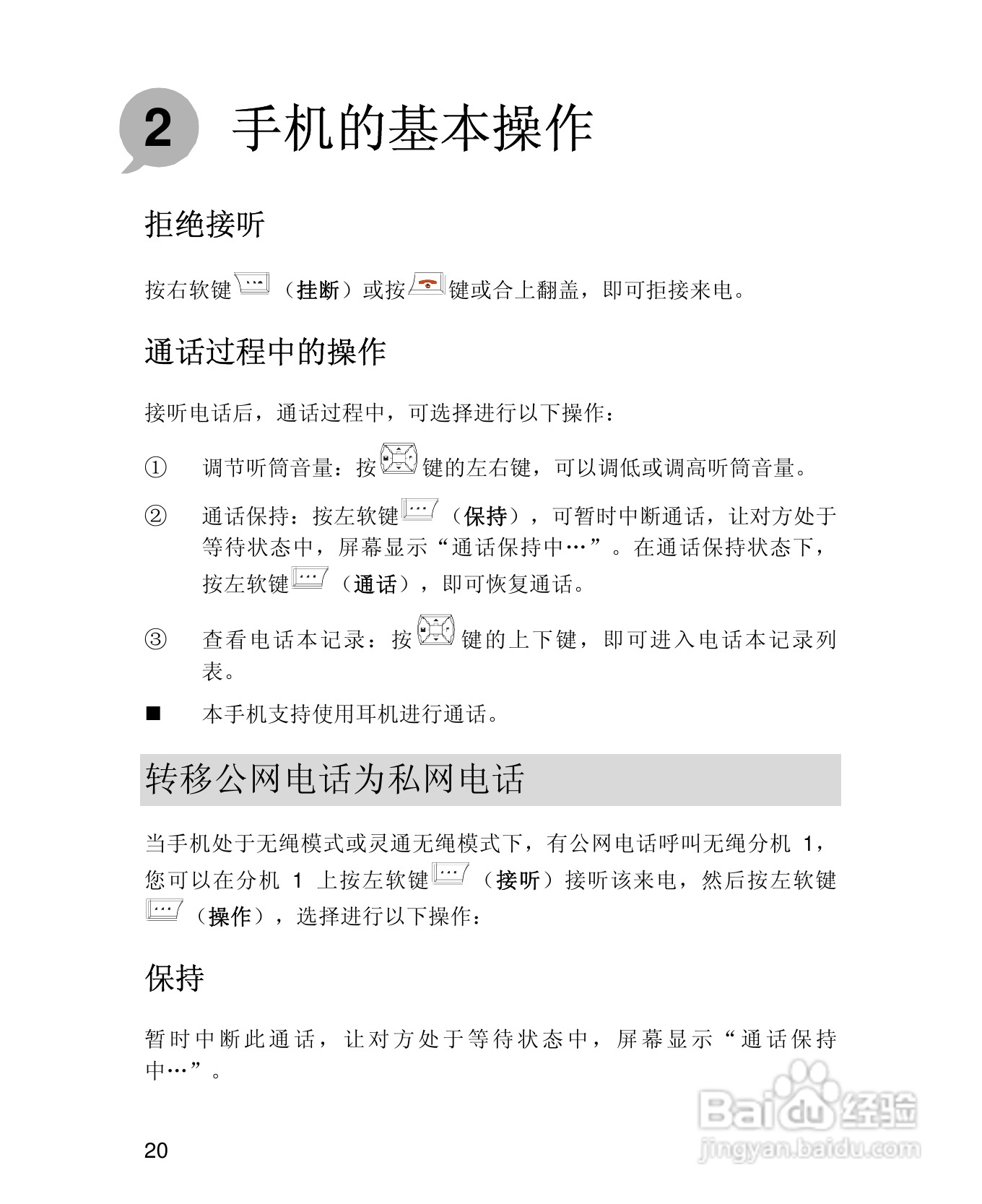
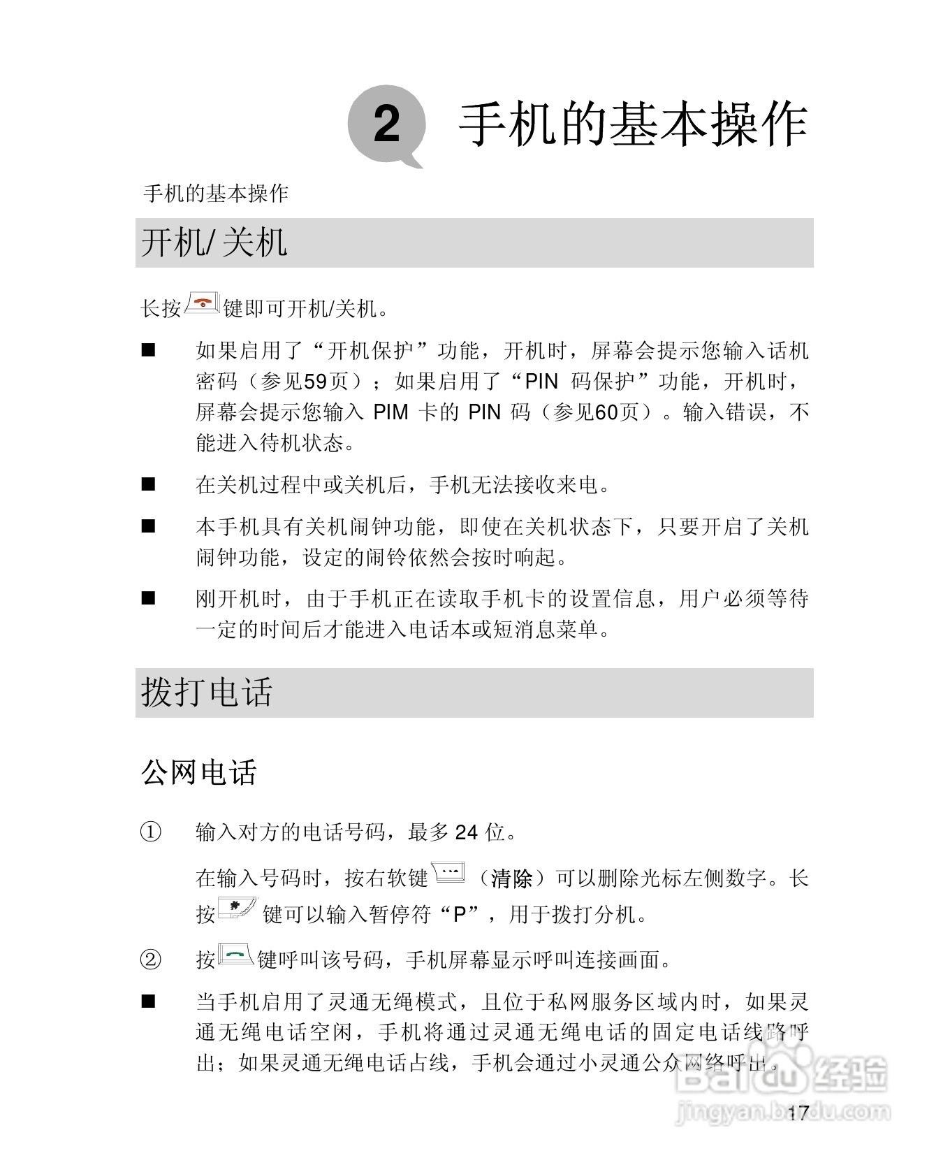
UT斯达康X61手机使用说明书:[3]
2025-12-28 05:13:15
(共篇)
上一篇:
|
下一篇:
声明:
本网站引用、摘录或转载内容仅供网站访问者交流或参考,不代表本站立场,如存在版权或非法内容,请联系站长删除,联系邮箱:site.kefu@qq.com。
相关推荐
UT斯达康X61手机使用说明书:[13]
阅读量:189
UT斯达康X61手机使用说明书:[9]
阅读量:148
使用说明书封面怎么做
阅读量:113
使用说明书wf2651使用指南
阅读量:156
UT斯达康X61手机使用说明书:[12]
阅读量:114
猜你喜欢
sophia什么意思
图样图森破是什么意思
别有洞天的意思
耶和华祝福满满
去看望产妇送什么好
最打动人心的祝福语
电热壶什么牌子好
bios是什么意思
浴盐什么牌子好
我行我素是什么意思
猜你喜欢
韩国购物买什么
immediately是什么意思
cea是什么意思
拼搏的意思
pond是什么意思
为中华之崛起而读书的意思
誉满天下的意思
快闪是什么意思
storm是什么意思
车蜡什么牌子好