指南生活
首页
美食营养
手工爱好
生活家居
返回
指南生活
首页
美食营养
游戏数码
手工爱好
生活家居
健康养生
运动户外
职场理财
情感交际
母婴教育
时尚美容
知识问答
生活知识
生活百科
搜索
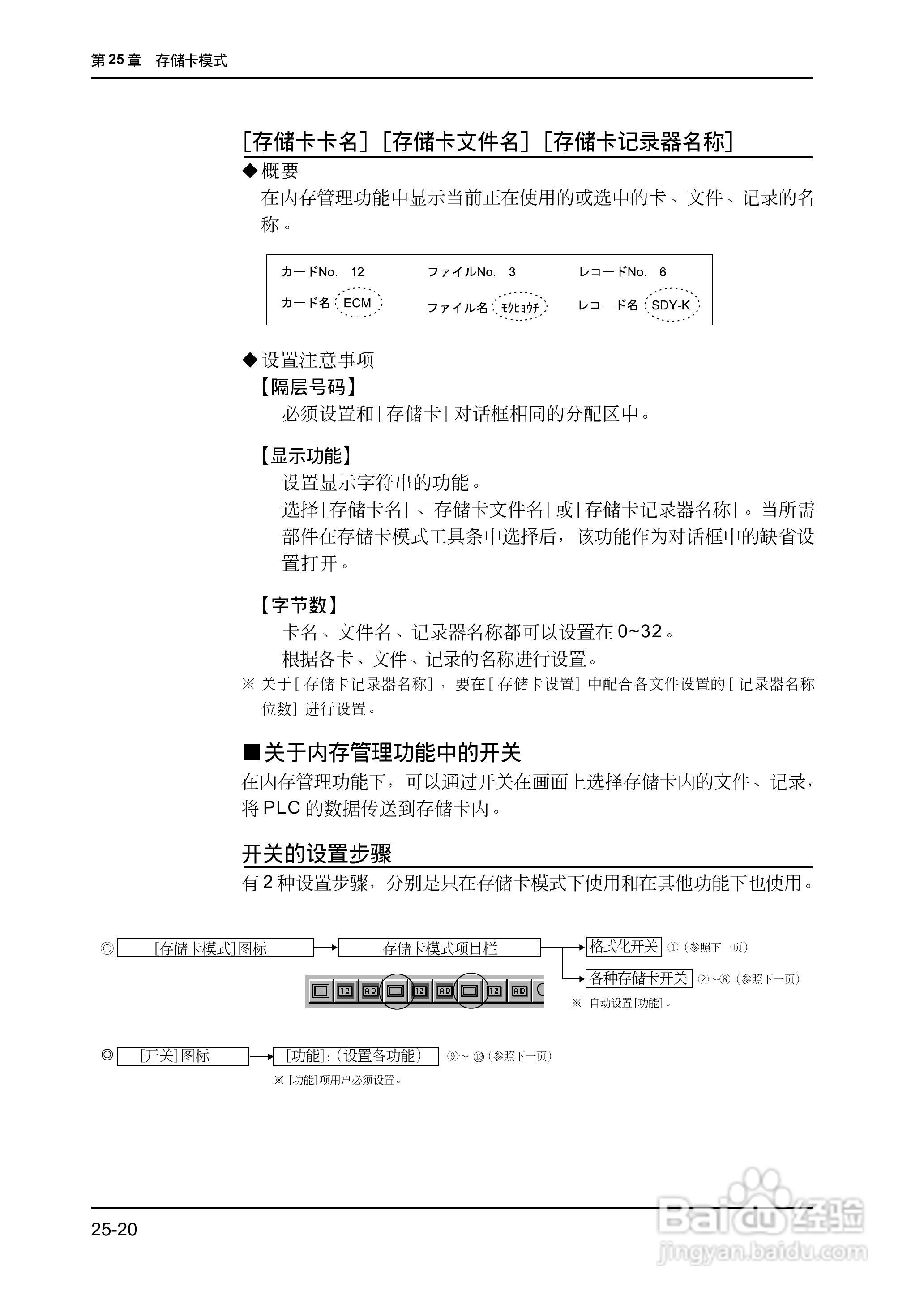
松下UG420H-E变频器使用说明书:[62]
2026-05-10 20:18:16
本篇为《松下UG420H-E变频器使用说明书》,主要介绍该产品的使用方法以及常见故障解决方案。
(共篇)
上一篇:
|
下一篇:
声明:
本网站引用、摘录或转载内容仅供网站访问者交流或参考,不代表本站立场,如存在版权或非法内容,请联系站长删除,联系邮箱:site.kefu@qq.com。
相关推荐
松下UG420H-E变频器使用说明书:[65]
阅读量:93
松下UG420H-E变频器使用说明书:[72]
阅读量:32
变频器调试接线教程
阅读量:36
松下UG420H-E变频器使用说明书:[40]
阅读量:137
松下UG420H-E变频器使用说明书:[37]
阅读量:175
猜你喜欢
246zl天天好·彩免费资料大全
我的世界mod大全
螺丝滑丝怎么拧下来
花纹板理论重量表大全
温庭筠简介
qq账号密码大全
励志句子大全
莫扎特简介
脸上有螨虫怎么治疗
钢铁是怎样炼成的简介
猜你喜欢
幼儿园小班评语大全
长城的简介
网络拓扑图怎么画
体质差怎么调理
西米露的做法大全
六合资料大全
简笔画图片大全水果
心理图片大全
作文200字大全
身份证图片大全