指南生活
首页
美食营养
手工爱好
生活家居
返回
指南生活
首页
美食营养
游戏数码
手工爱好
生活家居
健康养生
运动户外
职场理财
情感交际
母婴教育
时尚美容
知识问答
生活知识
搜索
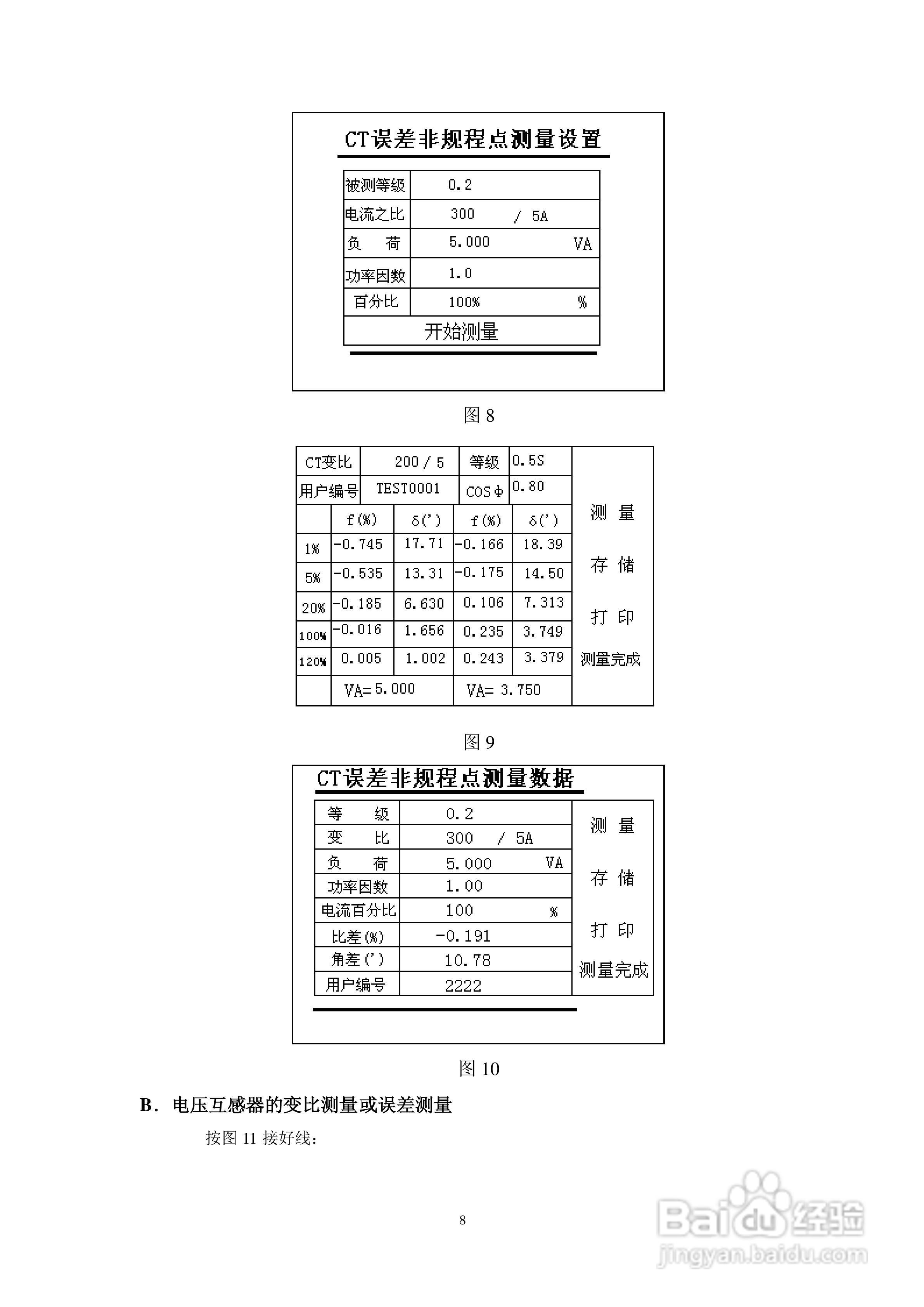
仪天成YTC2165互感器现场误差综合测试仪说明书:[1]
2026-01-11 04:20:59
本篇为《仪天成YTC2165互感器现场误差综合测试仪说明书》,主要介绍该产品的使用方法以及常见故障解决方案。
(共篇)
下一篇:
声明:
本网站引用、摘录或转载内容仅供网站访问者交流或参考,不代表本站立场,如存在版权或非法内容,请联系站长删除,联系邮箱:site.kefu@qq.com。
相关推荐
仪天成YTC2165互感器现场误差综合测试仪说明书:[2]
阅读量:46
华胜FS-103互感器多功能全自动综合测试仪说明书:[1]
阅读量:126
DGFA-100P变频互感器综合测试仪使用说明书
阅读量:86
变频互感器综合测试仪
阅读量:53
仪天成YTC2168互感器校验仪说明书:[2]
阅读量:83
猜你喜欢
对角线是什么
高达是什么
六书指的是什么
has是什么意思
红色配什么颜色好看
屌丝是什么
名媛什么意思是什么
74年属什么生肖
脚气用什么药最好
下巴长痘痘是什么原因怎么调理
猜你喜欢
404 not found是什么意思
稽留流产是什么意思
绪论是什么意思
什么是关联词
四舍五入是什么意思
一动就出汗是什么原因
sarah是什么意思
洋姜有什么功效与作用
opc是什么
耽美是什么意思