指南生活
首页
美食营养
手工爱好
生活家居
返回
指南生活
首页
美食营养
游戏数码
手工爱好
生活家居
健康养生
运动户外
职场理财
情感交际
母婴教育
时尚美容
知识问答
生活知识
生活百科
搜索
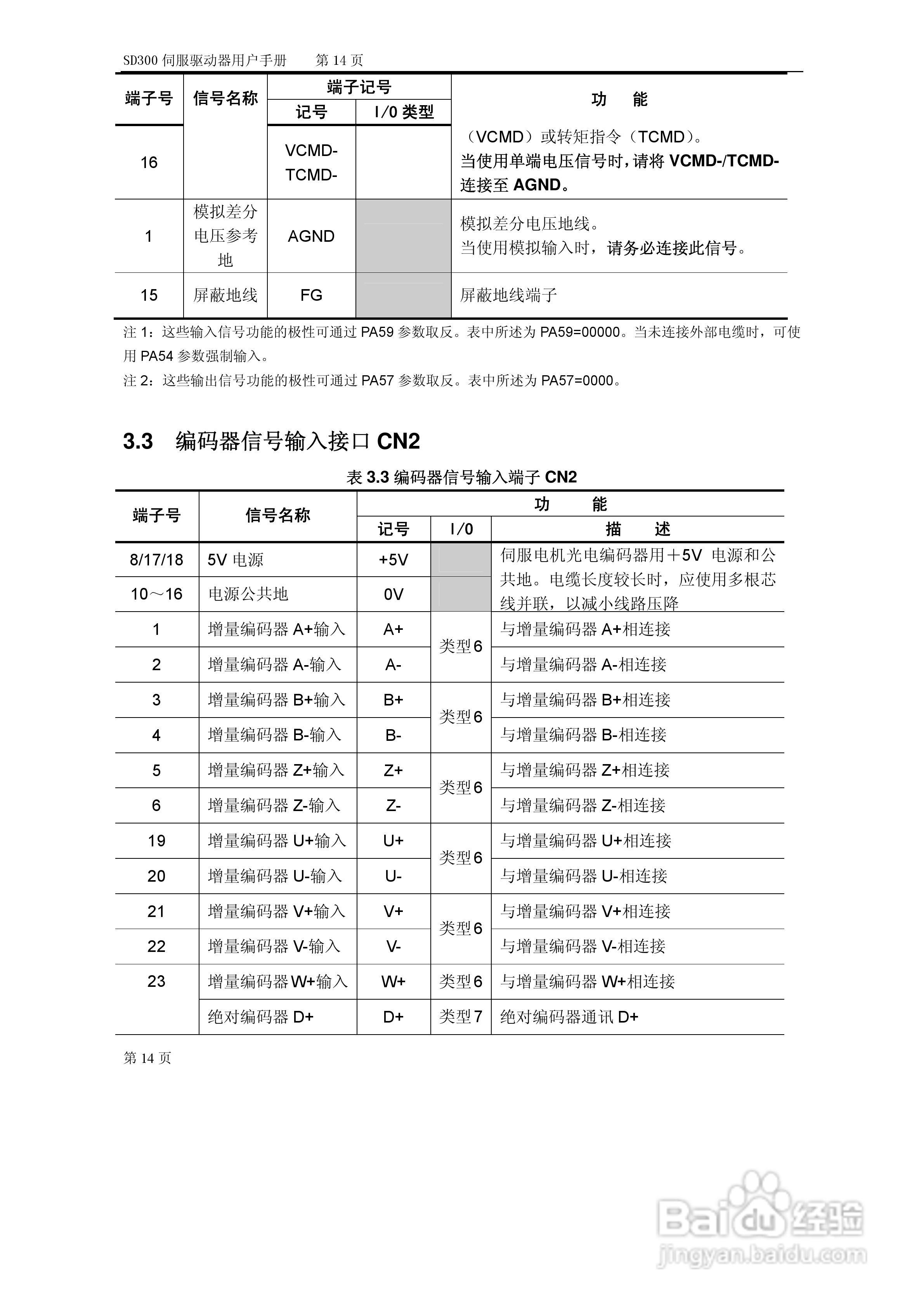
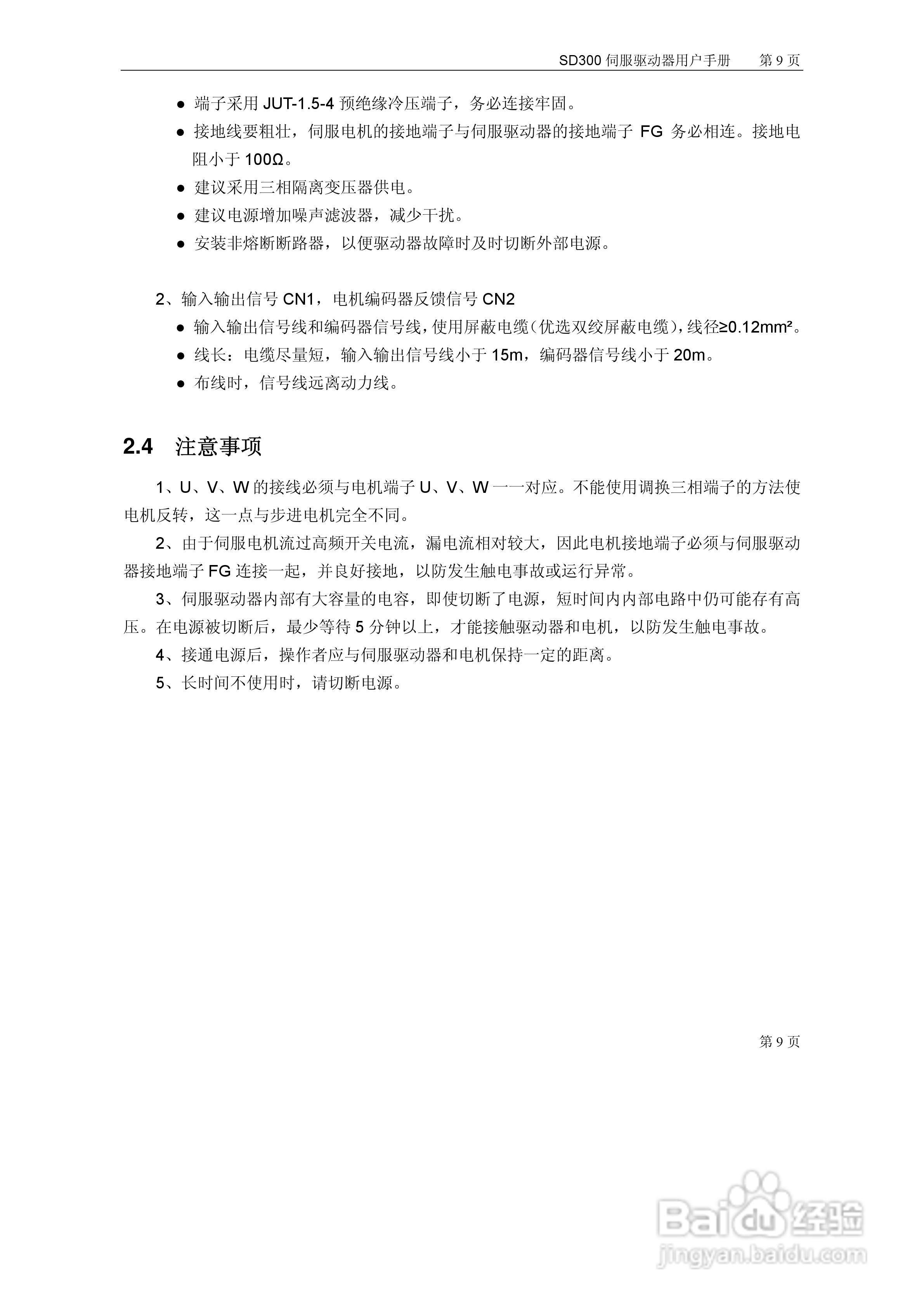
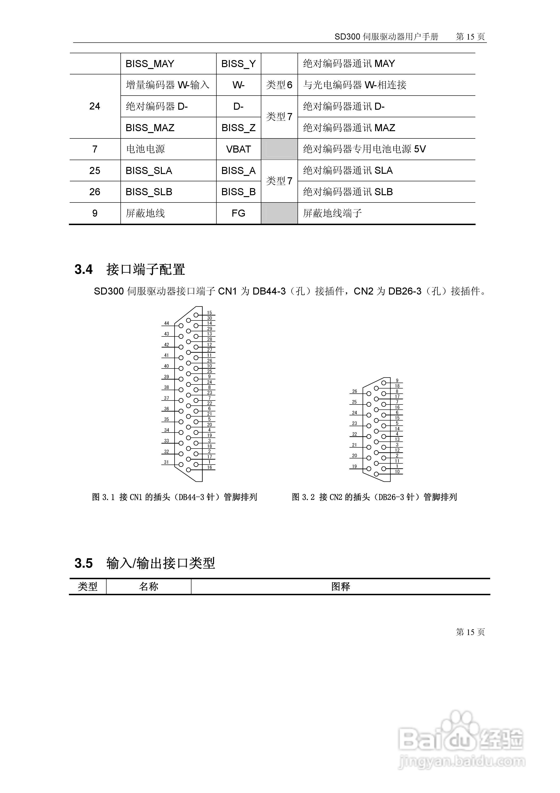
KND-SD300系列全数字交流伺服驱动器使用说明书:[2]
2026-04-13 06:11:36
本篇为《KND-SD300系列全数字交流伺服驱动器使用说明书》,主要介绍该产品的使用方法以及常见故障解决方案。
(共篇)
上一篇:
|
下一篇:
声明:
本网站引用、摘录或转载内容仅供网站访问者交流或参考,不代表本站立场,如存在版权或非法内容,请联系站长删除,联系邮箱:site.kefu@qq.com。
相关推荐
KND-SD300系列全数字交流伺服驱动器使用说明书:[3]
阅读量:192
KND-SD300系列全数字交流伺服驱动器使用说明书:[4]
阅读量:188
KND-SD200驱动器用户手册:[2]
阅读量:47
KND-BD3S步进电机驱动器说明书:[1]
阅读量:163
KND-SD200驱动器用户手册:[4]
阅读量:192
猜你喜欢
水貂养殖
cos2x等于什么
外阴痒有小疙瘩是什么病
垂青是什么意思
2013是什么年
电动打蛋器什么牌子好
尾盘拉升主力什么意思
什么的泪水
国色天香是什么花
最近有什么电影
猜你喜欢
正太什么意思
54运动
司寇是什么官
地摊卖什么赚钱
福建的简称是什么
离婚的主要起因是什么
将心比心什么意思
什么是车船税
什么味道
process是什么意思