指南生活
首页
美食营养
手工爱好
生活家居
返回
指南生活
首页
美食营养
游戏数码
手工爱好
生活家居
健康养生
运动户外
职场理财
情感交际
母婴教育
时尚美容
知识问答
生活知识
搜索
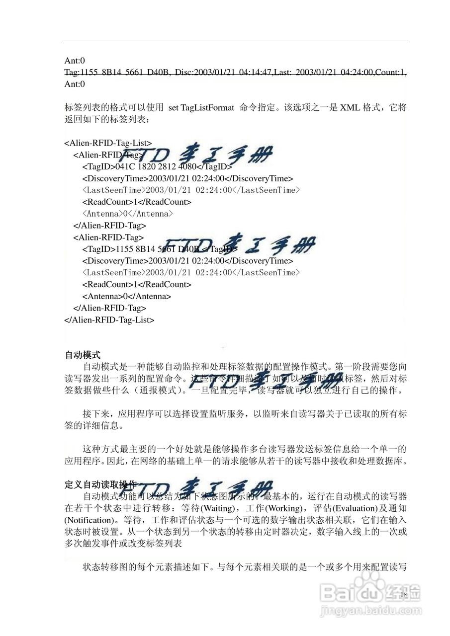
美国alien公司rfid读写器用户指南:[2]
2026-02-24 15:09:07
本篇为《美国alien公司rfid读写器用户指南》,主要介绍该产品的使用方法以及常见故障解决方案。
(共篇)
上一篇:
|
下一篇:
声明:
本网站引用、摘录或转载内容仅供网站访问者交流或参考,不代表本站立场,如存在版权或非法内容,请联系站长删除,联系邮箱:site.kefu@qq.com。
相关推荐
美国alien公司rfid读写器用户指南:[10]
阅读量:106
美国alien公司rfid读写器用户指南:[15]
阅读量:196
RFID读写器选购指导书
阅读量:161
RFID读写器怎么使用?
阅读量:77
美国alien公司rfid读写器用户指南:[14]
阅读量:90
猜你喜欢
玻璃胶怎么清洗
旅游规划设计
胖丫赵丹怎么瘦的
怎么样使眼睛变大
太行山大峡谷旅游攻略
反问句的特点
西安旅游股票
哈尔滨雪乡旅游攻略
要字怎么读
这个季节去哪里旅游最好
猜你喜欢
被伤过的心还可以爱谁
三孔景区
电脑开机音乐怎么设置
阜阳旅游
烟台旅游攻略
旅游产品
坐月子可以开空调吗
哪里可以做亲子鉴定
读卡器怎么用图解
股票成交明细怎么看