指南生活
首页
美食营养
手工爱好
生活家居
返回
指南生活
首页
美食营养
游戏数码
手工爱好
生活家居
健康养生
运动户外
职场理财
情感交际
母婴教育
时尚美容
知识问答
生活知识
生活百科
搜索
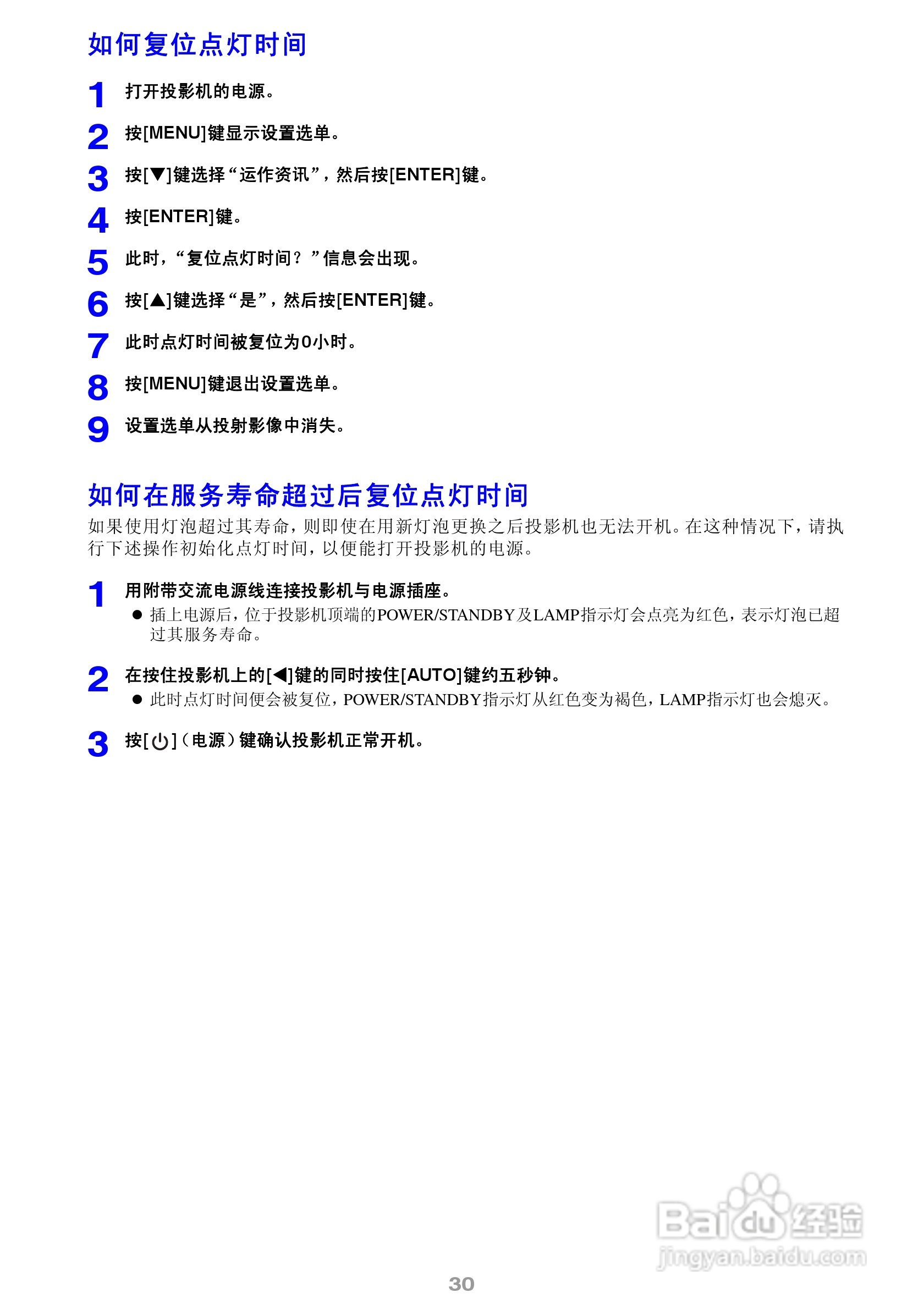
ASK Proxima M8投影机说明书:[4]
2026-05-06 19:56:42
本篇为《ASK Proxima M8投影机说明书》,主要介绍该产品的使用方法以及常见故障解决方案。
(共篇)
上一篇:
声明:
本网站引用、摘录或转载内容仅供网站访问者交流或参考,不代表本站立场,如存在版权或非法内容,请联系站长删除,联系邮箱:site.kefu@qq.com。
相关推荐
ASK Proxima M8投影机说明书:[2]
阅读量:141
ASK Proxima C315投影机说明书:[4]
阅读量:69
ASK Proxima M22投影机说明书:[4]
阅读量:139
投影机ip设置
阅读量:40
投影机的安装与调试
阅读量:77
猜你喜欢
乾坤是什么意思
雅思和托福有什么区别
五行缺金戴什么
什么是isp
take是什么意思
华为是做什么的
扶他林的作用
iphone8什么时候上市
百合花象征什么
南瓜粥的功效与作用
猜你喜欢
滔滔不绝的意思
不容置疑的意思
eco是什么意思
猝然而至的意思
阖家幸福什么意思
面基是什么意思啊
涨停是什么意思
只争朝夕不负韶华的意思
什么空调性价比高
山崩地裂的意思