指南生活
首页
美食营养
手工爱好
生活家居
返回
指南生活
首页
美食营养
游戏数码
手工爱好
生活家居
健康养生
运动户外
职场理财
情感交际
母婴教育
时尚美容
知识问答
生活知识
搜索
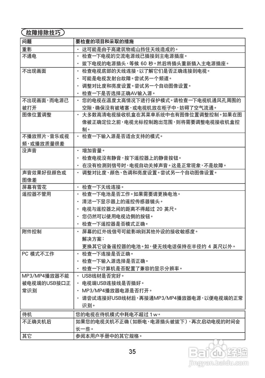
熊猫电子L42A01液晶彩色电视机说明书:[4]
2025-12-29 22:35:37
(共篇)
上一篇:
|
下一篇:
声明:
本网站引用、摘录或转载内容仅供网站访问者交流或参考,不代表本站立场,如存在版权或非法内容,请联系站长删除,联系邮箱:site.kefu@qq.com。
相关推荐
熊猫电子L42A01液晶彩色电视机说明书:[2]
阅读量:97
熊猫电子L26A01液晶彩色电视机说明书:[1]
阅读量:186
熊猫电子L23K01液晶彩色电视机说明书:[2]
阅读量:178
熊猫电子L23K01液晶彩色电视机说明书:[3]
阅读量:61
熊猫电子F29J01彩色电视机说明书:[1]
阅读量:59
猜你喜欢
小学生预防传染病知识
butterfly什么意思
米色裤子配什么上衣
会车什么意思
什么电脑最好
文科和理科有什么区别
运动会开幕式新闻稿
西比灵的作用
什么是三角恋
蛹虫草的功效与作用
猜你喜欢
有氧运动视频
防火灾安全知识
蓝晶石的功效与作用
什么是三证合一
历史必修三知识框架
炒山楂的功效与作用
北欧知识城
甲硝唑片的作用
什么是工业4.0
创业板什么意思