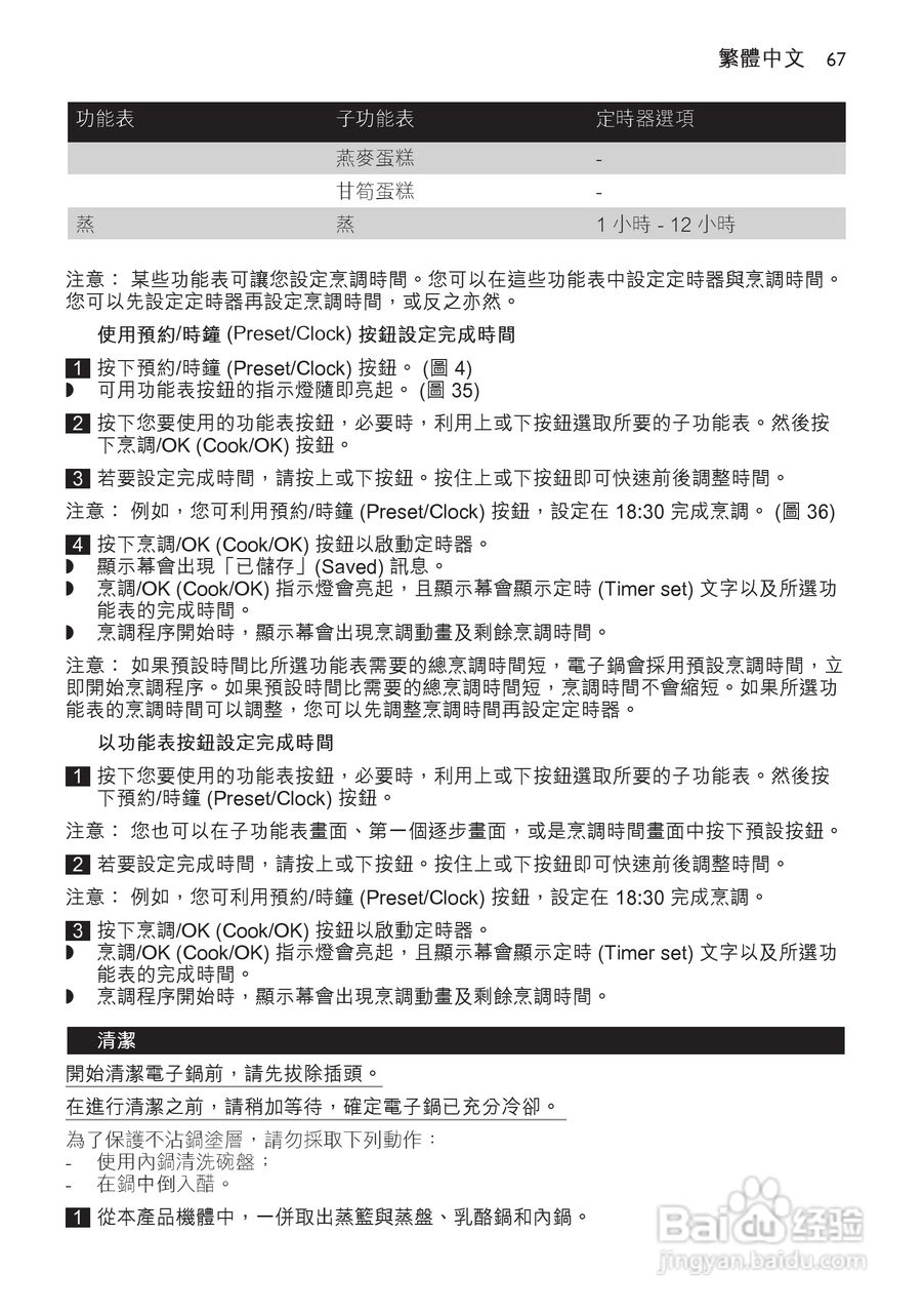
指南生活
首页
美食营养
手工爱好
生活家居
返回
指南生活
首页
美食营养
游戏数码
手工爱好
生活家居
健康养生
运动户外
职场理财
情感交际
母婴教育
时尚美容
知识问答
生活知识
生活百科
搜索
PHILIPS HD4768/ HD4766电饭煲使用说明书:[4]
2026-04-09 20:19:22
(共篇)
上一篇:
|
下一篇:
声明:
本网站引用、摘录或转载内容仅供网站访问者交流或参考,不代表本站立场,如存在版权或非法内容,请联系站长删除,联系邮箱:site.kefu@qq.com。
相关推荐
PHILIPS HD4768/ HD4766电饭煲使用说明书:[3]
阅读量:109
使用说明书封面怎么做
阅读量:105
PHILIPS HD4768/ HD4766电饭煲使用说明书:[2]
阅读量:138
PHILIPS HD4768/ HD4766电饭煲使用说明书:[1]
阅读量:94
PHILIPS HD4768/ HD4766电饭煲使用说明书:[5]
阅读量:140
猜你喜欢
萝卜干的腌制方法大全
氯芬黄敏片主治什么
运动鞋品牌排行
因地制宜是什么意思
白化病是什么遗传
什么是it
妇科tct检查是什么
bra什么意思
妙不可言是什么意思
见微知著的意思是什么
猜你喜欢
形影不离是什么意思
美人尖适合什么发型
黄粉虫的养殖技术
ws是什么敷设方式
及物动词是什么意思
星鲨维生素d滴剂
dhcp是什么
黄瓜的腌制方法
cotra是什么牌子
uno是什么