指南生活
首页
美食营养
手工爱好
生活家居
返回
指南生活
首页
美食营养
游戏数码
手工爱好
生活家居
健康养生
运动户外
职场理财
情感交际
母婴教育
时尚美容
知识问答
生活知识
搜索
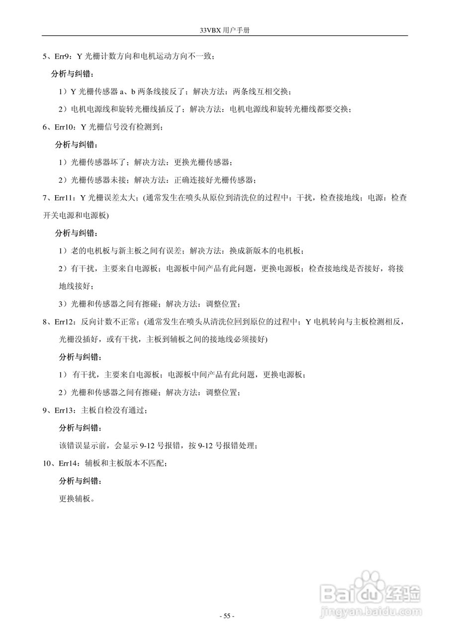
33VBX 型打印机 600001540 用户手册:[6]
2026-01-17 10:03:50
本篇为《33VBX 型打印机 600001540 用户手册》,主要介绍该产品的使用方法以及常见故障解决方案。
(共篇)
上一篇:
声明:
本网站引用、摘录或转载内容仅供网站访问者交流或参考,不代表本站立场,如存在版权或非法内容,请联系站长删除,联系邮箱:site.kefu@qq.com。
相关推荐
33VBX 型打印机 600001540 用户手册:[5]
阅读量:107
打印机显示脱机怎么办
阅读量:85
FY-33VC 型打印机操作手册:[3]
阅读量:156
FY-33VC 型打印机操作手册:[4]
阅读量:141
FY-33VB 型打印机操作手册:[2]
阅读量:149
猜你喜欢
什么是平板电脑
男士运动鞋
腋下出汗多什么原因
淡定是什么意思
paul是什么意思
女孩什么时候来月经
a50指数是什么
尿潜血是什么原因
competition是什么意思
什么粥最养胃
猜你喜欢
generation是什么意思
气溶胶是什么
办社保卡需要什么资料
商誉是什么
维生素b1缺乏病
一衣带水是什么意思
如何补充维生素d
什么是早恋
卯时是什么时候
january是什么意思