指南生活
首页
美食营养
手工爱好
生活家居
返回
指南生活
首页
美食营养
游戏数码
手工爱好
生活家居
健康养生
运动户外
职场理财
情感交际
母婴教育
时尚美容
知识问答
生活知识
生活百科
搜索
胜利GZ-MG430数码摄像机使用说明书:[1]
2026-03-28 14:03:32
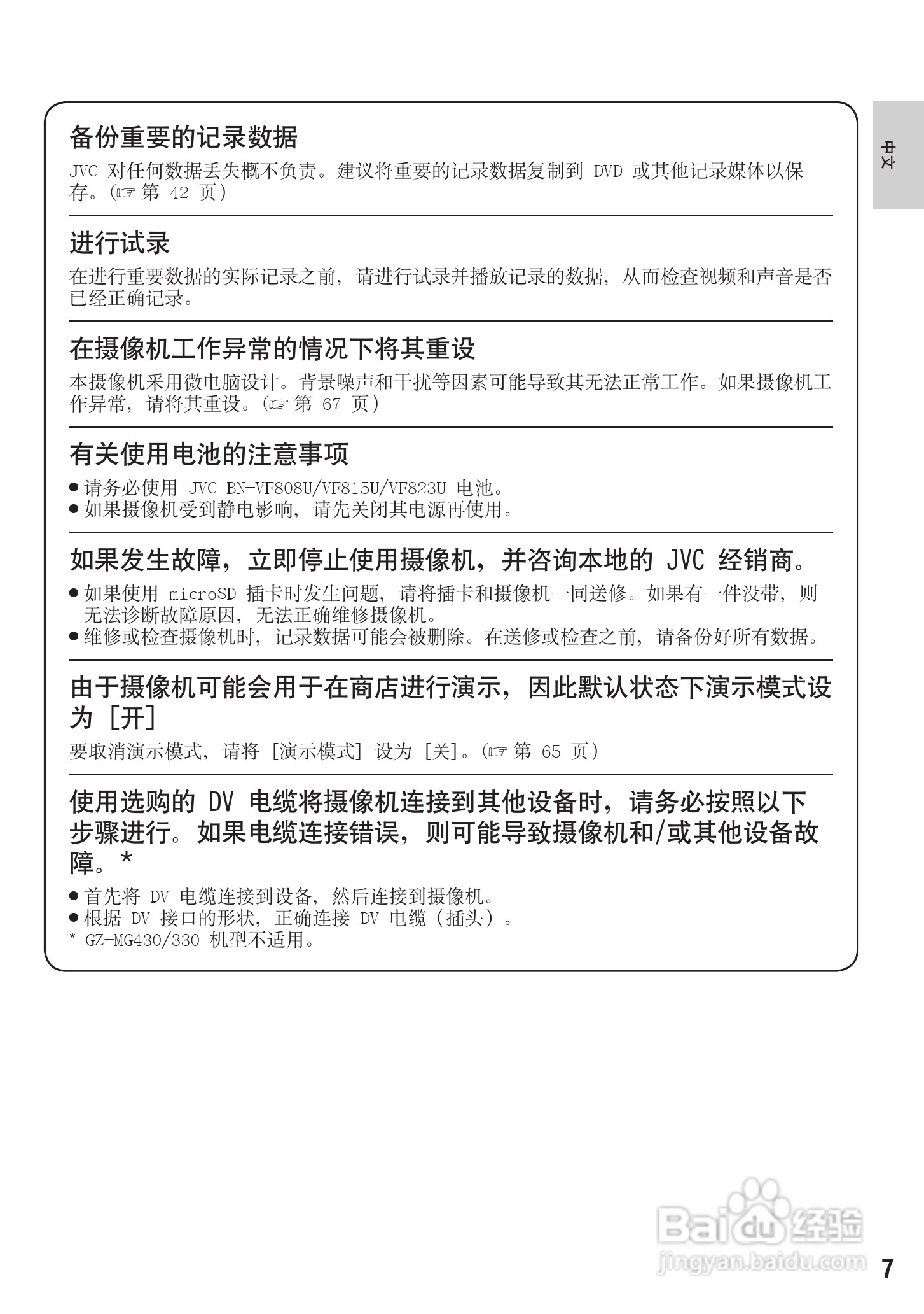
本篇为《胜利GZ-MG430数码摄像机使用说明书》,主要介绍该产品的使用方法以及常见故障解决方案。
(共篇)
下一篇:
声明:
本网站引用、摘录或转载内容仅供网站访问者交流或参考,不代表本站立场,如存在版权或非法内容,请联系站长删除,联系邮箱:site.kefu@qq.com。
相关推荐
胜利GZ-MG430数码摄像机使用说明书:[3]
阅读量:170
胜利GZ-MG530数码摄像机说明书:[1]
阅读量:152
使用说明书封面怎么做
阅读量:101
使用说明书wf2651使用指南
阅读量:195
JVC GZ-MG21AC数码摄像机说明书:[1]
阅读量:40
猜你喜欢
supper是什么意思
小九九什么意思
巴基斯坦用什么货币
传承的意思
微薄是什么意思
wc是什么意思
停牌是什么意思
陈皮茶的功效与作用
push是什么意思
守株待兔的意思
猜你喜欢
sc是什么意思
ceo是什么意思
am是什么意思
征文是什么意思
红小豆的作用
胶原蛋白有什么作用
归属感是什么意思
本科批省控是什么意思
突兀森郁的意思是什么
定坤丹什么时候吃