指南生活
首页
美食营养
手工爱好
生活家居
返回
指南生活
首页
美食营养
游戏数码
手工爱好
生活家居
健康养生
运动户外
职场理财
情感交际
母婴教育
时尚美容
知识问答
生活知识
生活百科
搜索
普源DSA1000A系列频谱分析仪说明书:[21]
2026-04-19 12:13:20
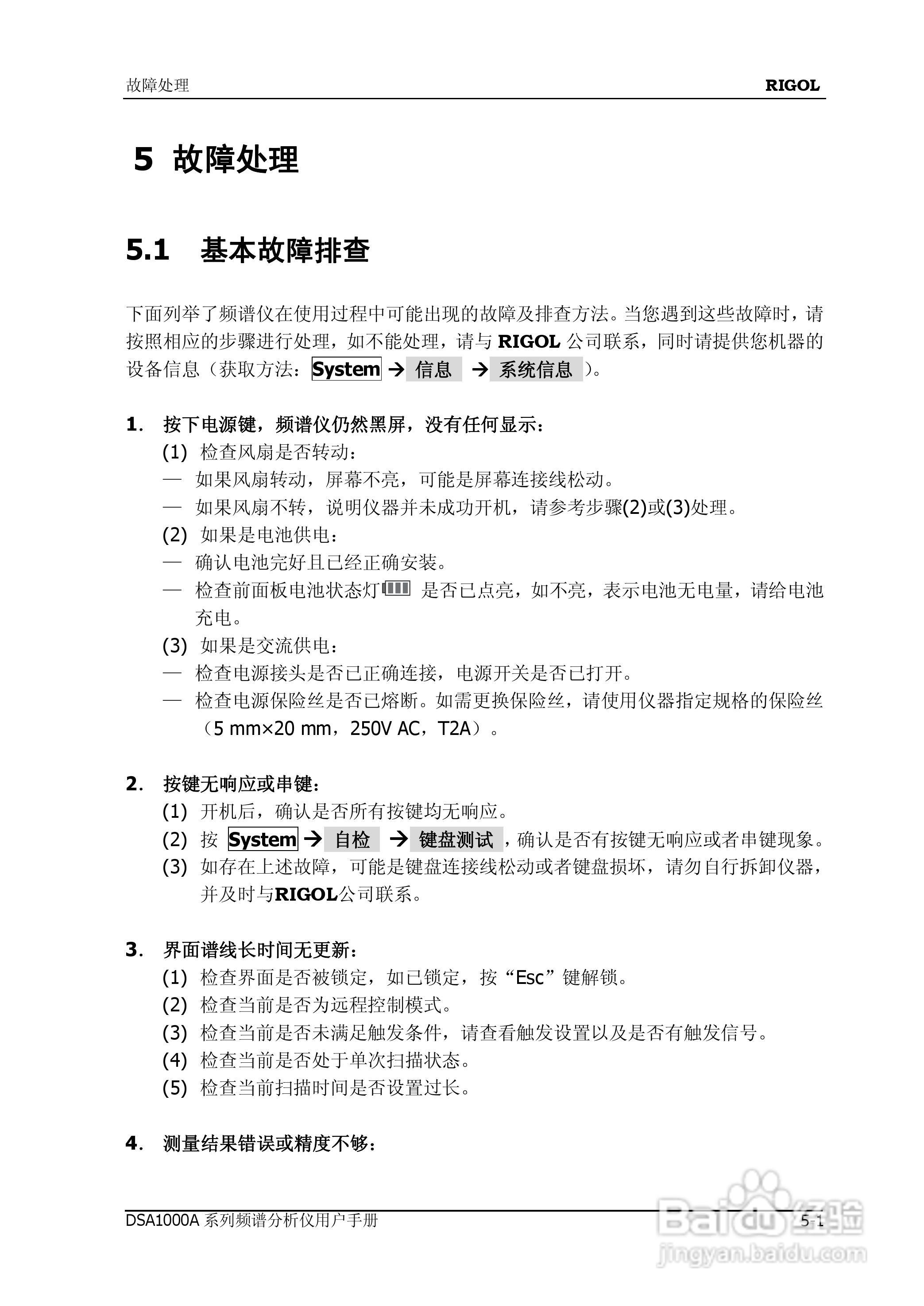
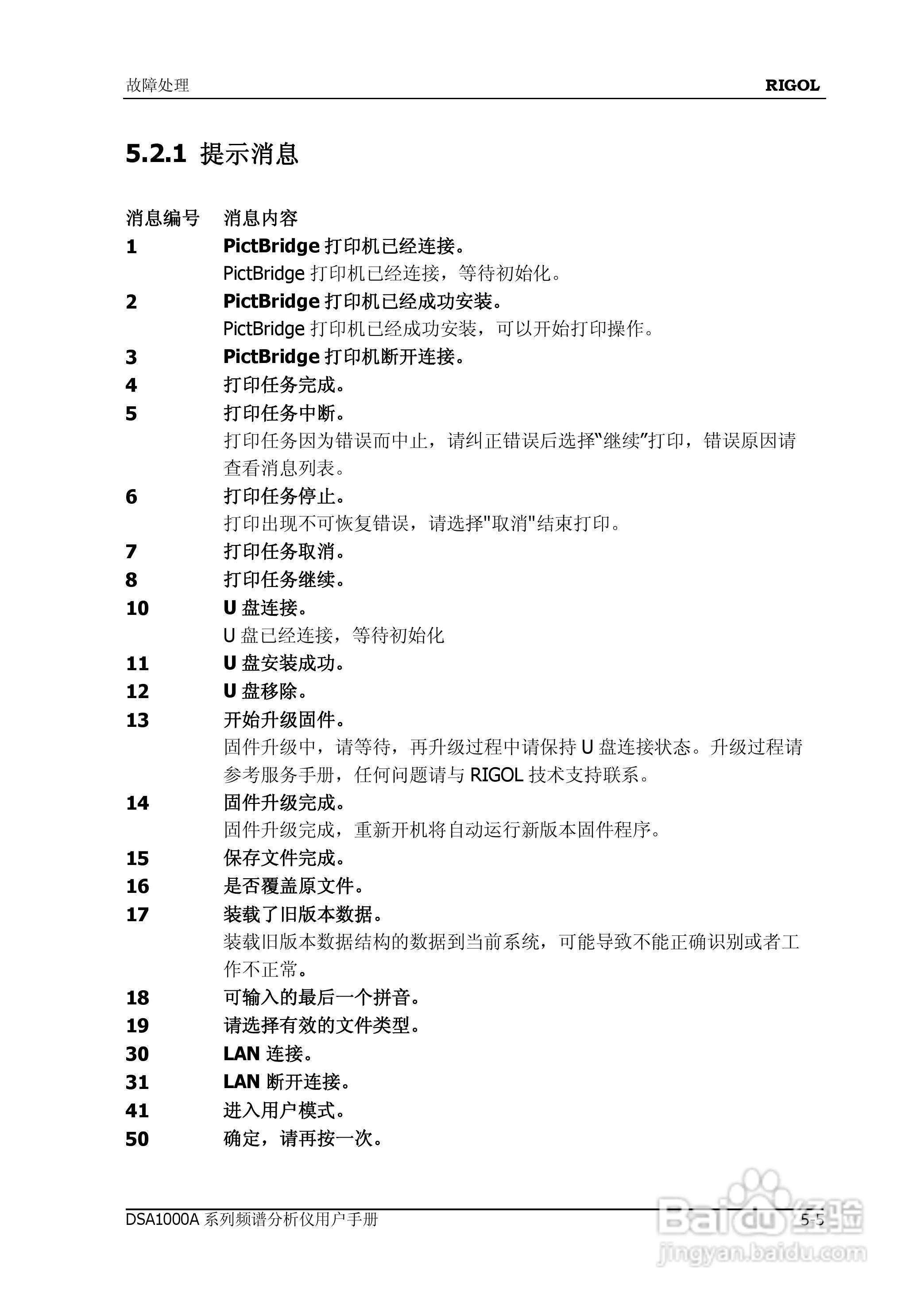
本篇为《普源DSA1000A系列频谱分析仪说明书》,主要介绍该产品的使用方法以及常见故障解决方案。
(共篇)
上一篇:
|
下一篇:
声明:
本网站引用、摘录或转载内容仅供网站访问者交流或参考,不代表本站立场,如存在版权或非法内容,请联系站长删除,联系邮箱:site.kefu@qq.com。
相关推荐
普源DSA1000A系列频谱分析仪说明书:[23]
阅读量:102
普源DSA1000A系列频谱分析仪说明书:[16]
阅读量:176
频谱分析仪维修维护保养的基本方法
阅读量:22
普源DSA1000A系列频谱分析仪说明书:[18]
阅读量:149
普源DSA1000A系列频谱分析仪说明书:[15]
阅读量:76
猜你喜欢
节妇的悠闲生活
五音是什么
心脏不好如何调理
阳光生活
etc如何办理
上海生活时尚频道
旋转轮胎怎么做任务
姨妈后现代生活
环球雅思怎么样
桃子吃多了会怎么样
猜你喜欢
个人简历英文怎么说
干咳嗽是什么原因
幼儿便秘怎么调理
歇斯底里是什么意思
怎么钓鱼鱼容易上钩
怎么解除qq手机绑定
如何写好简历
鸽子怎么炖汤好喝又营养
手机掉厕所里怎么处理
我们的生活充满阳光简谱