指南生活
首页
美食营养
手工爱好
生活家居
返回
指南生活
首页
美食营养
游戏数码
手工爱好
生活家居
健康养生
运动户外
职场理财
情感交际
母婴教育
时尚美容
知识问答
生活知识
搜索
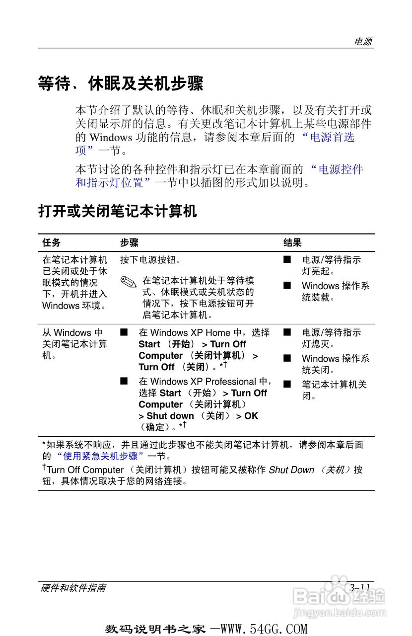
惠普HP DV1000笔记本使用说明书:[7]
2025-12-17 13:12:42
本篇为《惠普HP DV1000笔记本使用说明书》,主要介绍该产品的使用方法以及常见故障解决方案。
(共篇)
上一篇:
|
下一篇:
声明:
本网站引用、摘录或转载内容仅供网站访问者交流或参考,不代表本站立场,如存在版权或非法内容,请联系站长删除,联系邮箱:site.kefu@qq.com。
相关推荐
惠普HP DV1000笔记本使用说明书:[17]
阅读量:59
惠普HP DV1000笔记本使用说明书:[16]
阅读量:112
笔记本电脑如何连接wifi
阅读量:152
笔记本电脑摄像头如何打开
阅读量:164
笔记本怎样连接打印机
阅读量:43
猜你喜欢
得意忘形是什么意思
medium是什么意思
骆驼趾是什么意思
波澜不惊的意思
贪婪的意思是什么
友情祝福语
cdfi是什么意思
股票五档是什么意思
循规蹈矩是什么意思
英语四级口试有什么用
猜你喜欢
运动会祝福语
timer是什么意思
以手掩面的意思
学而不思则罔 思而不学则殆的意思
托福考试带什么
什么被子又轻又暖和
黄飞鸿属什么生肖
cheer是什么意思
举一反三是什么意思
when是什么意思中文