指南生活
首页
美食营养
手工爱好
生活家居
返回
指南生活
首页
美食营养
游戏数码
手工爱好
生活家居
健康养生
运动户外
职场理财
情感交际
母婴教育
时尚美容
知识问答
生活知识
生活百科
搜索
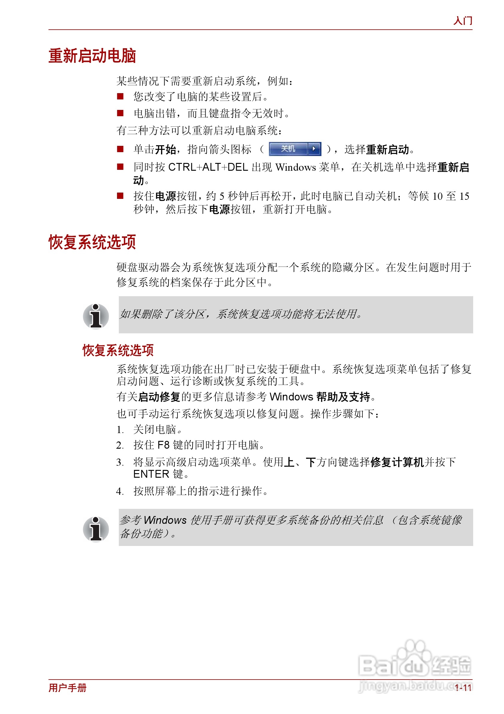
东芝Satellite C600D笔记本电脑使用说明书:[4]
2026-04-07 04:13:34
本篇为《东芝Satellite C600D笔记本电脑使用说明书》,主要介绍该产品的使用方法以及常见故障解决方案。
(共篇)
上一篇:
|
下一篇:
声明:
本网站引用、摘录或转载内容仅供网站访问者交流或参考,不代表本站立场,如存在版权或非法内容,请联系站长删除,联系邮箱:site.kefu@qq.com。
相关推荐
东芝Satellite C600D笔记本电脑使用说明书:[14]
阅读量:173
东芝Satellite C600D笔记本电脑使用说明书:[10]
阅读量:129
东芝Satellite C600D笔记本电脑使用说明书:[12]
阅读量:22
东芝Satellite Pro M19笔记本电脑使用说明书:[4]
阅读量:21
笔记本电脑如何连接wifi
阅读量:172
猜你喜欢
条款项怎么区分
四川旅游局
港澳台旅游
商务英语怎么学
珠海高铁站在哪里
如何缓解孕吐
怎样设置路由器密码
021是哪里的区号
如何回奶
产后如何恢复身材
猜你喜欢
如何卸妆
一起出发吧在哪里看
如何修改
草字头加官怎么读
湖北旅游地图
浙江台州旅游景点大全
墙面裂缝怎么修补
如何减双下巴
响沙湾旅游景区
青蛙瓷器哪里多