指南生活
首页
美食营养
手工爱好
生活家居
返回
指南生活
首页
美食营养
游戏数码
手工爱好
生活家居
健康养生
运动户外
职场理财
情感交际
母婴教育
时尚美容
知识问答
生活知识
搜索
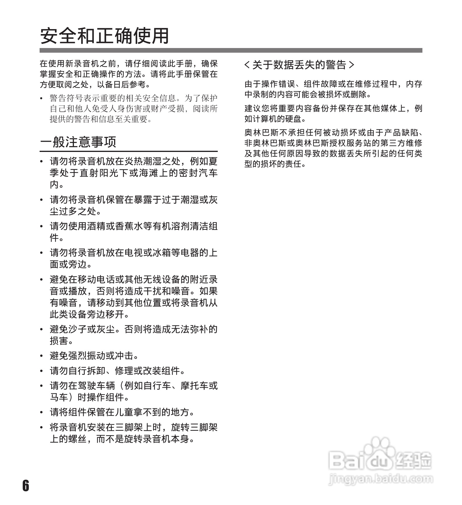
奥林巴斯录音笔LS-11型使用说明书:[1]
2025-12-20 18:31:39
本篇为《奥林巴斯录音笔LS-11型使用说明书》,主要介绍该产品的使用方法以及常见故障解决方案。
(共篇)
下一篇:
声明:
本网站引用、摘录或转载内容仅供网站访问者交流或参考,不代表本站立场,如存在版权或非法内容,请联系站长删除,联系邮箱:site.kefu@qq.com。
相关推荐
奥林巴斯录音笔LS-11型使用说明书:[11]
阅读量:142
奥林巴斯录音笔LS-11型使用说明书:[14]
阅读量:80
奥林巴斯录音笔LS-11型使用说明书:[16]
阅读量:133
奥林巴斯LS100录音笔 VS 索尼 D100 录音笔
阅读量:53
使用说明书封面怎么做
阅读量:105
猜你喜欢
比亚迪怎么样
头晕脑胀四肢无力是怎么回事
安卓怎么刷机
数字水表怎么看
怎么调电脑字体大小
怎么委婉的表白
桑葚干怎么吃
怀孕睡不着觉怎么办
电脑怎么一键还原
改微信号怎么改
猜你喜欢
爱奇艺怎么下载电视剧
索芙特洗发水怎么样
怎么学化妆
濑尿虾怎么清洗
怀疑老公有外遇怎么办
阿芙精油怎么样
退票怎么退
大连东软信息学院怎么样
网络推广怎么做
怎么盗qq号简单方法