C4D建模之纱窗渔网等网状物体的建模方法
1、首先,建纱窗外框。建立矩形凤独样条,调整大小,适当的添加圆角。并将其转换为可编辑对象。

2、将矩形样条复制出一个,调整大小使其宽度适宜。

3、然后,选择这两个样条,连接对象加删除,使其变成一个样条曲线。为其添加挤压,给合适的厚度,并添加合适的倒角。


4、给予外框木头材质,渲染观察效果。

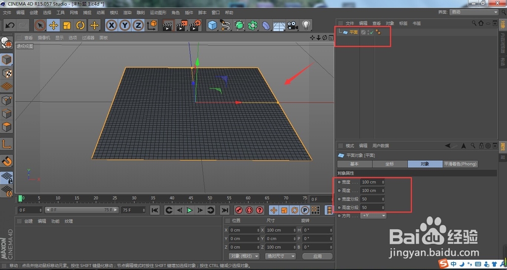
5、接下来,新建一个平面,并切换到正视图,调整它的大小,使其不要越过外框,然后在切换到右视图,调整平面使其在外框的中心位置。


6、点选平面,打开线框显示模式,调整宽度和高度的分段(这里的分段数川荡的多少决定了网格线的密集程度,当然要根据情况适当的添加,以免机器卡死)。

7、选择平面,为其添加晶格久戴驾,并调整参数和平面的分段,这样就可以看到网状的效果了。


8、接下来,为其添加材质,渲染观察即可。


9、以上是对于比较规则的网状结构可以这样才操作,对于那些不规则网状结构,我们可以适当的利用其它的变形工具或者布料亦或者动力学等将平面转换成不规则的图形再为其添加晶格即可。在这里我是用动力学来举例说明的,其它的方法可以多多尝试。
10、新建平面,调整其大小,适当的添加分段。

11、然后,选择地形这个不规则的基础物体适当的调整参数,直到适合你要用的模型为止。

12、调整平面和地形的位置,平面在高处,地形在平面的下面,为平面添加动力学中的柔体,为地形添加碰撞体,可以适当的修改它们里面的参数(我这里未做修改)这个时候就可以播放观察了,这样直接播放可能会卡,所以要先烘焙一下对象,等计算完成就可以观看了。

13、选择一个好的状态,设置为初始形态。并为其平面添加晶格。调整晶格参数,将地形显示可见和渲染可见都关掉,渲染观察。

14、最后,为其添加材质,渲染即可!


声明:本网站引用、摘录或转载内容仅供网站访问者交流或参考,不代表本站立场,如存在版权或非法内容,请联系站长删除,联系邮箱:site.kefu@qq.com。
阅读量:106
阅读量:105
阅读量:144
阅读量:118
阅读量:99