指南生活
首页
美食营养
手工爱好
生活家居
返回
指南生活
首页
美食营养
游戏数码
手工爱好
生活家居
健康养生
运动户外
职场理财
情感交际
母婴教育
时尚美容
知识问答
生活知识
搜索
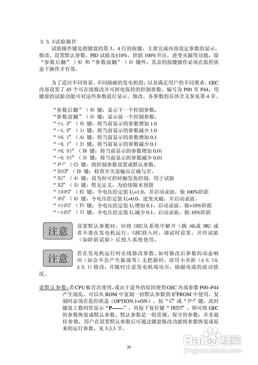
GEC-2型全数字式非线性励磁装置操作说明书:[2]
2025-12-16 02:48:46
本篇为《GEC-2型全数字式非线性励磁装置操作说明书》,主要介绍该产品的使用方法以及常见故障解决方案。
(共篇)
上一篇:
|
下一篇:
声明:
本网站引用、摘录或转载内容仅供网站访问者交流或参考,不代表本站立场,如存在版权或非法内容,请联系站长删除,联系邮箱:site.kefu@qq.com。
相关推荐
圆柱壳的非线性屈曲分析
阅读量:130
非线性问题分类及求解
阅读量:70
如何用origin非线性拟合曲线?
阅读量:80
excel怎么非线性洛伦兹拟合
阅读量:138
非线性电阻电路怎么分析???
阅读量:24
猜你喜欢
什么是suv汽车
introduce是什么意思
故弄玄虚是什么意思
敕勒歌古诗的意思
泥牛入海的意思
股票的意思
中秋节祝福语
什么是信息技术?
黄粱一梦的意思
祝福话语 简洁的经典
猜你喜欢
开拓的意思
匿笑的意思
青涩是什么意思
什么手游好玩不花钱
click是什么意思
page是什么意思
貂禅属什么生肖
袜子什么牌子质量好
高职高专是什么意思
好逸恶劳的意思