指南生活
首页
美食营养
手工爱好
生活家居
返回
指南生活
首页
美食营养
游戏数码
手工爱好
生活家居
健康养生
运动户外
职场理财
情感交际
母婴教育
时尚美容
知识问答
生活知识
搜索
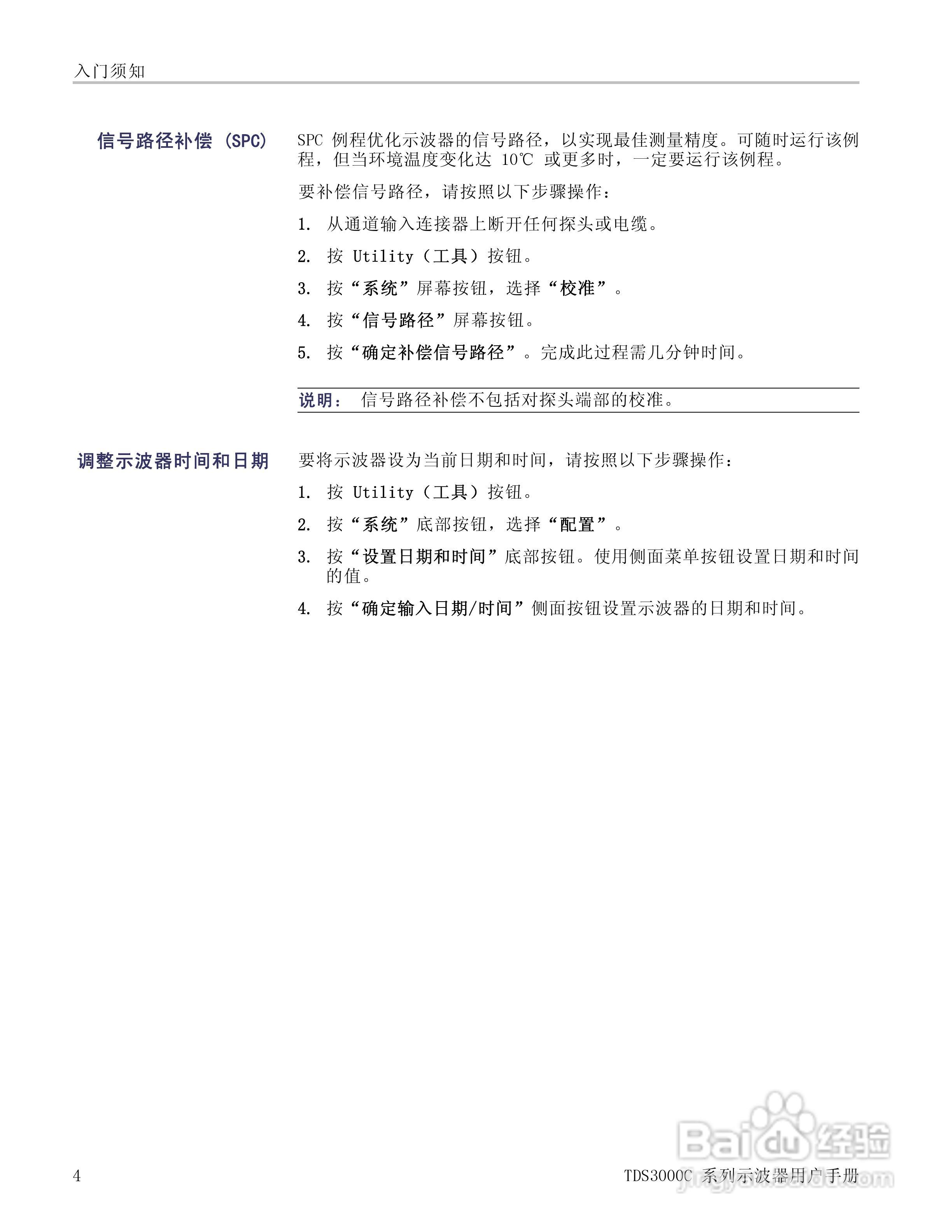
泰克TDS3054C数字荧光示波器用户手册:[3]
2025-12-29 07:03:08
本篇为《泰克TDS3054C数字荧光示波器用户手册》,主要介绍该产品的使用方法以及常见故障解决方案。
(共篇)
上一篇:
|
下一篇:
声明:
本网站引用、摘录或转载内容仅供网站访问者交流或参考,不代表本站立场,如存在版权或非法内容,请联系站长删除,联系邮箱:site.kefu@qq.com。
相关推荐
香港澳门自由行如何买旅游保险?
阅读量:187
怎样提高爱车性能
阅读量:61
如何鉴别真皮皮革?
阅读量:76
tiffany的戒指好吗?tiffany订婚戒指多少钱?
阅读量:195
苏州拼音怎么拼写
阅读量:128
猜你喜欢
tc是什么意思
养乐多的作用
抑扬顿挫的意思
什么手机便宜又好用
提心吊胆的意思
结婚穿什么衣服
阿弥陀佛是什么意思
杞人忧天的意思
后生可畏的意思
3月开什么花
猜你喜欢
摧枯拉朽的意思
诚惶诚恐的意思
sc是什么意思
hot是什么意思
紫气东来是什么意思
少儿医保有什么用
郑重的意思
teamo什么意思
柔和的意思
小心眼是什么意思