指南生活
首页
美食营养
手工爱好
生活家居
返回
指南生活
首页
美食营养
游戏数码
手工爱好
生活家居
健康养生
运动户外
职场理财
情感交际
母婴教育
时尚美容
知识问答
生活知识
生活百科
搜索
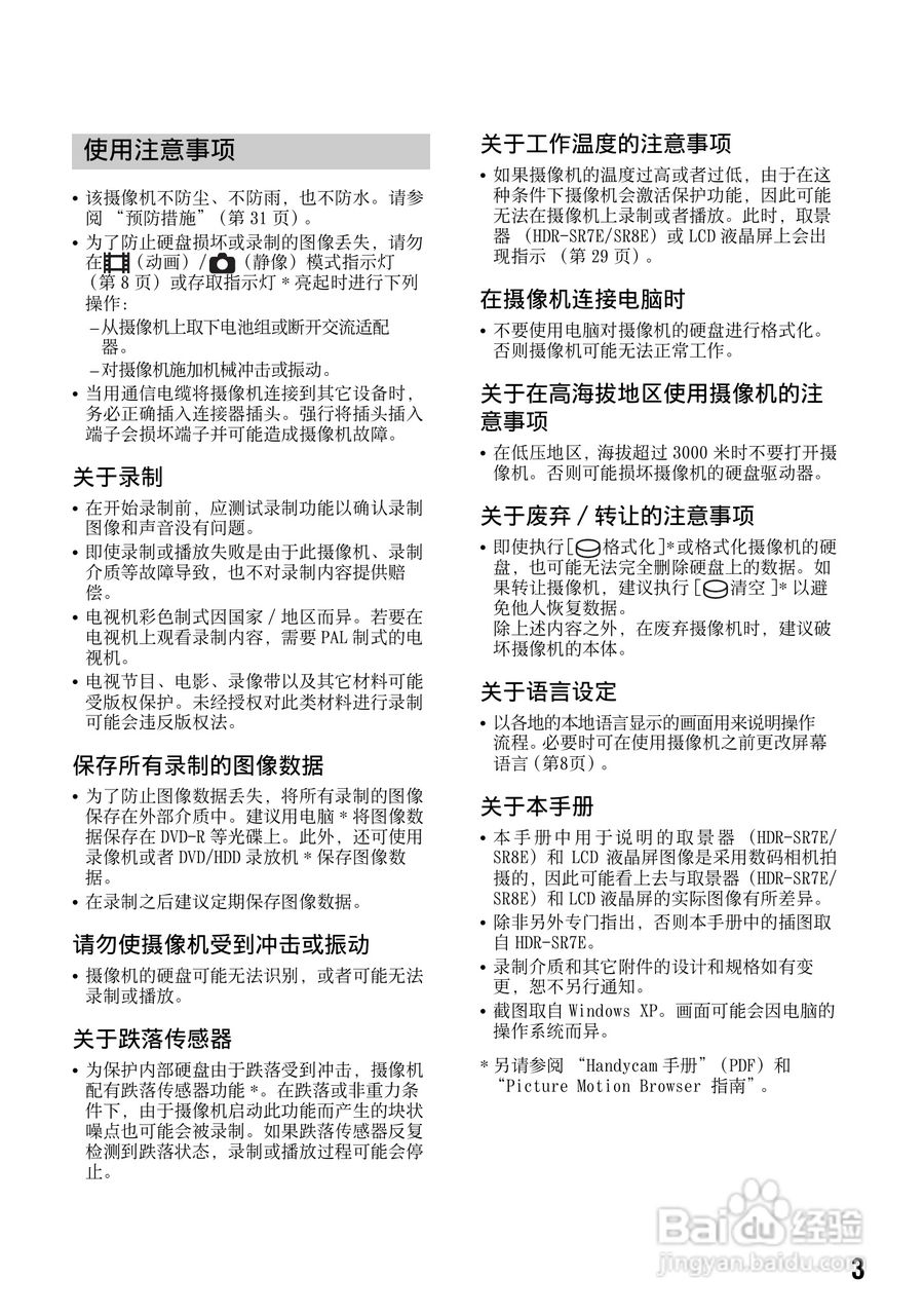
索尼HDR-HR5E数码摄像机使用说明书:[1]
2026-04-17 08:22:20
本篇为《索尼HDR-HR5E数码摄像机使用说明书》,主要介绍该产品的使用方法以及常见故障解决方案。
(共篇)
下一篇:
声明:
本网站引用、摘录或转载内容仅供网站访问者交流或参考,不代表本站立场,如存在版权或非法内容,请联系站长删除,联系邮箱:site.kefu@qq.com。
相关推荐
让Excel字体随单元格大小变化
阅读量:171
excel表格怎么居中对齐
阅读量:67
Excel中怎样合并单元格?
阅读量:132
Excel中怎样插入单元格
阅读量:134
如何设置excel表格的宽度和高度?
阅读量:77
猜你喜欢
婵娟指什么
什么是扭矩
软环境是什么意思
什么的奇迹
维生素的作用
amount是什么意思
头油多是什么原因
似水流年是什么意思
山东有什么特产
寒冷的近义词是什么
猜你喜欢
小龙虾养殖加盟
优柔寡断什么意思
齐心协力是什么意思
什么什么一什么
昆明有什么好玩的
维生素c是什么
porsche是什么车
病人送什么花
羊水穿刺什么时候做
经常趴着睡觉对身体有什么危害