指南生活
首页
美食营养
手工爱好
生活家居
返回
指南生活
首页
美食营养
游戏数码
手工爱好
生活家居
健康养生
运动户外
职场理财
情感交际
母婴教育
时尚美容
知识问答
生活知识
搜索
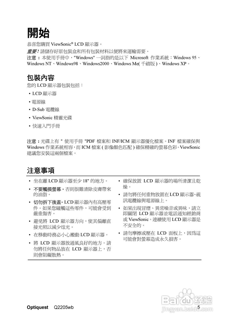
ViewSonic优派Q2205wb显示器说明书:[1]
2025-12-27 01:00:58
(共篇)
下一篇:
声明:
本网站引用、摘录或转载内容仅供网站访问者交流或参考,不代表本站立场,如存在版权或非法内容,请联系站长删除,联系邮箱:site.kefu@qq.com。
相关推荐
ViewSonic优派VP2650wb显示器说明书:[1]
阅读量:130
ViewSonic优派VP950b显示器说明书:[1]
阅读量:188
ViewSonic优派VG2227wm显示器说明书:[1]
阅读量:69
ViewSonic优派VA1926w显示器说明书:[1]
阅读量:34
ViewSonic优派VG2228wm显示器说明书:[1]
阅读量:145
猜你喜欢
噗嗤是什么意思
一分钟能干什么
apec是什么组织
pc是什么材料
520送什么礼物
口气臭是什么原因
什么是平均数
wan口未连接是什么意思
直男是什么意思
知否知否应是绿肥红瘦什么意思
猜你喜欢
电器着火用什么灭火器
留什么给你吉他谱
人工智能专业学什么
角的大小和什么有关和什么无关
中级经济师有什么用
三山五岳分别指的是什么山
春天是什么
注册制股票什么意思
梦见打仗是什么意思
小米8什么时候上市的