指南生活
首页
美食营养
手工爱好
生活家居
返回
指南生活
首页
美食营养
游戏数码
手工爱好
生活家居
健康养生
运动户外
职场理财
情感交际
母婴教育
时尚美容
知识问答
生活知识
搜索
奥林巴斯D-705数码相机使用说明书:[7]
2026-01-17 13:43:50
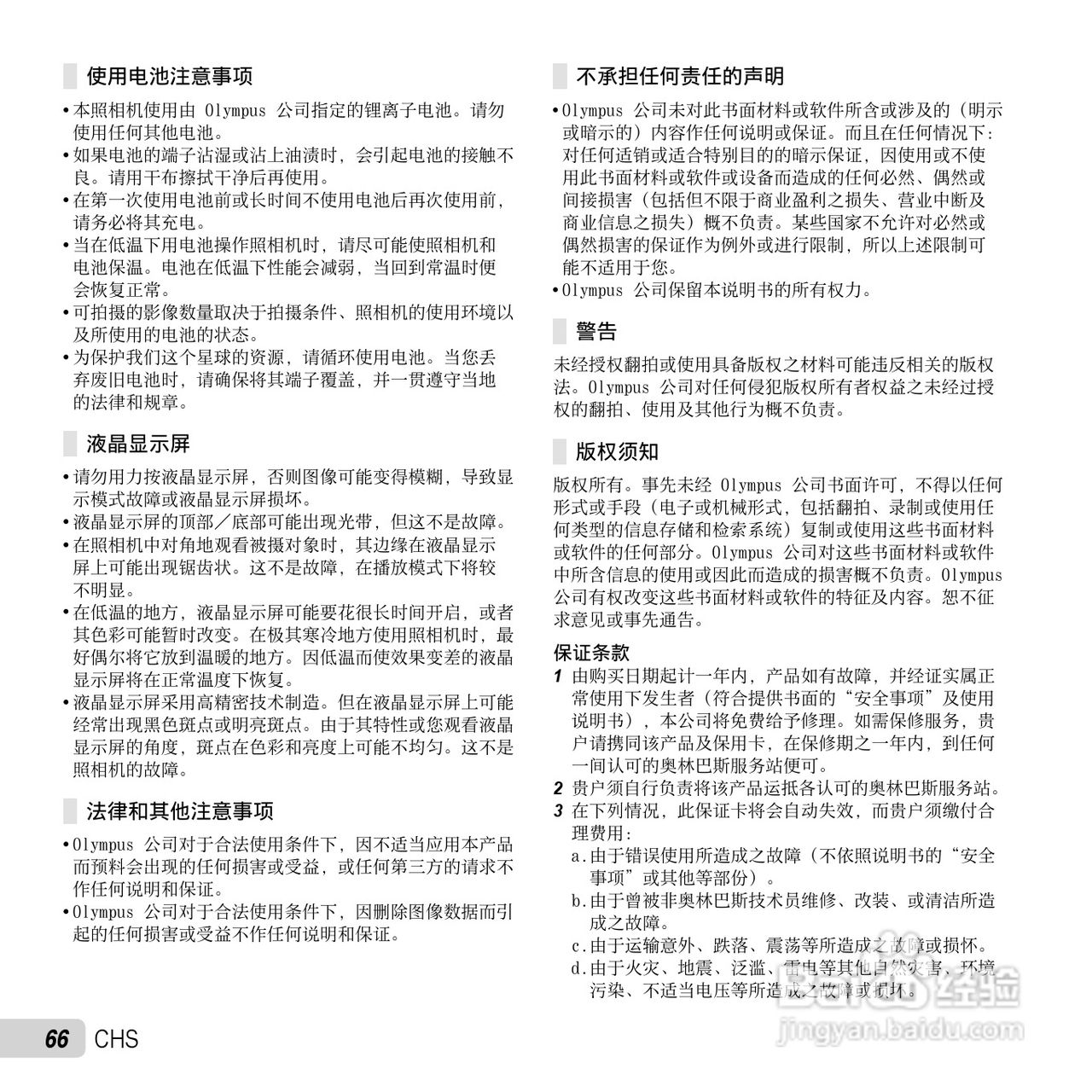
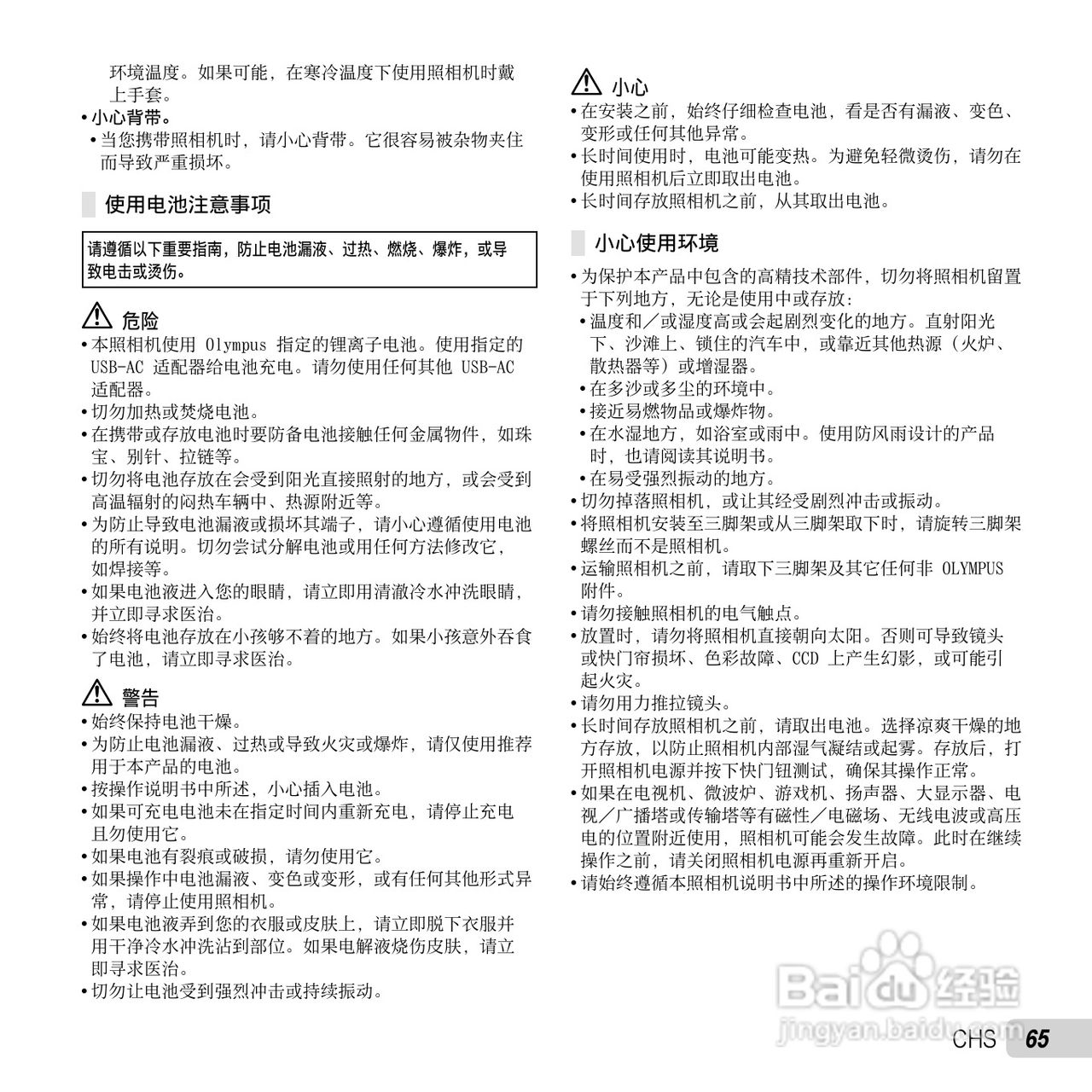
本篇为《奥林巴斯D-705数码相机使用说明书》,主要介绍该产品的使用方法以及常见故障解决方案。
(共篇)
上一篇:
声明:
本网站引用、摘录或转载内容仅供网站访问者交流或参考,不代表本站立场,如存在版权或非法内容,请联系站长删除,联系邮箱:site.kefu@qq.com。
相关推荐
奥林巴斯D-705数码相机使用说明书:[4]
阅读量:67
奥林巴斯D-715数码相机使用说明书:[7]
阅读量:129
奥林巴斯D-710数码相机使用说明书:[7]
阅读量:78
数码相机fe-350wide使用说明
阅读量:193
数码相机维修教程
阅读量:138
猜你喜欢
泌乳素高不孕怎么办
电脑顿号怎么打出来
苹果手机铃声怎么下载
固铂轮胎怎么样
五菱宏光s1怎么样
dnf徽章怎么获得
脸上过敏发红发痒怎么快速消除
岩雀大招怎么上去
心理素质差怎么办
ipad已停用怎么办
猜你喜欢
肩宽怎么测量
胃口不好怎么调理
睡不着觉是怎么回事
蝴蝶兰花怎么养
求和公式怎么用
皮肤差怎么办
电脑光驱怎么打开
体温计打碎了怎么处理
房顶漏水怎么办
怎么抄税