指南生活
首页
美食营养
手工爱好
生活家居
返回
指南生活
首页
美食营养
游戏数码
手工爱好
生活家居
健康养生
运动户外
职场理财
情感交际
母婴教育
时尚美容
知识问答
生活知识
生活百科
搜索
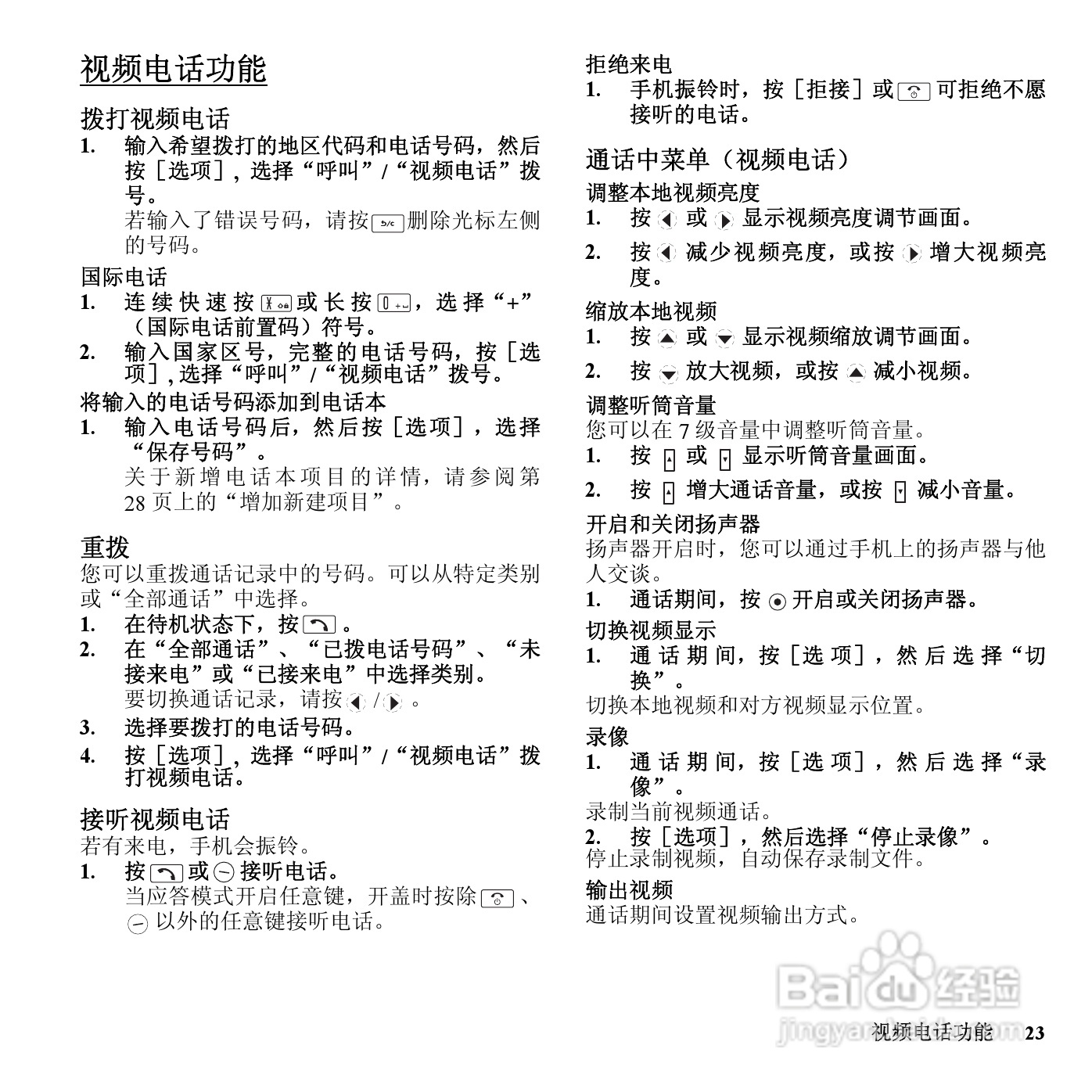
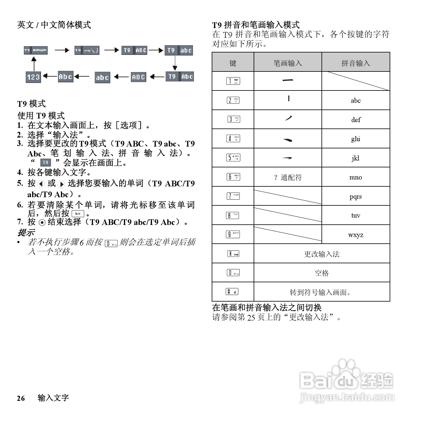
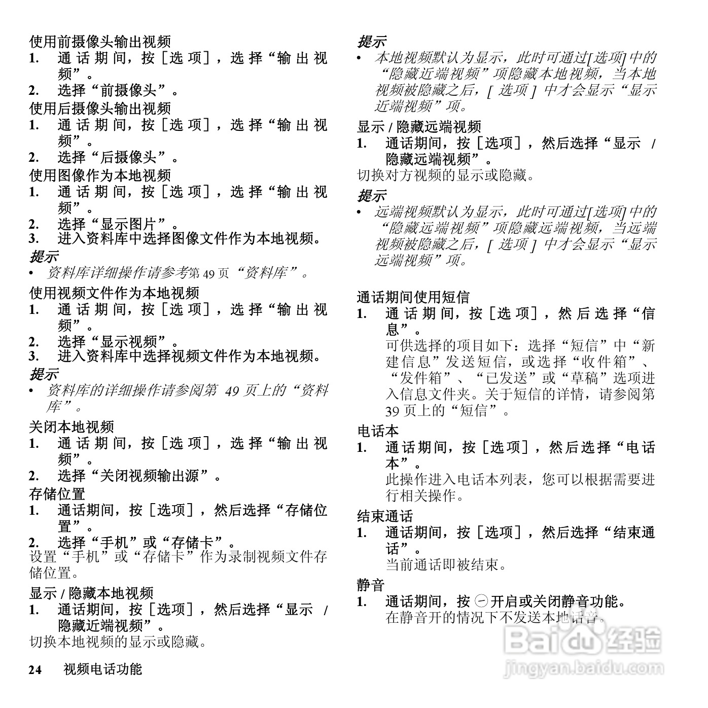
夏普SH801UC手机使用说明书:[3]
2026-05-10 12:11:27
(共篇)
上一篇:
|
下一篇:
声明:
本网站引用、摘录或转载内容仅供网站访问者交流或参考,不代表本站立场,如存在版权或非法内容,请联系站长删除,联系邮箱:site.kefu@qq.com。
相关推荐
夏普SH801UC手机使用说明书:[1]
阅读量:123
夏普SH801UC手机使用说明书:[6]
阅读量:192
夏普SH807UC手机使用说明书:[8]
阅读量:92
夏普SH807UC手机使用说明书:[7]
阅读量:102
夏普SH807UC手机使用说明书:[6]
阅读量:158
猜你喜欢
狗狗冠状是什么症状
什么是唐卡
热水器什么牌子好
什么是犯罪
轻歌曼舞是什么意思
diss什么意思
胰腺炎是什么症状
1986年是什么命
team是什么意思
剃须刀什么牌子好
猜你喜欢
一花一世界一叶一菩提是什么意思
lay是什么意思
什么是干细胞
什么是心悸
什么叫爱情
什么是有限责任公司
京东打白条是什么意思
君子之交淡如水是什么意思
书是什么仿写句子
指什么为马