指南生活
首页
美食营养
手工爱好
生活家居
返回
指南生活
首页
美食营养
游戏数码
手工爱好
生活家居
健康养生
运动户外
职场理财
情感交际
母婴教育
时尚美容
知识问答
生活知识
搜索
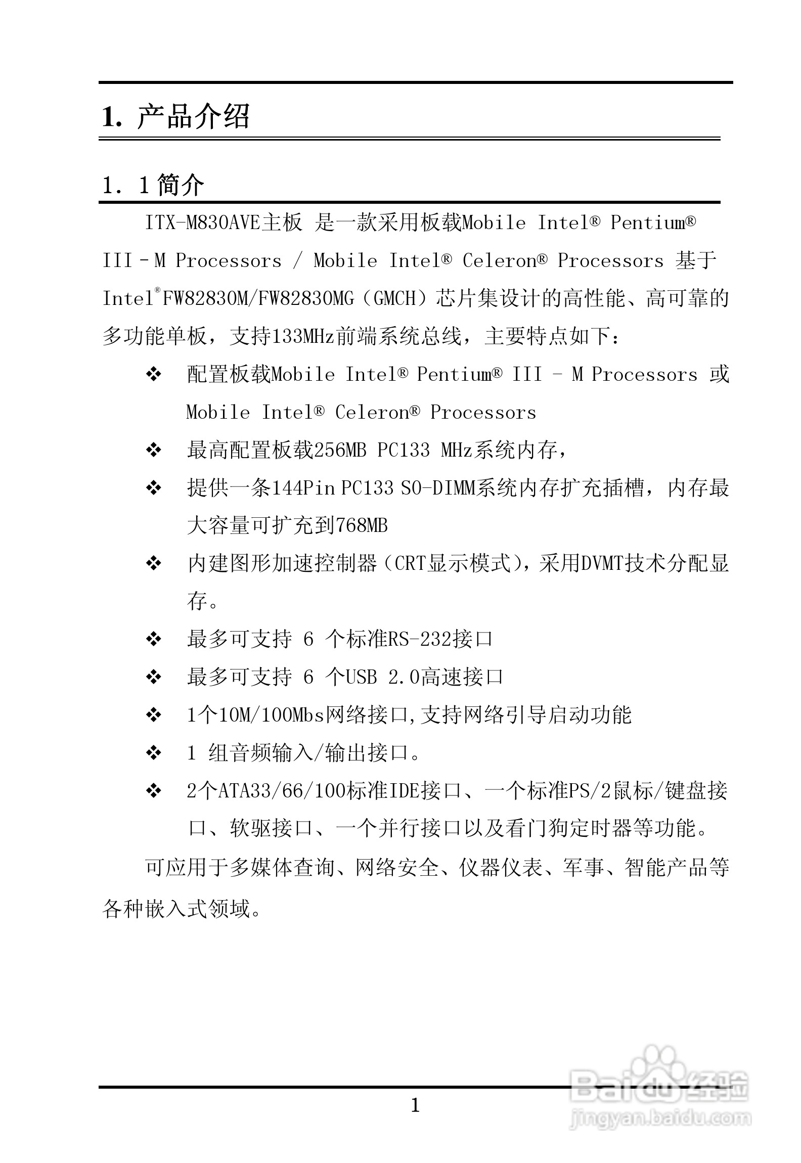
首控科技 ITX-M830AVEMINI嵌入式主板用户手册:[1]
2026-03-10 06:31:14
本篇为《首控科技 ITX-M830AVEMINI嵌入式主板用户手册》,主要介绍该产品的使用方法以及常见故障解决方案。
(共篇)
下一篇:
声明:
本网站引用、摘录或转载内容仅供网站访问者交流或参考,不代表本站立场,如存在版权或非法内容,请联系站长删除,联系邮箱:site.kefu@qq.com。
相关推荐
新手学习嵌入式ARM
阅读量:93
嵌入式单片机系统如何降低功耗?
阅读量:80
嵌入式开发 -- Linux通常流程
阅读量:174
嵌入式linux的系统搭建与配置
阅读量:155
嵌入式烤箱怎么用
阅读量:125
猜你喜欢
在什么中成长作文
热病是什么病
who是什么意思
st股票什么意思
是但求其爱什么意思
考研什么时候报名
offer是什么意思
梦到狗是什么意思
原始股是什么意思
857857什么意思
猜你喜欢
ecn是什么意思
9月18日是什么日子
linux是什么
ip是什么意思
1972年属什么生肖
烤鱼用什么鱼最好
test是什么意思
粉刺是什么
lae是什么意思
hbsag阳性是什么意思