指南生活
首页
美食营养
手工爱好
生活家居
返回
指南生活
首页
美食营养
游戏数码
手工爱好
生活家居
健康养生
运动户外
职场理财
情感交际
母婴教育
时尚美容
知识问答
生活知识
生活百科
搜索
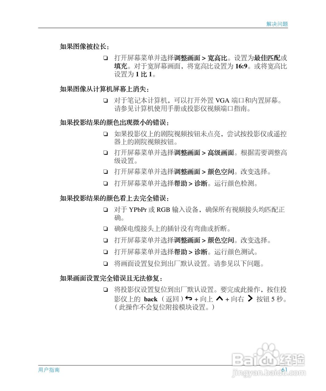
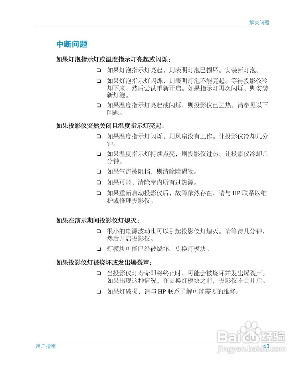
惠普(康柏) HP mp3135 Digital Projector投影机说明书:[7]
2026-04-21 18:06:22
本篇为《惠普(康柏) HP mp3135 Digital Projector投影机说明书》,主要介绍该产品的使用方法以及常见故障解决方案。
(共篇)
上一篇:
|
下一篇:
声明:
本网站引用、摘录或转载内容仅供网站访问者交流或参考,不代表本站立场,如存在版权或非法内容,请联系站长删除,联系邮箱:site.kefu@qq.com。
相关推荐
惠普(康柏) HP mp3130 Digital Projector投影机说明书:[7]
阅读量:151
惠普(康柏) HP mp3130 Digital Projector投影机说明书:[4]
阅读量:84
惠普(康柏) HP mp2210 Digital Projector投影机说明书:[7]
阅读量:38
惠普(康柏) HP mp2210 Digital Projector投影机说明书:[5]
阅读量:66
投影机的安装与调试
阅读量:174
猜你喜欢
n档是什么意思
ancient是什么意思
维生素k缺乏症
一个月来两次月经是什么原因
水产养殖网
梳子什么材质的好
感冒喝什么茶
苹果shsh是什么
如何腌制牛排
什么车最保值
猜你喜欢
维生素e什么时候吃最好
蓝色妖姬的花语是什么
精夜发黄是什么原因
知性什么意思
维生素c的水果有哪些
生物钟是什么
quattro是什么意思
正月初二是什么星座
失业证有什么用
marry是什么意思