指南生活
首页
美食营养
手工爱好
生活家居
返回
指南生活
首页
美食营养
游戏数码
手工爱好
生活家居
健康养生
运动户外
职场理财
情感交际
母婴教育
时尚美容
知识问答
生活知识
生活百科
搜索
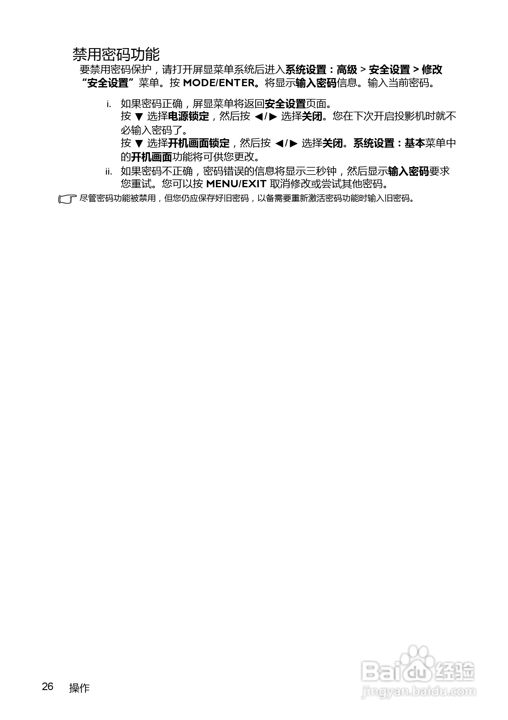
明基LX60ST投影机使用说明书:[3]
2026-05-10 13:29:33
本篇为《明基LX60ST投影机使用说明书》,主要介绍该产品的使用方法以及常见故障解决方案。
(共篇)
上一篇:
|
下一篇:
声明:
本网站引用、摘录或转载内容仅供网站访问者交流或参考,不代表本站立场,如存在版权或非法内容,请联系站长删除,联系邮箱:site.kefu@qq.com。
相关推荐
明基LX60ST投影机使用说明书:[6]
阅读量:33
明基LX60ST投影机使用说明书:[5]
阅读量:56
使用说明书封面怎么做
阅读量:152
明基W700投影机使用说明书:[3]
阅读量:68
明基MX810ST投影机使用说明书:[3]
阅读量:47
猜你喜欢
dk是什么
如何使用避孕套
如何更改照片像素
重生悠闲修仙生活
如何养老
运气差怎么转运
惠生活
同仁是什么意思
转氨酶高是怎么回事有什么危害
我的初三生活作文
猜你喜欢
闪屏是怎么回事
淘宝直通车怎么用
如何修改mac地址
如何做到清心寡欲
孕妇睡不着觉怎么办
亦庄生活网
大便出血是什么原因
破釜沉舟是什么意思
怎么解除qq手机绑定
照片如何缩小