指南生活
首页
美食营养
手工爱好
生活家居
返回
指南生活
首页
美食营养
游戏数码
手工爱好
生活家居
健康养生
运动户外
职场理财
情感交际
母婴教育
时尚美容
知识问答
生活知识
搜索
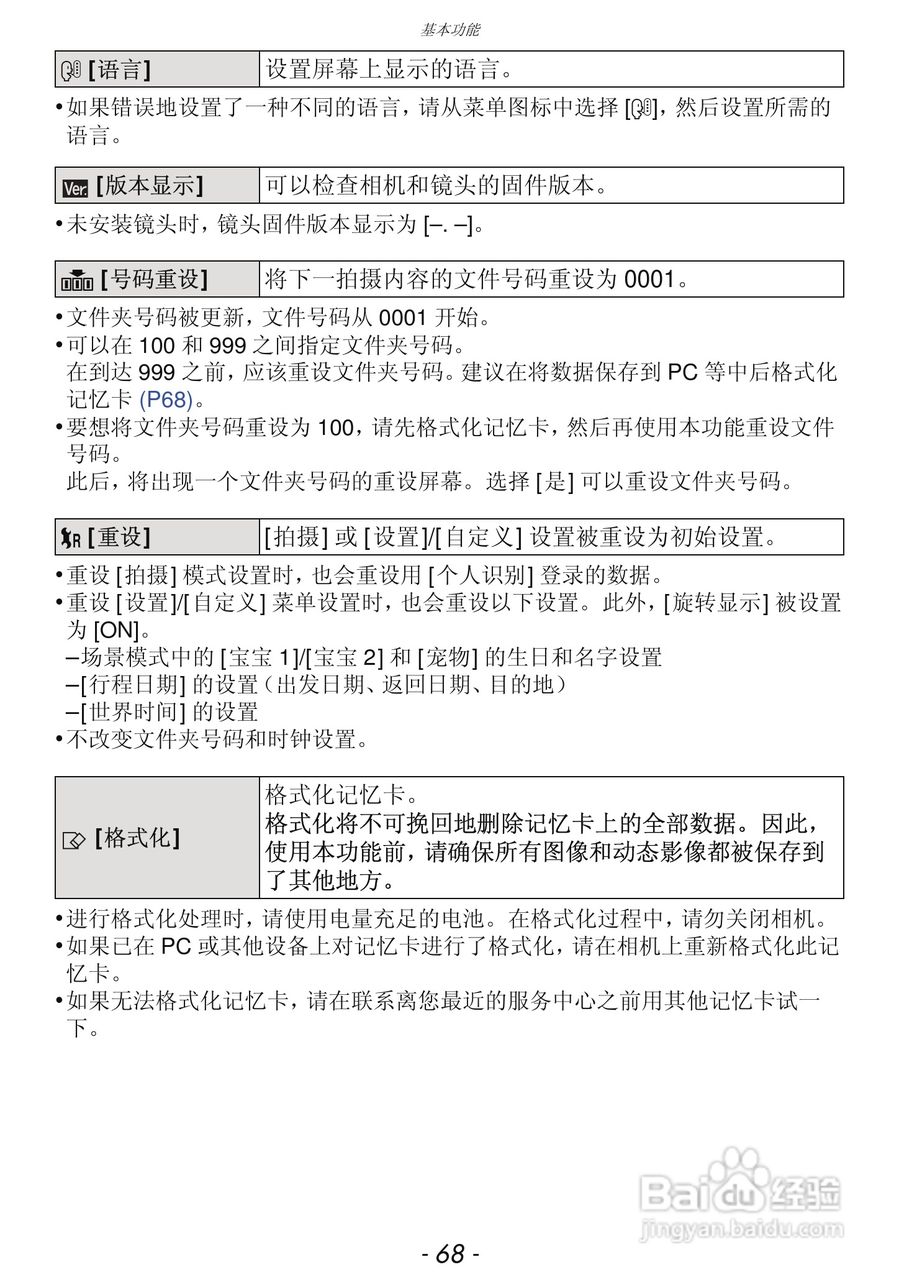
松下DMC-GF3数码相机使用说明书:[7]
2025-12-26 15:05:07
本篇为《松下DMC-GF3数码相机使用说明书》,主要介绍该产品的使用方法以及常见故障解决方案。
(共篇)
上一篇:
|
下一篇:
声明:
本网站引用、摘录或转载内容仅供网站访问者交流或参考,不代表本站立场,如存在版权或非法内容,请联系站长删除,联系邮箱:site.kefu@qq.com。
相关推荐
如何调出徕卡色调
阅读量:174
小米手机如何开启ANDROID BEAM功能
阅读量:100
三星钱包怎样添加交通卡
阅读量:158
手机中的NFC功能使用方法与技巧
阅读量:127
不想错过小米运动健康的重要通知
阅读量:43
猜你喜欢
烊化兑服是什么意思
陈世美是什么样的人
婚姻是什么
用户名是什么
六月六是什么节日
共济会是什么
9月29日是什么星座
虚荣是什么意思
英语四级相当于高考什么水平
1970年属什么生肖
猜你喜欢
fwd是什么意思
paint是什么意思
facebook是什么意思
个人所得税是什么意思
监制是做什么的
st段改变是什么意思
无线耳机什么牌子好
mf是什么意思
病娇是什么意思
什么床垫好