指南生活
首页
美食营养
手工爱好
生活家居
返回
指南生活
首页
美食营养
游戏数码
手工爱好
生活家居
健康养生
运动户外
职场理财
情感交际
母婴教育
时尚美容
搜索
NTI AUDIO XL2手持便携式音频分析仪操作手册:[4]
2025-11-03 12:00:51
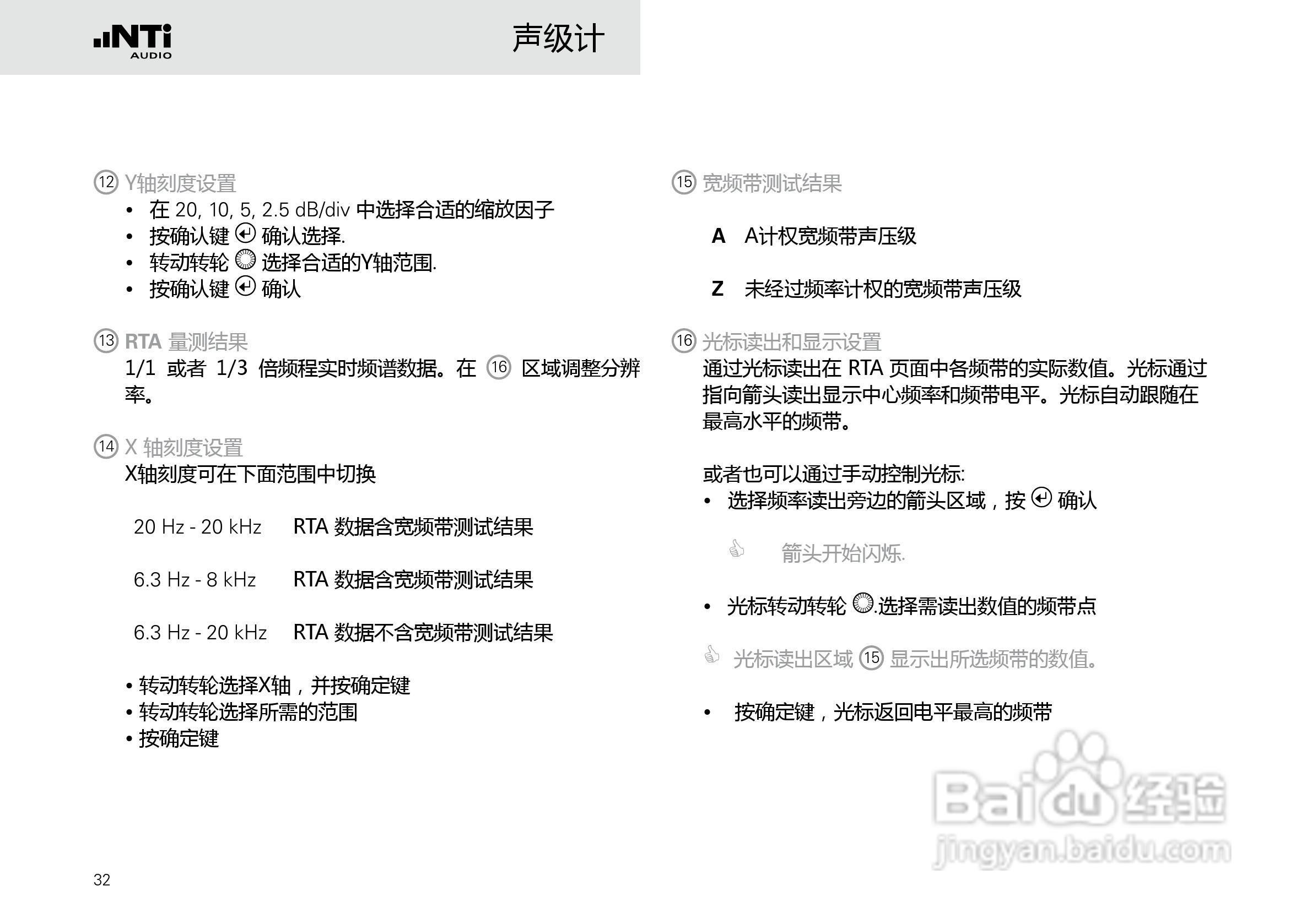
本篇为《NTI AUDIO XL2手持便携式音频分析仪操作手册》,主要介绍该产品的使用方法以及常见故障解决方案。
(共篇)
上一篇:
|
下一篇:
声明:
本网站引用、摘录或转载内容仅供网站访问者交流或参考,不代表本站立场,如存在版权或非法内容,请联系站长删除,联系邮箱:site.kefu@qq.com。
相关推荐
NTI AUDIO XL2手持便携式音频分析仪操作手册:[5]
阅读量:102
音频信号分析仪
阅读量:110
NTI AUDIO XL2手持便携式音频分析仪操作手册:[7]
阅读量:161
NTI AUDIO XL2手持便携式音频分析仪操作手册:[2]
阅读量:175
NTI AUDIO XL2手持便携式音频分析仪操作手册:[1]
阅读量:88
猜你喜欢
白带多用什么药
艾特是什么意思
路上行人欲断魂的欲是什么意思
什么是宾语从句
女孩子学什么乐器好
睡前喝牛奶有什么好处
价值观是什么
什么是承兑汇票
favorite是什么意思
ics是什么意思
猜你喜欢
睾丸疼痛是什么原因引起的
什么是脱脂牛奶
成功是什么
洗菜盆什么牌子好
孔子名什么字什么
什么用英语怎么说
doll是什么意思中文
马首是瞻是什么意思
女生适合学什么专业
什么是情态动词