指南生活
首页
美食营养
手工爱好
生活家居
返回
指南生活
首页
美食营养
游戏数码
手工爱好
生活家居
健康养生
运动户外
职场理财
情感交际
母婴教育
时尚美容
知识问答
生活知识
生活百科
搜索
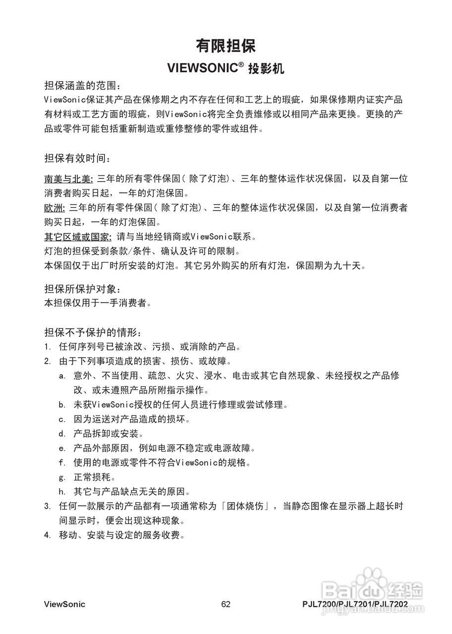
优派PJL7202投影机使用说明书:[7]
2026-04-07 13:53:36
本篇为《优派PJL7202投影机使用说明书》,主要介绍该产品的使用方法以及常见故障解决方案。
(共篇)
上一篇:
声明:
本网站引用、摘录或转载内容仅供网站访问者交流或参考,不代表本站立场,如存在版权或非法内容,请联系站长删除,联系邮箱:site.kefu@qq.com。
相关推荐
优派PJL7202投影机使用说明书:[6]
阅读量:145
优派PJL7200投影机使用说明书:[7]
阅读量:74
优派PJL6233投影机使用说明书:[7]
阅读量:92
优派PJL6243投影机使用说明书:[7]
阅读量:163
优派PJL7201投影机使用说明书:[6]
阅读量:41
猜你喜欢
川芎的作用与功效
瓜蒌子的功效与作用
石榴的功效与作用
小学生食品安全知识
什么是主板
肉桂粉的功效与作用
知识竞赛策划书
鱼鳍的作用
酸萝卜炒什么好吃
空单是什么意思
猜你喜欢
芡实的功效与作用及食用方法
竹叶茶的功效与作用
黄秋葵的功效与作用
关于地震的知识
作文运动会500字
什么是股权激励
女人喝蒲公英水的作用
vincent什么意思
金樱子的功效与作用
延更丹的功效与作用