指南生活
首页
美食营养
手工爱好
生活家居
返回
指南生活
首页
美食营养
游戏数码
手工爱好
生活家居
健康养生
运动户外
职场理财
情感交际
母婴教育
时尚美容
知识问答
生活知识
搜索
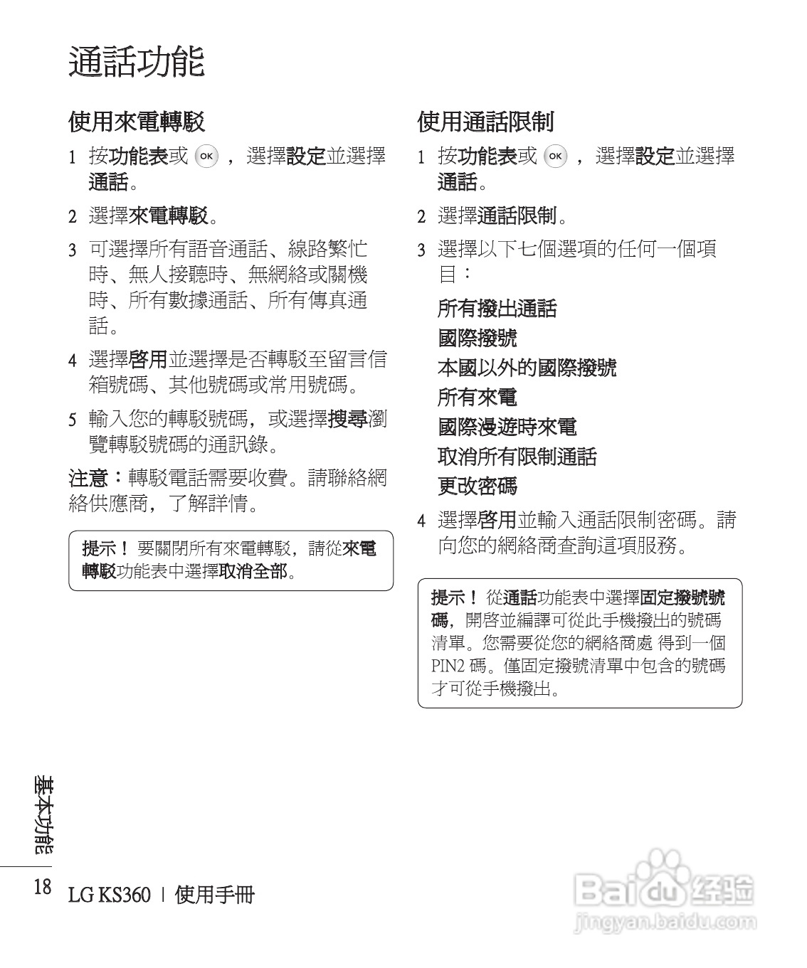
LG KS360手机使用说明书:[2]
2025-12-21 13:12:09
(共篇)
上一篇:
|
下一篇:
声明:
本网站引用、摘录或转载内容仅供网站访问者交流或参考,不代表本站立场,如存在版权或非法内容,请联系站长删除,联系邮箱:site.kefu@qq.com。
相关推荐
LG KS360手机使用说明书:[20]
阅读量:54
LG KS360手机使用说明书:[14]
阅读量:159
使用说明书wf2651使用指南
阅读量:49
使用说明书封面怎么做
阅读量:130
LG KS360手机使用说明书:[18]
阅读量:103
猜你喜欢
蝴蝶兰什么时候开花
什么是英雄
代表什么
find是什么意思
人活着到底是为了什么
classic是什么牌子
子宫内膜厚是什么原因引起的
什么游戏最好玩
gct是什么意思
什么手游好玩
猜你喜欢
坐台是什么意思
7月16日是什么节日
4月29日是什么星座
宫外孕是什么原因造成的
枯萎的反义词是什么
正月十五是什么节日
免职是什么意思
什么是开户行
国家安全法属于什么法
鱼与熊掌不可兼得是什么意思