指南生活
首页
美食营养
手工爱好
生活家居
返回
指南生活
首页
美食营养
游戏数码
手工爱好
生活家居
健康养生
运动户外
职场理财
情感交际
母婴教育
时尚美容
知识问答
生活知识
生活百科
搜索
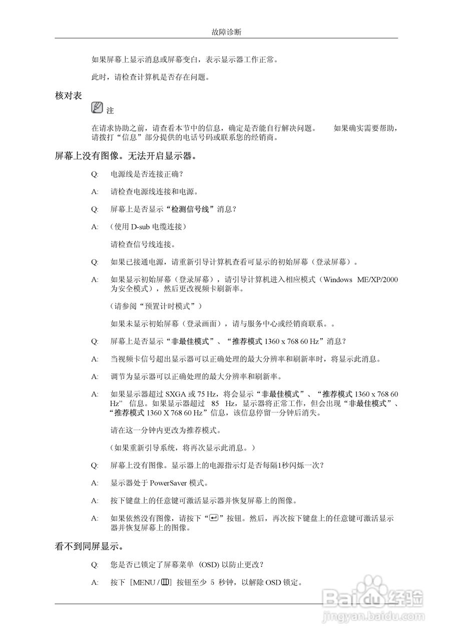
三星933SN液晶显示器使用说明书:[5]
2026-04-23 21:09:47
(共篇)
上一篇:
|
下一篇:
声明:
本网站引用、摘录或转载内容仅供网站访问者交流或参考,不代表本站立场,如存在版权或非法内容,请联系站长删除,联系邮箱:site.kefu@qq.com。
相关推荐
三星933SN液晶显示器使用说明书:[1]
阅读量:127
三星933SN液晶显示器使用说明书:[2]
阅读量:92
三星933BW液晶显示器使用说明书:[4]
阅读量:49
三星s8闹钟图标怎么关
阅读量:114
三星s8怎么双清
阅读量:101
猜你喜欢
粉色好吃
家常红烧鲤鱼
蒸肉的家常做法
东北乱炖的家常做法
健康的减肥方法
虚胖减肥最快的方法
amd的cpu怎么样
accident怎么读
长豆角怎么做好吃
方法论
猜你喜欢
绿豆芽怎么做好吃
少儿频道动画片大全
怎么查询wifi密码
会计记账方法
荔枝酒的酿制方法
什么鱼清蒸好吃
早期肠癌自检方法
牡丹花图片大全大图
房车品牌大全及报价表
乘法口诀速记方法