喵走出行怎么注销账号?
1、打开手机上的喵走出行,点击左上角图标。

2、点击左侧的设置,如下图。

3、选择账号与安全,如下图。

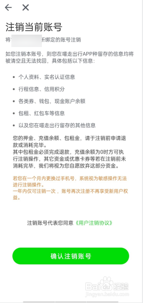
4、选择注销此账号,如下图。

5、点击确认注销账号即可。

声明:本网站引用、摘录或转载内容仅供网站访问者交流或参考,不代表本站立场,如存在版权或非法内容,请联系站长删除,联系邮箱:site.kefu@qq.com。
阅读量:62
阅读量:83
阅读量:69
阅读量:123
阅读量:24
1、打开手机上的喵走出行,点击左上角图标。

2、点击左侧的设置,如下图。

3、选择账号与安全,如下图。

4、选择注销此账号,如下图。

5、点击确认注销账号即可。
