指南生活
首页
美食营养
手工爱好
生活家居
返回
指南生活
首页
美食营养
游戏数码
手工爱好
生活家居
健康养生
运动户外
职场理财
情感交际
母婴教育
时尚美容
知识问答
生活知识
生活百科
搜索
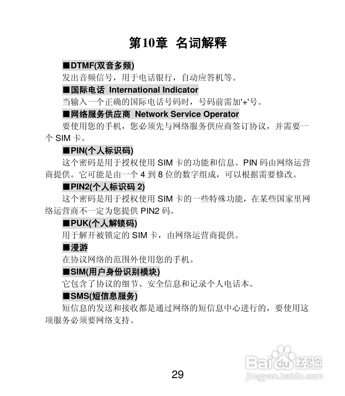
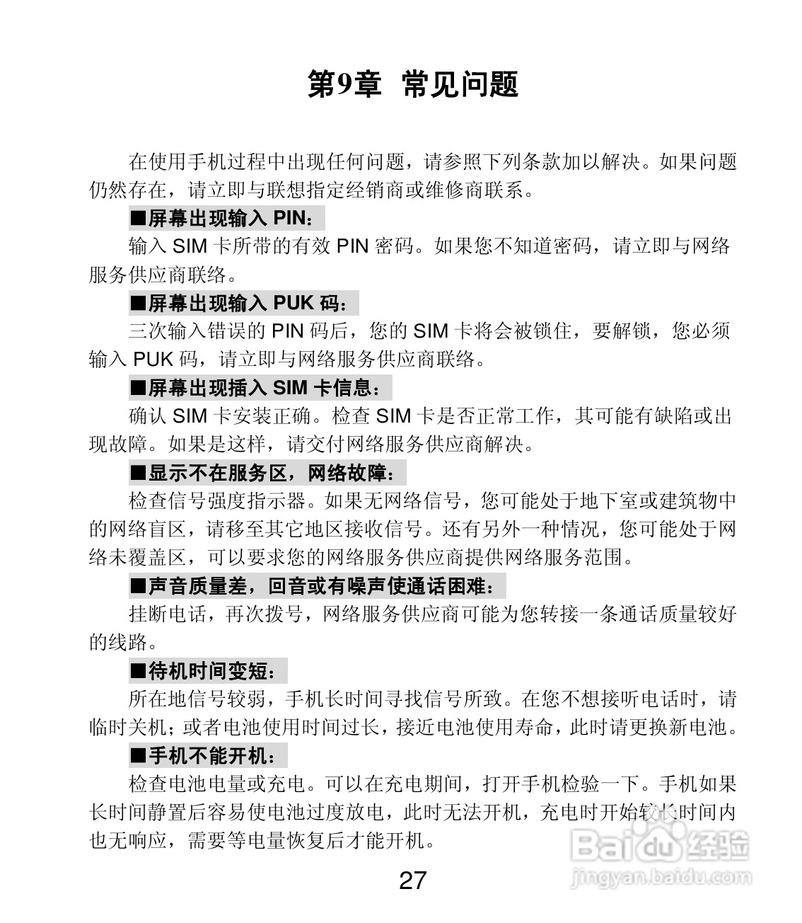
联想E319手机使用说明书:[3]
2026-05-10 05:26:45
(共篇)
上一篇:
|
下一篇:
声明:
本网站引用、摘录或转载内容仅供网站访问者交流或参考,不代表本站立场,如存在版权或非法内容,请联系站长删除,联系邮箱:site.kefu@qq.com。
相关推荐
联想E319手机使用说明书:[2]
阅读量:91
三星SCH-E319手机使用说明书:[6]
阅读量:49
联想S533手机使用说明书:[3]
阅读量:29
联想 天玑820e掌上无线使用说明书:[3]
阅读量:30
联想电脑bios设置图解教程
阅读量:60
猜你喜欢
心绞痛什么症状
幼儿园食品安全知识
企业文化的作用
股票知识大全
现在什么时间
鹿鞭膏的功效与作用
手机内屏坏了什么现象
什么样的路不能走
柠檬酸的作用
喝什么茶对眼睛好
猜你喜欢
肾宝片的功效与作用
佳茵益生菌的功效和作用
合欢皮的功效与作用
初二政治上册知识点
茶叶泡脚的功效与作用
松子的功效与作用
什么车油耗最低
四月份有什么节日
初二物理知识点
安全知识手抄报图片