指南生活
首页
美食营养
手工爱好
生活家居
返回
指南生活
首页
美食营养
游戏数码
手工爱好
生活家居
健康养生
运动户外
职场理财
情感交际
母婴教育
时尚美容
知识问答
生活知识
生活百科
搜索
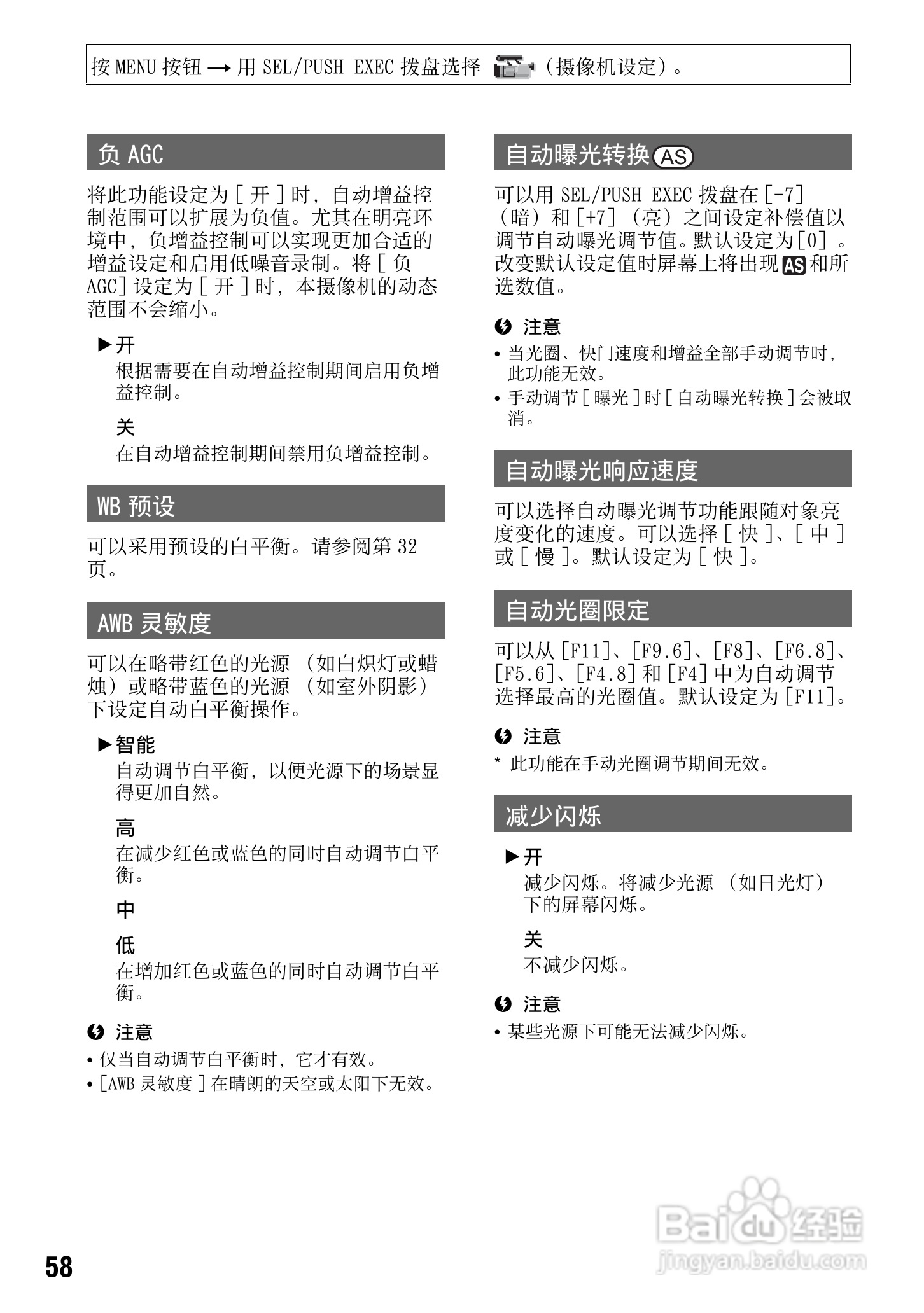
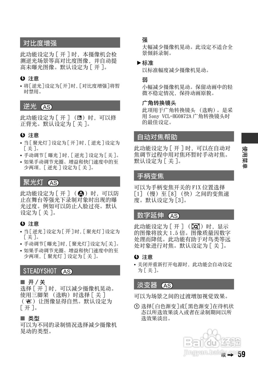
SONY HDR-FXX1000E摄像机说明书:[6]
2026-03-30 11:33:38
本篇为《SONY HDR-FXX1000E摄像机说明书》,主要介绍该产品的使用方法以及常见故障解决方案。
(共篇)
上一篇:
|
下一篇:
声明:
本网站引用、摘录或转载内容仅供网站访问者交流或参考,不代表本站立场,如存在版权或非法内容,请联系站长删除,联系邮箱:site.kefu@qq.com。
相关推荐
wps演示中如何制作彩色几何风竖版目录
阅读量:50
Word文档文字居中和段落调整的简单应用
阅读量:127
让文字像图像一样任意角度旋转
阅读量:122
如何只给wps文档首页添加边框?
阅读量:158
word中页边距的设置方法和技巧
阅读量:45
猜你喜欢
皮肤划痕症怎么治疗
孕妇喉咙痛怎么办
新益号普洱茶怎么样
神经衰弱失眠怎么办
怎么把图片缩小
甲状腺结节是怎么引起
整体认读音节怎么读
肺纹理增多是怎么回事
牙齿黄怎么变白
比亚迪f0怎么样
猜你喜欢
冬天皮肤痒怎么办
快手怎么直播游戏
怎么炒菜
小孩口腔溃疡怎么办
英雄联盟游戏中怎么回复好友
珀莱雅怎么样
怎么发海参
鞋带怎么系好看
释迦怎么吃
刘字怎么写好看