指南生活
首页
美食营养
手工爱好
生活家居
返回
指南生活
首页
美食营养
游戏数码
手工爱好
生活家居
健康养生
运动户外
职场理财
情感交际
母婴教育
时尚美容
知识问答
生活知识
生活百科
搜索
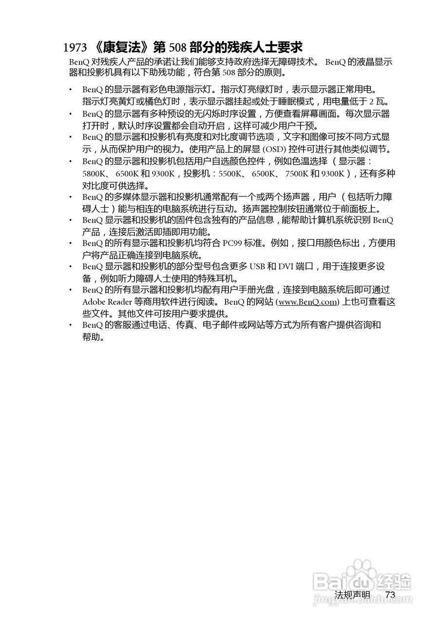
明基MX711投影机使用说明书:[8]
2026-04-28 02:19:24
本篇为《明基MX711投影机使用说明书》,主要介绍该产品的使用方法以及常见故障解决方案。
(共篇)
上一篇:
声明:
本网站引用、摘录或转载内容仅供网站访问者交流或参考,不代表本站立场,如存在版权或非法内容,请联系站长删除,联系邮箱:site.kefu@qq.com。
相关推荐
明基MX711投影机使用说明书:[7]
阅读量:21
明基MX711投影机使用说明书:[4]
阅读量:78
明基MX761投影机使用说明书:[8]
阅读量:172
使用说明书封面怎么做
阅读量:151
使用说明书wf2651使用指南
阅读量:65
猜你喜欢
谁发明了什么东西
仰之弥高的意思
一般纳税人有什么好处
x86什么意思
exercise是什么意思
什么叫癔病
summer是什么意思
军训要带什么东西
清明古诗的意思
bad是什么意思
猜你喜欢
fire是什么意思
cpu是什么意思
什么是亚太地区
without是什么意思
什么时间容易受孕
重阳节什么意思
生气的意思
殷实什么意思
歇斯底里的意思
平行世界是什么意思