搜索引擎上的百度推广广告如何关闭?
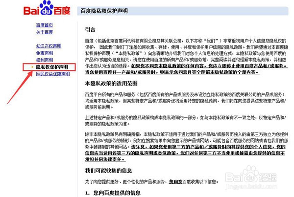
1、进入百度浏览器首页,选择“使用百度前必读”(如下图位置);

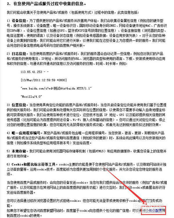
2、点开“使用百度前必读” 选择“隐私权保护声明”,往下拉,就可以看见蓝色小字“个性化工具”,点击它;


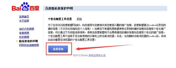
3、点击“选择停用”;

4、之后点击蓝色小字“返回”就完成设置啦!
声明:本网站引用、摘录或转载内容仅供网站访问者交流或参考,不代表本站立场,如存在版权或非法内容,请联系站长删除,联系邮箱:site.kefu@qq.com。
阅读量:103
阅读量:193
阅读量:122
阅读量:55
阅读量:185