指南生活
首页
美食营养
手工爱好
生活家居
返回
指南生活
首页
美食营养
游戏数码
手工爱好
生活家居
健康养生
运动户外
职场理财
情感交际
母婴教育
时尚美容
知识问答
生活知识
搜索
龙芯JY500B3壁挂式皮带秤控制器说明书:[1]
2025-12-26 21:10:17
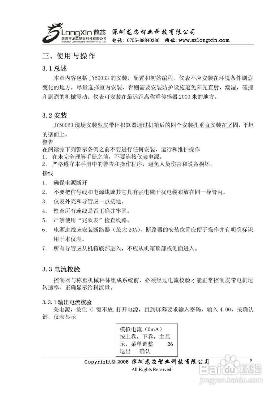
本篇为《龙芯JY500B3壁挂式皮带秤控制器说明书》,主要介绍该产品的使用方法以及常见故障解决方案。
(共篇)
下一篇:
声明:
本网站引用、摘录或转载内容仅供网站访问者交流或参考,不代表本站立场,如存在版权或非法内容,请联系站长删除,联系邮箱:site.kefu@qq.com。
相关推荐
windows installer 服务不能更新一个或多个受保
阅读量:178
电脑如何设置BranchCache服务的启动类型?
阅读量:130
win7系统下工行网银助手无法安装问题的解
阅读量:98
Windows10系统 怎样仅为基本程序和服务启用DEP
阅读量:122
Win10系统磁盘无损分区的操作教程
阅读量:177
猜你喜欢
卷边是什么意思
经济学是什么
呵呵呵是什么意思
sour是什么意思
冒菜是什么
耵聍是什么
karma什么意思
shoes是什么意思
slow是什么意思
养老保险是什么
猜你喜欢
神经衰弱是什么
肥皂是什么意思
quite是什么意思
什么是个人所得税
227是什么意思
no zuo no die什么意思
人造丝是什么面料
什么发型适合自己
批评的反义词是什么
什么时候放假