指南生活
首页
美食营养
手工爱好
生活家居
返回
指南生活
首页
美食营养
游戏数码
手工爱好
生活家居
健康养生
运动户外
职场理财
情感交际
母婴教育
时尚美容
知识问答
生活知识
搜索
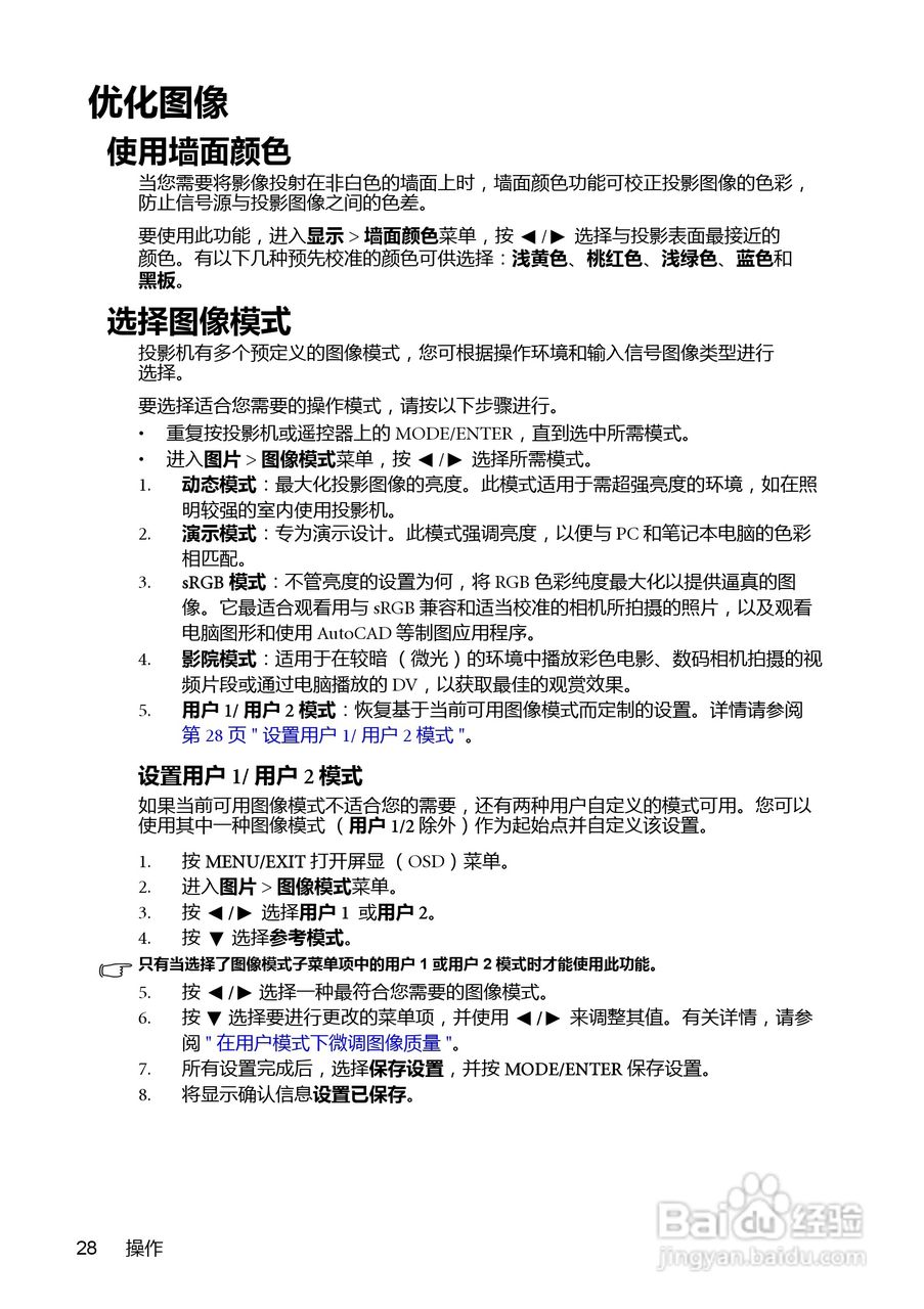
明基BenQ MX880US投影机使用说明书:[3]
2026-03-10 07:54:19
本篇为《明基BenQ MX880US投影机使用说明书》,主要介绍该产品的使用方法以及常见故障解决方案。
(共篇)
上一篇:
|
下一篇:
声明:
本网站引用、摘录或转载内容仅供网站访问者交流或参考,不代表本站立场,如存在版权或非法内容,请联系站长删除,联系邮箱:site.kefu@qq.com。
相关推荐
明基BenQ MX880US投影机使用说明书:[8]
阅读量:63
明基BenQ MX880US投影机使用说明书:[4]
阅读量:71
明基BenQ MX763投影机使用说明书:[8]
阅读量:92
明基BenQ MX763投影机使用说明书:[6]
阅读量:62
明基BenQ MX763投影机使用说明书:[7]
阅读量:109
猜你喜欢
阴霾是什么意思
初拥是什么意思
三星s8什么时候上市
换身份证需要什么证件
沧海横流的意思
此情可待成追忆 只是当时已惘然什么意思
刮胡刀什么牌子好
批注是什么意思
颐养天年的意思
别无所求的意思
猜你喜欢
接驳是什么意思
p站是什么意思啊
书香门第的书香是什么意思
从容不迫是什么意思
什么叫供给侧改革
qq关联是什么意思
蔺相如是个什么样的人
both是什么意思
征程什么意思
青春派2什么时候上映