指南生活
首页
美食营养
手工爱好
生活家居
返回
指南生活
首页
美食营养
游戏数码
手工爱好
生活家居
健康养生
运动户外
职场理财
情感交际
母婴教育
时尚美容
搜索
卡西欧 EX-ZR400数码相机说明书:[19]
2025-10-23 17:37:16
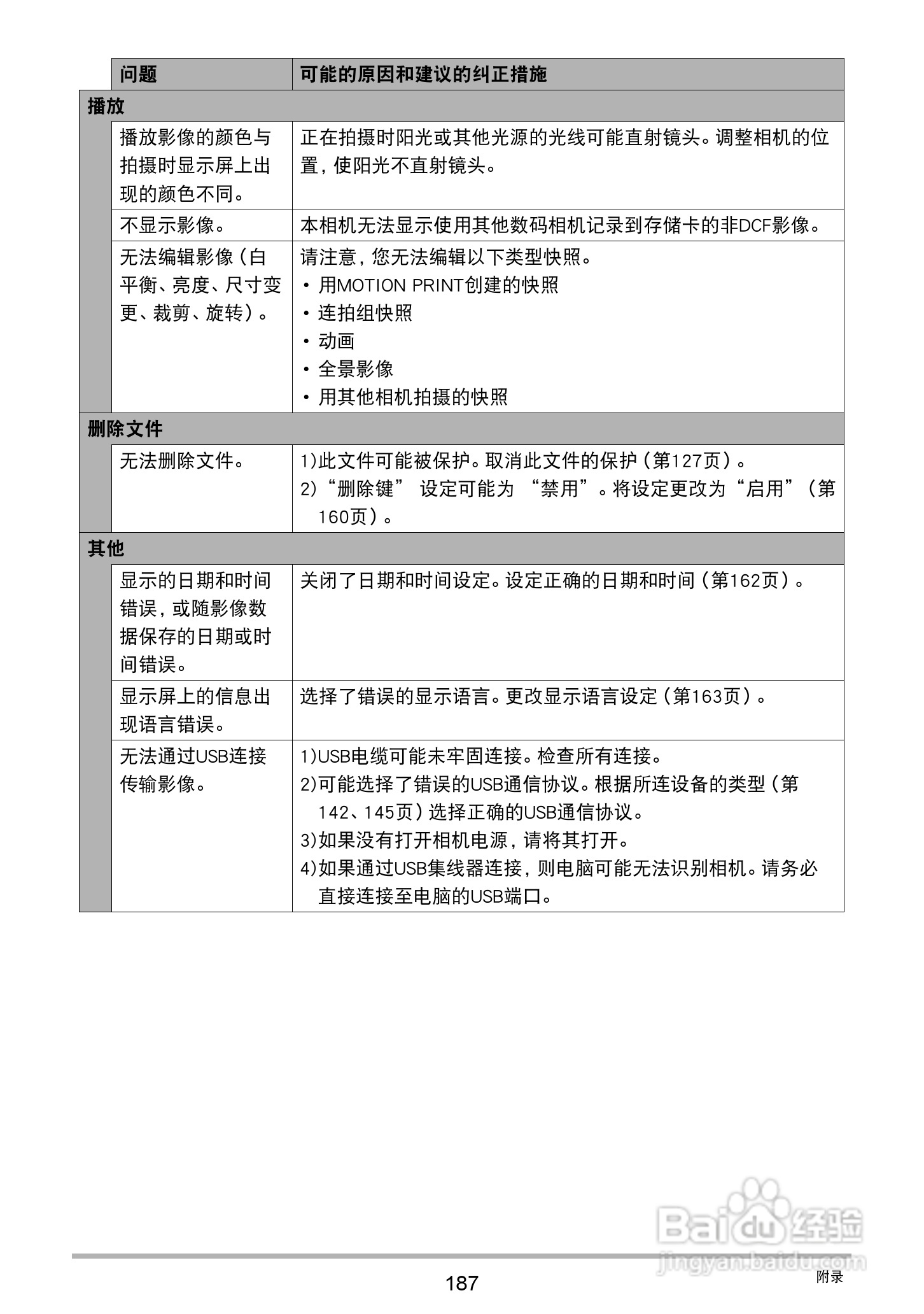
本篇为《卡西欧 EX-ZR400数码相机说明书》,主要介绍该产品的使用方法以及常见故障解决方案。
(共篇)
上一篇:
|
下一篇:
声明:
本网站引用、摘录或转载内容仅供网站访问者交流或参考,不代表本站立场,如存在版权或非法内容,请联系站长删除,联系邮箱:site.kefu@qq.com。
相关推荐
如何解决苹果手机耗电快
阅读量:117
皮皮虾app如何开启夜间模式
阅读量:72
自考本科有用么?
阅读量:45
苹果siri建议怎么关闭
阅读量:37
iphone11怎么开启切换控制
阅读量:109
猜你喜欢
玩lolfps低怎么办
肾气不足怎么调理
胃病怎么检查
爱奇艺视频怎么下载
宝宝脸上湿疹怎么办
机油尺怎么看图解
孩子脸上有白块是怎么回事
长安cs35怎么样
政治小论文怎么写
方案怎么写范文
猜你喜欢
华为安全模式怎么解除
板栗怎么做好吃
怎么找富婆
学生怎么减肥
泰语你好怎么说
油性皮肤怎么办
炉甘石治湿疹怎么样
人初油怎么用
净资产怎么算
新生儿打嗝怎么回事