指南生活
首页
美食营养
手工爱好
生活家居
返回
指南生活
首页
美食营养
游戏数码
手工爱好
生活家居
健康养生
运动户外
职场理财
情感交际
母婴教育
时尚美容
知识问答
生活知识
搜索
捷威Gateway VG50HC笔记本电脑使用说明书:[66]
2025-12-17 06:23:06
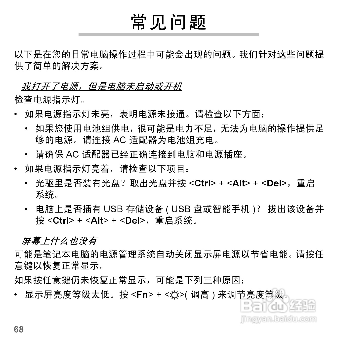
本篇为《捷威Gateway VG50HC笔记本电脑使用说明书》,主要介绍该产品的使用方法以及常见故障解决方案。
(共篇)
上一篇:
|
下一篇:
声明:
本网站引用、摘录或转载内容仅供网站访问者交流或参考,不代表本站立场,如存在版权或非法内容,请联系站长删除,联系邮箱:site.kefu@qq.com。
相关推荐
捷威Gateway VG50HC笔记本电脑使用说明书:[63]
阅读量:101
捷威Gateway VG50HC笔记本电脑使用说明书:[77]
阅读量:122
捷威Gateway VG50HC笔记本电脑使用说明书:[45]
阅读量:82
笔记本电脑开机黑屏怎么办
阅读量:144
捷威Gateway VG50HC笔记本电脑使用说明书:[40]
阅读量:71
猜你喜欢
炸带鱼怎么做好吃
下水道臭味怎么消除
怎么叠星星
温庭筠怎么读
牙髓炎怎么快速止痛
journey怎么读
鱼刺卡住了怎么办
鲟鱼怎么杀
连不上网怎么回事
怎么看电脑系统
猜你喜欢
炼乳怎么做
非典怎么消失的
荨麻疹怎么引起的
淘宝怎么发链接
图纸怎么看
左眼一直跳是怎么回事
元宵怎么做
我的世界狗怎么驯服
怎么下载youtube
大便次数多是怎么回事