指南生活
首页
美食营养
手工爱好
生活家居
返回
指南生活
首页
美食营养
游戏数码
手工爱好
生活家居
健康养生
运动户外
职场理财
情感交际
母婴教育
时尚美容
知识问答
生活知识
生活百科
搜索
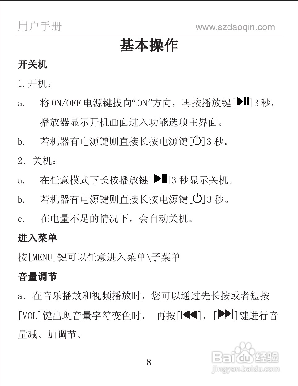
道勤RM650数码播放器使用说明书:[1]
2026-04-30 00:28:01
本篇为《道勤RM650数码播放器使用说明书》,主要介绍该产品的使用方法以及常见故障解决方案。
(共篇)
下一篇:
声明:
本网站引用、摘录或转载内容仅供网站访问者交流或参考,不代表本站立场,如存在版权或非法内容,请联系站长删除,联系邮箱:site.kefu@qq.com。
相关推荐
道勤RM650数码播放器使用说明书:[5]
阅读量:58
道勤RM930数码播放器使用说明书:[1]
阅读量:128
道勤RM780数码播放器使用说明书:[1]
阅读量:178
使用说明书封面怎么做
阅读量:160
使用说明书wf2651使用指南
阅读量:72
猜你喜欢
证明书怎么写
小米充电宝怎么用
菠菜怎么炒
控制面板怎么打开
工作流程怎么写
皮肤暗黄怎么调理能变白
word怎么排版
我的世界船怎么合成
别克英朗油耗怎么样
怎么剥生板栗
猜你喜欢
光猫怎么连接路由器
头发越来越少怎么办
怎么回事啊
上海大学怎么样
12306忘记密码怎么办
日产逍客怎么样
传真机怎么用
华硕bios怎么进入
房间面积怎么算
simon怎么读