指南生活
首页
美食营养
手工爱好
生活家居
返回
指南生活
首页
美食营养
游戏数码
手工爱好
生活家居
健康养生
运动户外
职场理财
情感交际
母婴教育
时尚美容
知识问答
生活知识
搜索
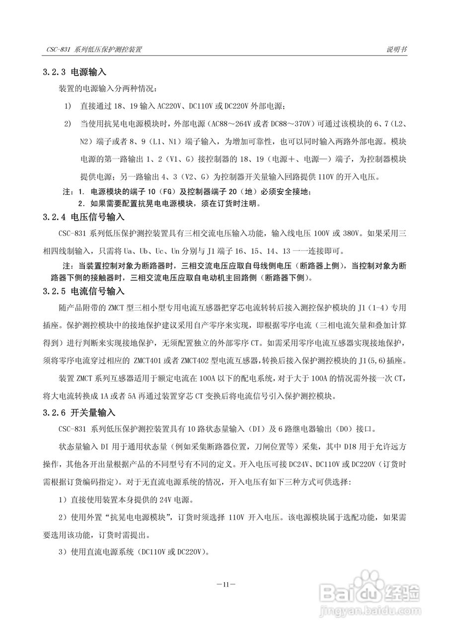
CSC-831P低压PT 保护测控装置说明书:[3]
2026-01-01 03:38:04
本篇为《CSC-831P低压PT 保护测控装置说明书》,主要介绍该产品的使用方法以及常见故障解决方案。
(共篇)
上一篇:
|
下一篇:
声明:
本网站引用、摘录或转载内容仅供网站访问者交流或参考,不代表本站立场,如存在版权或非法内容,请联系站长删除,联系邮箱:site.kefu@qq.com。
相关推荐
CSC-831P低压PT 保护测控装置说明书:[4]
阅读量:172
四方CSC-150数字式母线保护装置说明书:[3]
阅读量:156
CSC-326CN数字式变压器保护装置说明书:[3]
阅读量:56
四方CSC-163T数字式线路保护装置说明书:[3]
阅读量:166
CSC-831P低压PT 保护测控装置说明书:[1]
阅读量:61
猜你喜欢
得了艾滋病有什么症状
who是什么意思
干咳是什么原因
局级干部是什么级别
8月25日是什么星座
什么是职业病
什么东西不能带上飞机
wc是什么意思
tst是什么品牌
注册公司需要什么条件
猜你喜欢
脚后跟疼是什么原因
军士长是什么军衔
1985年属什么
925银是什么意思
na是什么意思
9月24日是什么星座
epic是什么平台
end是什么意思
监外执行是什么意思
90年属什么生肖