指南生活
首页
美食营养
手工爱好
生活家居
返回
指南生活
首页
美食营养
游戏数码
手工爱好
生活家居
健康养生
运动户外
职场理财
情感交际
母婴教育
时尚美容
知识问答
生活知识
搜索
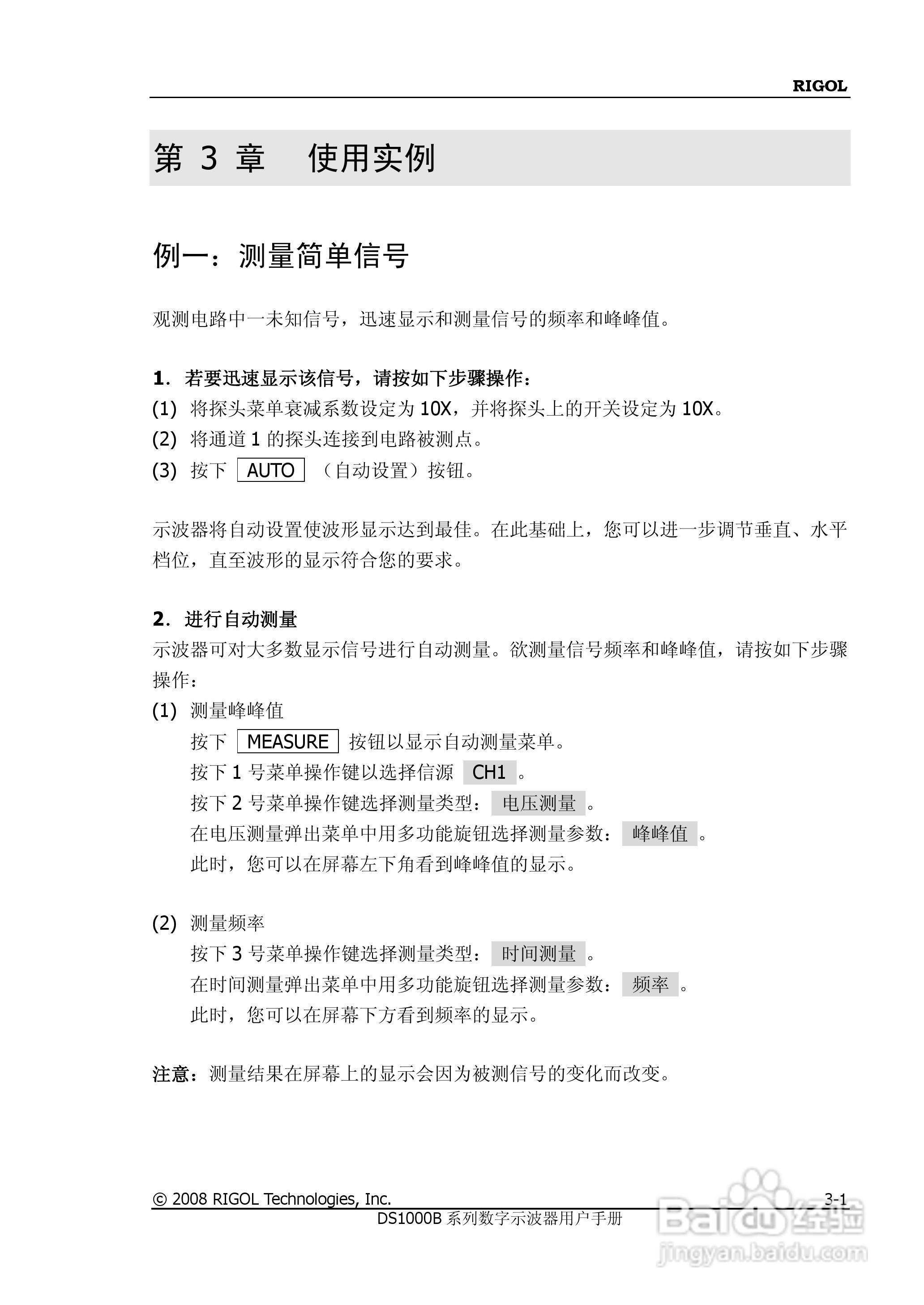
RIGOL DS1000B系列数字示波器用户手册:[13]
2026-01-02 08:12:01
本篇为《RIGOL DS1000B系列数字示波器用户手册》,主要介绍该产品的使用方法以及常见故障解决方案。
(共篇)
上一篇:
|
下一篇:
声明:
本网站引用、摘录或转载内容仅供网站访问者交流或参考,不代表本站立场,如存在版权或非法内容,请联系站长删除,联系邮箱:site.kefu@qq.com。
相关推荐
RIGOL数字示波器 DS1000B 用户手册:[13]
阅读量:33
RIGOL DS1000B系列数字示波器用户手册:[11]
阅读量:113
RIGOL DS1000B系列数字示波器用户手册:[16]
阅读量:183
数字示波器使用方法
阅读量:32
数字示波器常用的13个技术用语
阅读量:128
猜你喜欢
龌龊的意思
中国好声音什么时候开播
富饶的意思
抖s是什么意思
电子驻车是什么意思
灯火阑珊的意思
绯红的意思
骨感什么意思
谭维维什么歌好听
韬光养晦的意思
猜你喜欢
嗑药是什么意思
i don t care是什么意思
单宁是什么意思
国家专项计划是什么意思
椅子像什么
不一而足的意思
书香门第的书香是什么意思
返老还童是什么意思
very是什么意思
轩的意思