指南生活
首页
美食营养
手工爱好
生活家居
返回
指南生活
首页
美食营养
游戏数码
手工爱好
生活家居
健康养生
运动户外
职场理财
情感交际
母婴教育
时尚美容
知识问答
生活知识
生活百科
搜索
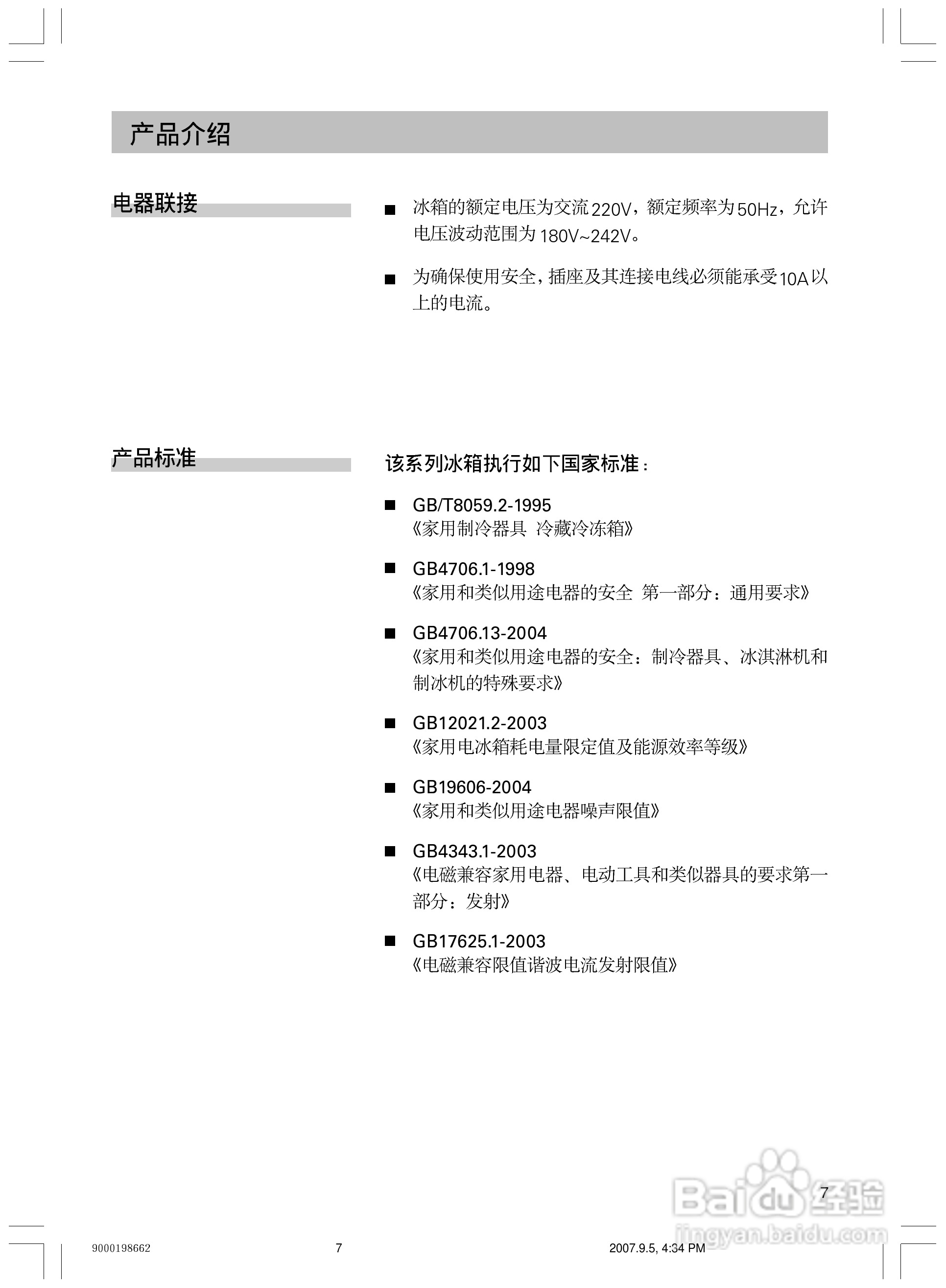
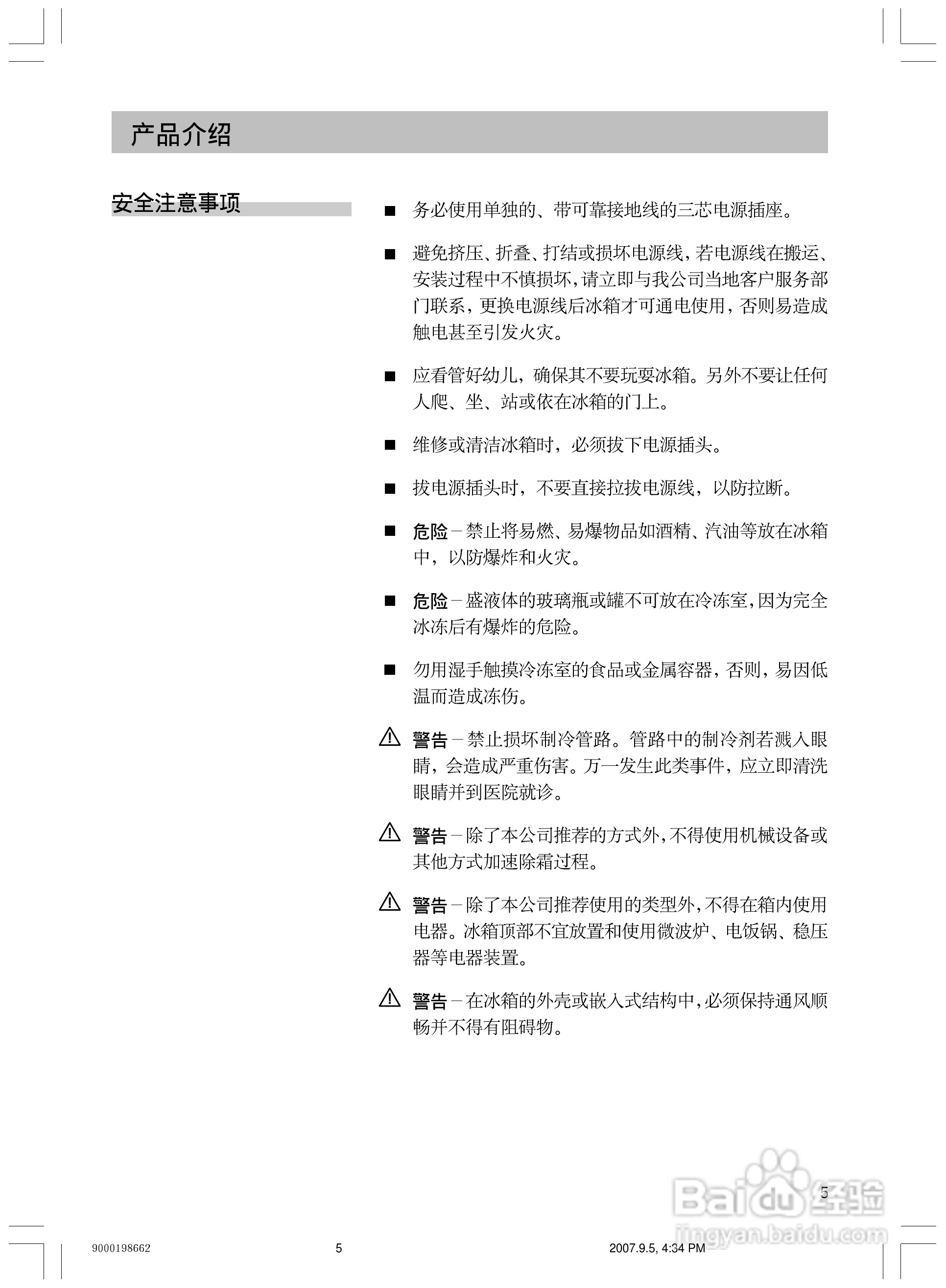
西门子KK21V32TI冰箱使用说明书:[1]
2026-05-03 00:41:07
(共篇)
下一篇:
声明:
本网站引用、摘录或转载内容仅供网站访问者交流或参考,不代表本站立场,如存在版权或非法内容,请联系站长删除,联系邮箱:site.kefu@qq.com。
相关推荐
西门子KK21V70TI冰箱使用说明书:[1]
阅读量:167
西门子KK21V70TI冰箱使用说明书:[2]
阅读量:108
西门子KK21E68TI冰箱使用说明书:[3]
阅读量:122
西门子KK19V72TI电冰箱使用说明书:[1]
阅读量:190
西门子KK21E68TI冰箱使用说明书:[4]
阅读量:177
猜你喜欢
有过多少不眠的夜晚是什么歌
射手座和什么星座最配
善男信女什么意思
wtf什么意思
教师节送什么礼物给老师好
30岁属什么生肖
牡丹花什么时候开
初心是什么意思
生产关系是什么
梦到蛇预示着什么
猜你喜欢
脱产是什么意思
特需门诊是什么意思
1981年属什么生肖
kcal是什么意思
牡丹花什么时候开
system是什么意思
led是什么意思
光驱是什么
结婚14年是什么婚
hr是什么