指南生活
首页
美食营养
手工爱好
生活家居
返回
指南生活
首页
美食营养
游戏数码
手工爱好
生活家居
健康养生
运动户外
职场理财
情感交际
母婴教育
时尚美容
知识问答
生活知识
搜索
HXR-MC1500C肩扛式高清摄录一体机操作手册:[10]
2025-12-21 11:07:19
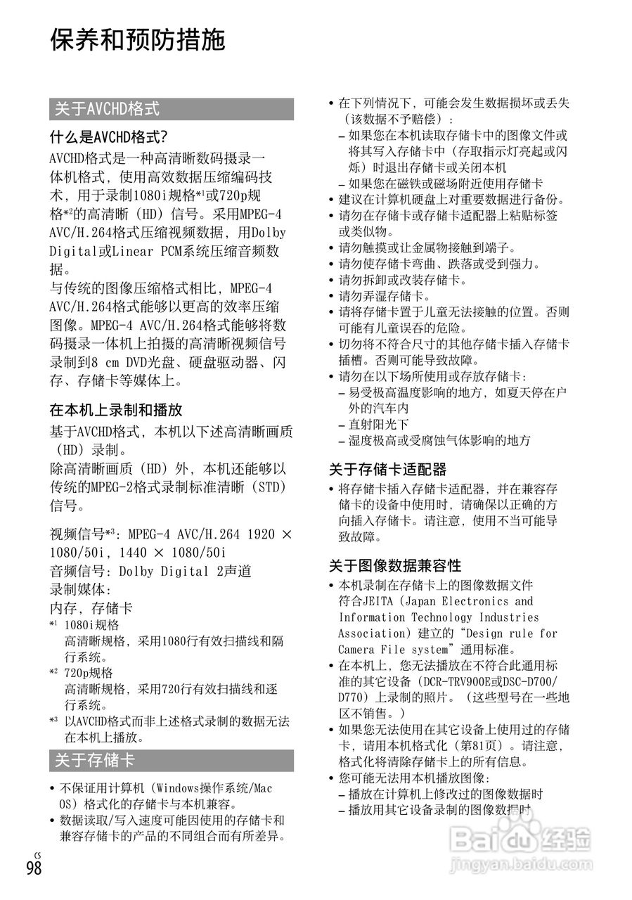
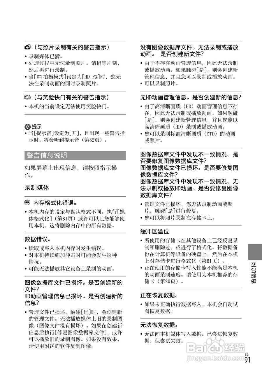
本篇为《HXR-MC1500C肩扛式高清摄录一体机操作手册》,主要介绍该产品的使用方法以及常见故障解决方案。
(共篇)
上一篇:
|
下一篇:
声明:
本网站引用、摘录或转载内容仅供网站访问者交流或参考,不代表本站立场,如存在版权或非法内容,请联系站长删除,联系邮箱:site.kefu@qq.com。
相关推荐
HXR-MC1500C肩扛式高清摄录一体机操作手册:[11]
阅读量:21
HXR-MC1500C肩扛式高清摄录一体机操作手册:[9]
阅读量:32
HXR-MC1500C肩扛式高清摄录一体机操作手册:[4]
阅读量:150
HXR-MC1500C肩扛式高清摄录一体机操作手册:[3]
阅读量:136
HXR-MC1500C肩扛式高清摄录一体机操作手册:[6]
阅读量:78
猜你喜欢
凉拌黄豆芽的做法
中华田园犬为什么禁养
gta5飞机怎么开
白带像水一样流出来是怎么回事
宝宝为什么会吐奶
西葫芦怎么做好吃
电脑桌面上的图标不见了怎么办
红军为什么要长征
湿气重的人怎么排湿吃什么最好
分页符怎么删除
猜你喜欢
特色小吃做法
马加爵为什么杀人
鹅蛋怎么吃
华为怎么分屏
波士顿龙虾的做法大全
车险一般都怎么买
空调外机噪音大怎么解决
西兰花怎么做好吃
为什么读书
a2奶粉怎么样