指南生活
首页
美食营养
手工爱好
生活家居
返回
指南生活
首页
美食营养
游戏数码
手工爱好
生活家居
健康养生
运动户外
职场理财
情感交际
母婴教育
时尚美容
知识问答
生活知识
生活百科
搜索
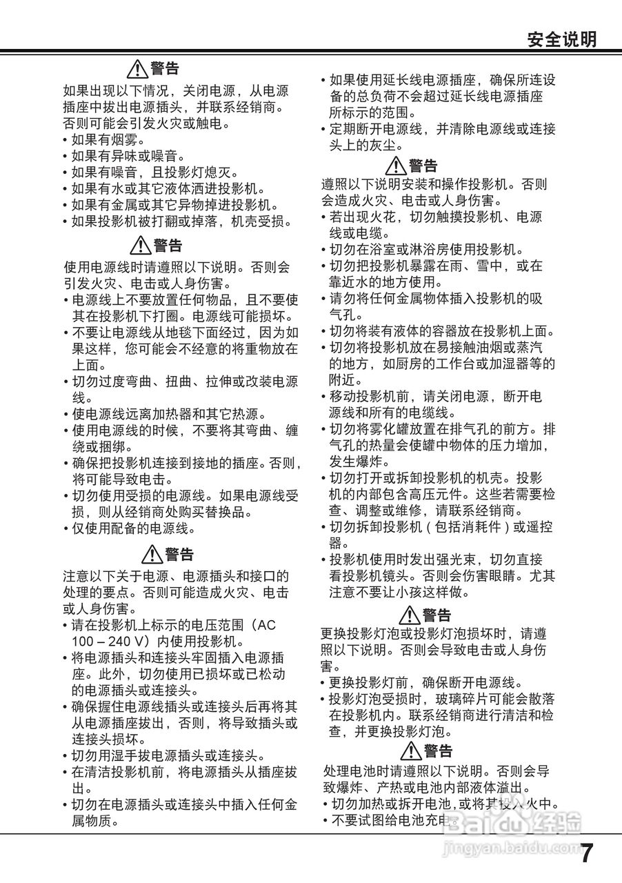
佳能 LV-8235投影机说明书:[1]
2026-04-07 21:53:34
本篇为《佳能 LV-8235投影机说明书》,主要介绍该产品的使用方法以及常见故障解决方案。
(共篇)
下一篇:
声明:
本网站引用、摘录或转载内容仅供网站访问者交流或参考,不代表本站立场,如存在版权或非法内容,请联系站长删除,联系邮箱:site.kefu@qq.com。
相关推荐
佳能 LV-8235投影机说明书:[9]
阅读量:158
佳能 LV-8320投影机说明书:[1]
阅读量:33
佳能LV-8300投影机使用说明书:[1]
阅读量:139
投影机的安装与调试
阅读量:106
投影机怎样连接使用
阅读量:75
猜你喜欢
专科学什么专业好
什么人一年中只工作一天
结婚穿什么衣服
什么牛奶比较好
高瞻远瞩的意思
裸辞是什么意思
不以规矩不能成方圆的意思
相向而行是什么意思
yuki什么意思
skate是什么意思
猜你喜欢
awkward什么意思
玛卡的作用
how do you do是什么意思
really是什么意思
银杏的功效与作用
mv是什么意思
触目惊心的意思
两驱和四驱有什么区别
子欲养而亲不待是什么意思
橱柜用什么材料好