指南生活
首页
美食营养
手工爱好
生活家居
返回
指南生活
首页
美食营养
游戏数码
手工爱好
生活家居
健康养生
运动户外
职场理财
情感交际
母婴教育
时尚美容
知识问答
生活知识
搜索
华三交换机E-FE形说明书:[2]
2025-12-21 20:15:33
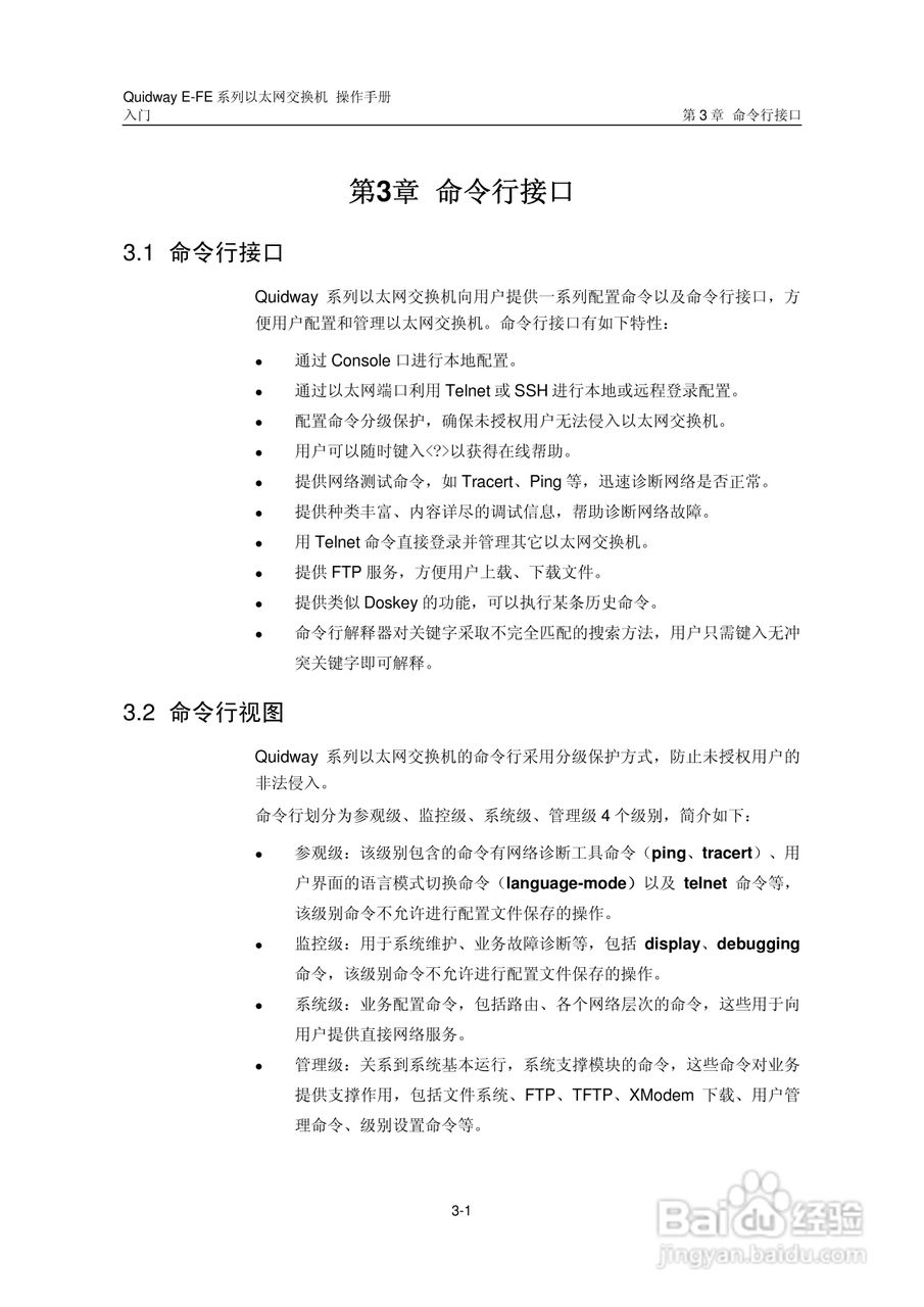
本篇为《华三交换机E-FE形说明书》,主要介绍该产品的使用方法以及常见故障解决方案。
(共篇)
上一篇:
|
下一篇:
声明:
本网站引用、摘录或转载内容仅供网站访问者交流或参考,不代表本站立场,如存在版权或非法内容,请联系站长删除,联系邮箱:site.kefu@qq.com。
相关推荐
华三交换机E-FE形说明书:[21]
阅读量:38
华三交换机E-FE形说明书:[25]
阅读量:92
交换机怎么使用
阅读量:130
交换机配置命令
阅读量:52
交换机的基本配置与管理
阅读量:82
猜你喜欢
如何取消开机密码
得了静脉曲张怎么办
如何下载电视剧到u盘
今天是什么节日
如何查看qq特别关心我的人
潘师傅红烧肉怎么样
堂食是什么意思
向往的生活4在线观看
如何管理好班级
湖南交通职业技术学院怎么样
猜你喜欢
鼻子有点歪怎么办
格局是什么意思
广州航海学院怎么样
淘宝网怎么注册网店
cr是什么意思
生活九重奏
cnn是什么
如何治疗面部痤疮
生活启示录 电视剧
抽水马桶漏水怎么办