指南生活
首页
美食营养
手工爱好
生活家居
返回
指南生活
首页
美食营养
游戏数码
手工爱好
生活家居
健康养生
运动户外
职场理财
情感交际
母婴教育
时尚美容
知识问答
生活知识
生活百科
搜索
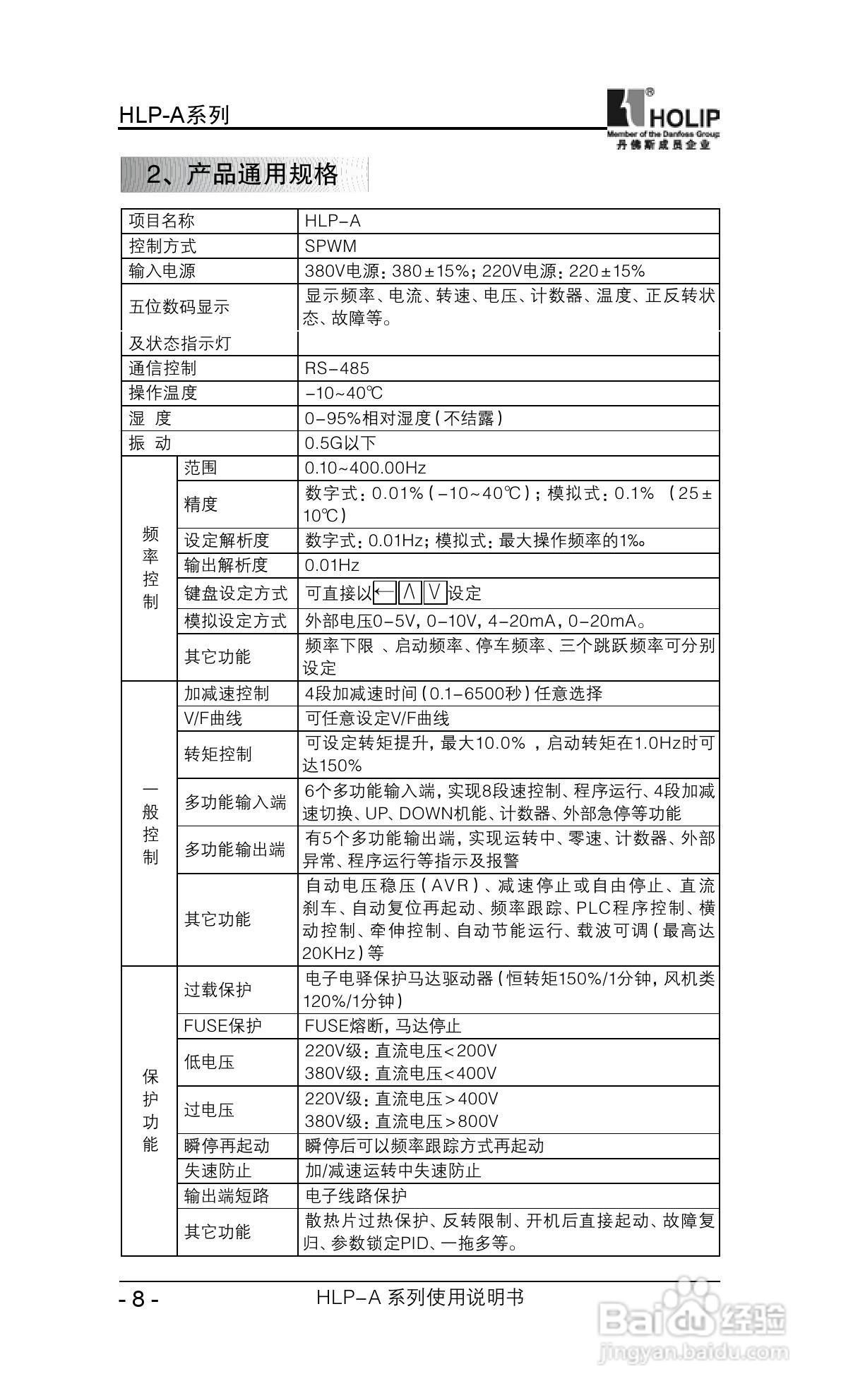
丹弗斯HLP-A系列用变频调速器使用说明书:[2]
2026-03-29 06:26:54
本篇为《丹弗斯HLP-A系列用变频调速器使用说明书》,主要介绍该产品的使用方法以及常见故障解决方案。
(共篇)
上一篇:
|
下一篇:
声明:
本网站引用、摘录或转载内容仅供网站访问者交流或参考,不代表本站立场,如存在版权或非法内容,请联系站长删除,联系邮箱:site.kefu@qq.com。
相关推荐
变频器设置参数的步骤
阅读量:165
汇川变频器参数设置教程
阅读量:113
丹佛斯变频器参数设置方法
阅读量:115
变频器设置参数的步骤
阅读量:171
excel2007如何打出次方单位
阅读量:36
猜你喜欢
自行车什么牌子好
2014是什么年
coin是什么意思
车标r是什么车
及物动词是什么意思
什么牌子的洗衣机好
pig什么意思
黄喉是什么动物身上的
第一次进去什么感觉
什么是结核病
猜你喜欢
kill什么意思
什么是软件
tpu是什么
垂头丧气的意思是什么
房子过户需要什么手续
block什么意思
风伴着黎明的歌声是什么歌
特步运动鞋
honor是什么意思
左庶长是什么官