指南生活
首页
美食营养
手工爱好
生活家居
返回
指南生活
首页
美食营养
游戏数码
手工爱好
生活家居
健康养生
运动户外
职场理财
情感交际
母婴教育
时尚美容
知识问答
生活知识
生活百科
搜索
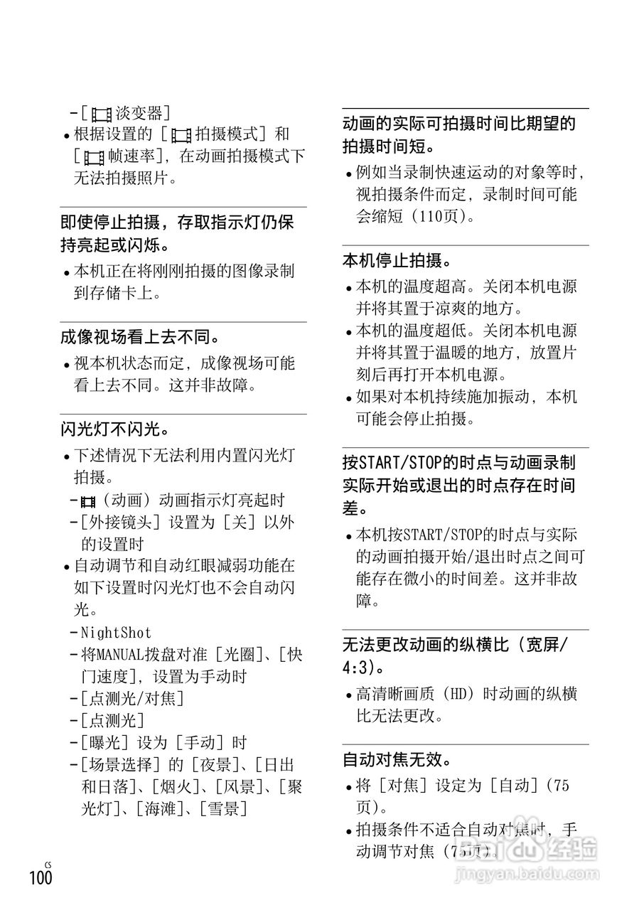
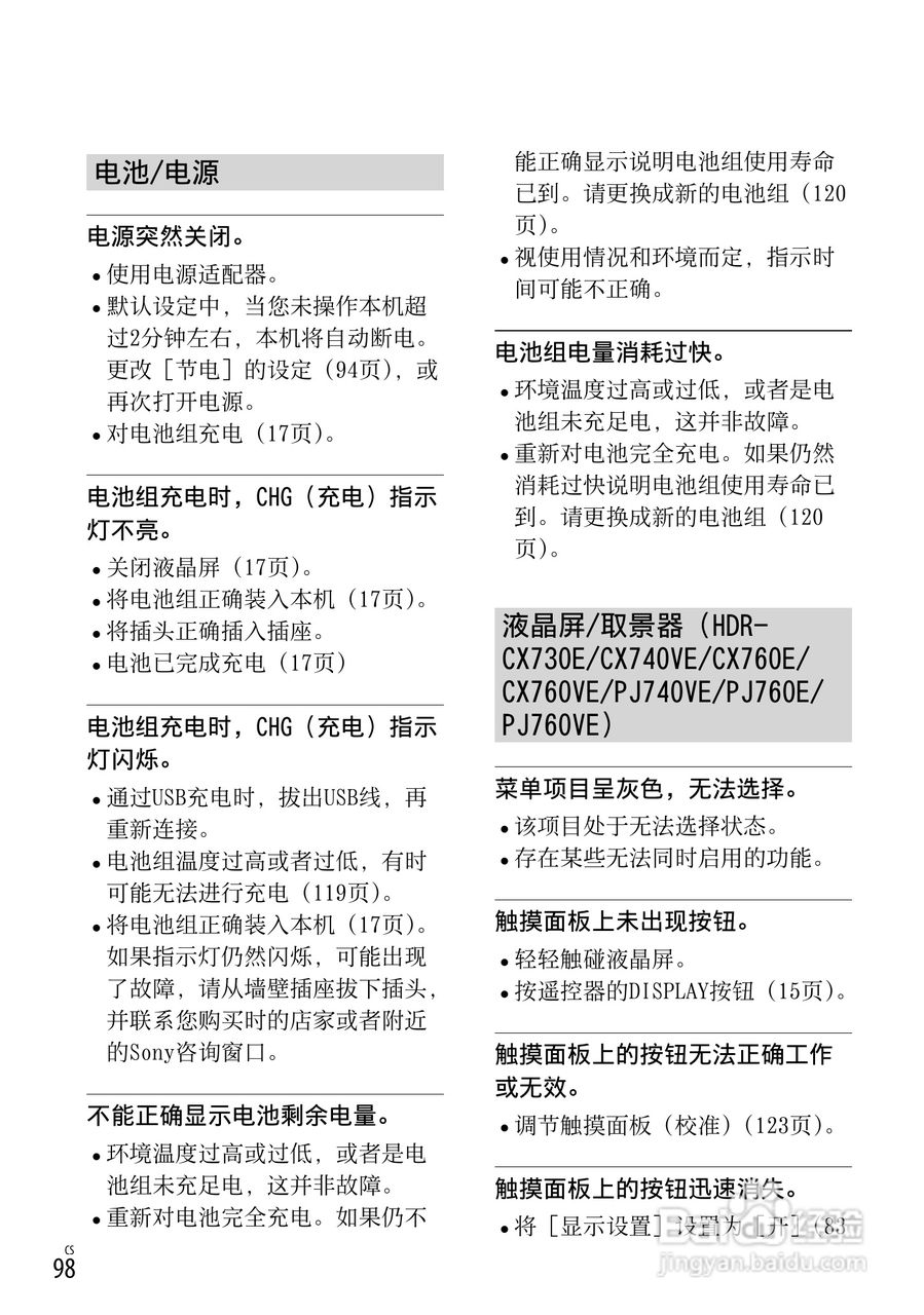
SONY索尼 HDR-PJ720E数码摄像机说明书:[10]
2026-03-26 03:42:10
本篇为《SONY索尼 HDR-PJ720E数码摄像机说明书》,主要介绍该产品的使用方法以及常见故障解决方案。
(共篇)
上一篇:
|
下一篇:
声明:
本网站引用、摘录或转载内容仅供网站访问者交流或参考,不代表本站立场,如存在版权或非法内容,请联系站长删除,联系邮箱:site.kefu@qq.com。
相关推荐
SONY索尼 HDR-PJ720E数码摄像机说明书:[9]
阅读量:87
SONY索尼 HDR-PJ720E数码摄像机说明书:[13]
阅读量:155
SONY索尼 HDR-PJ720E数码摄像机说明书:[14]
阅读量:152
SONY索尼 HDR-PJ720E数码摄像机说明书:[5]
阅读量:44
SONY索尼 HDR-PJ720E数码摄像机说明书:[7]
阅读量:182
猜你喜欢
肚脐左边疼是怎么回事
u盾证书怎么下载
仙人掌果怎么吃
韵达快递怎么样
银手镯怎么清洗
怎么在电脑上做表格
无线网卡驱动怎么安装
玫瑰怎么画
黄褐斑怎么治疗
眼袋是怎么形成的
猜你喜欢
扇贝肉怎么做
医疗保险个人怎么交
肩膀痛怎么办
电脑屏幕分辨率怎么调
黄牙怎么变白牙
你是谁用英语怎么说
手机怎么格式化
我的世界怎么圈地
经常胃胀是怎么回事
口干舌燥喝水也不解渴怎么办