指南生活
首页
美食营养
手工爱好
生活家居
返回
指南生活
首页
美食营养
游戏数码
手工爱好
生活家居
健康养生
运动户外
职场理财
情感交际
母婴教育
时尚美容
知识问答
生活知识
生活百科
搜索
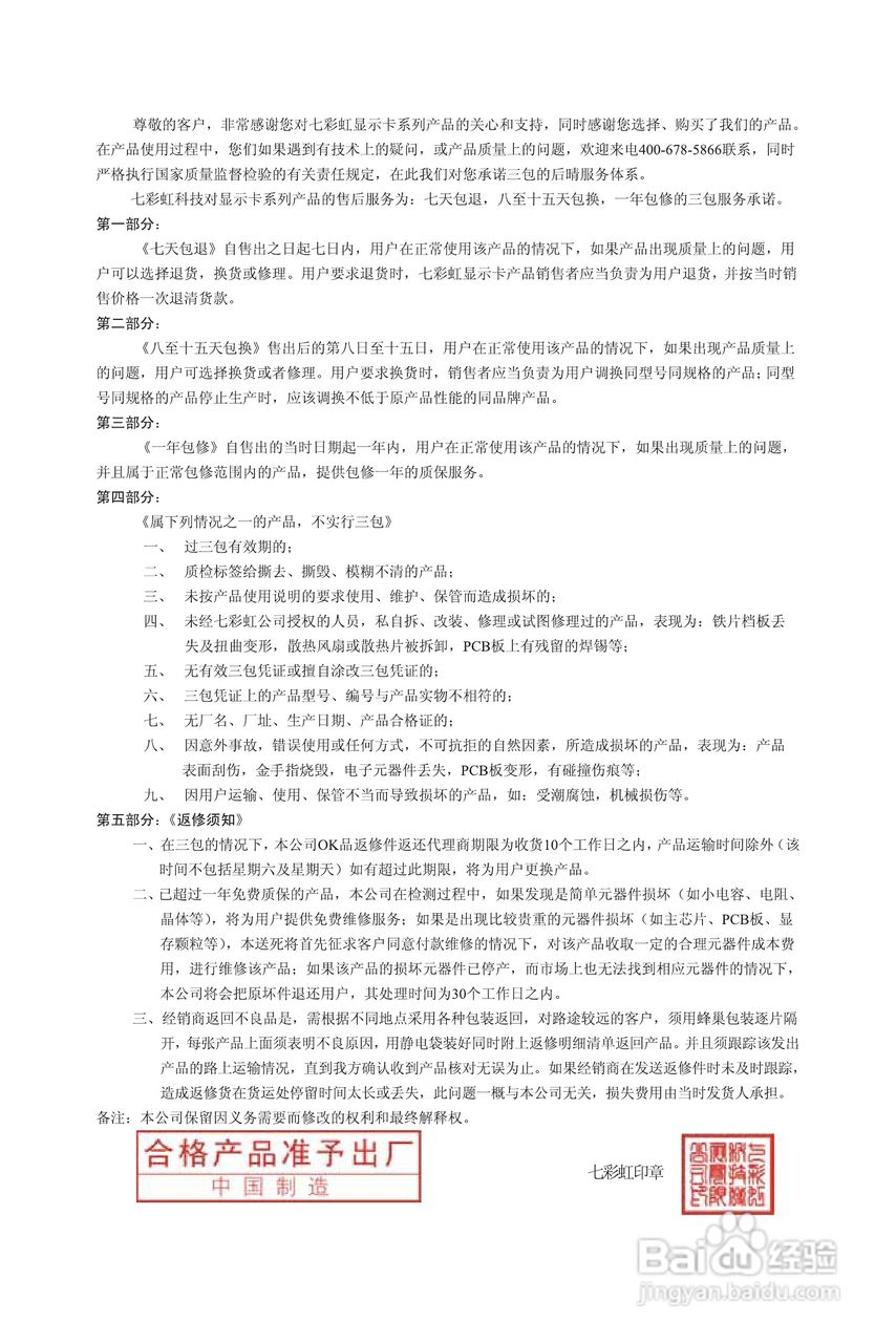
七彩虹:逸彩9400GT-GD2 CV冰封骑士-0DB TC512M T25说:[4]
2026-04-22 16:02:23
本篇为《七彩虹:逸彩9400GT-GD2 CV冰封骑士-0DB TC512M T25说》,主要介绍该产品的使用方法以及常见故障解决方案。
(共篇)
上一篇:
声明:
本网站引用、摘录或转载内容仅供网站访问者交流或参考,不代表本站立场,如存在版权或非法内容,请联系站长删除,联系邮箱:site.kefu@qq.com。
相关推荐
七彩虹:逸彩9400GT-GD2 CV冰封骑士-0DB TC512M T25说:[2]
阅读量:175
七彩虹:逸彩9500GT-GD2 CV冰封骑士-0DB TC512M N25说:[4]
阅读量:91
七彩虹:逸彩9500GT-GD2 CV冰封骑士-0DB TC512M N25说:[2]
阅读量:165
七彩虹:逸彩9400GT-GD3 CV版 TC512M M20说明书:[4]
阅读量:53
七彩虹:逸彩9400GT-GD3 CV版 TC512M M20说明书:[2]
阅读量:172
猜你喜欢
什么不什么什么
企业管理咨询公司是做什么的
1991年是什么年
karry什么意思
1980年是什么命
sma是什么意思
house是什么意思
人鱼线是什么
新加坡有什么特产
6月26是什么星座
猜你喜欢
松露是什么
telephone是什么意思
during是什么意思
抖s和抖m是什么意思
老鸨是什么意思
地瓜是什么
最大马力是什么意思
1959年是什么命
诫勉谈话是什么意思
cruise是什么意思