指南生活
首页
美食营养
手工爱好
生活家居
返回
指南生活
首页
美食营养
游戏数码
手工爱好
生活家居
健康养生
运动户外
职场理财
情感交际
母婴教育
时尚美容
搜索
汇分电子SIDEPAK AM510个人粉尘仪说明书:[4]
2025-11-01 00:27:30
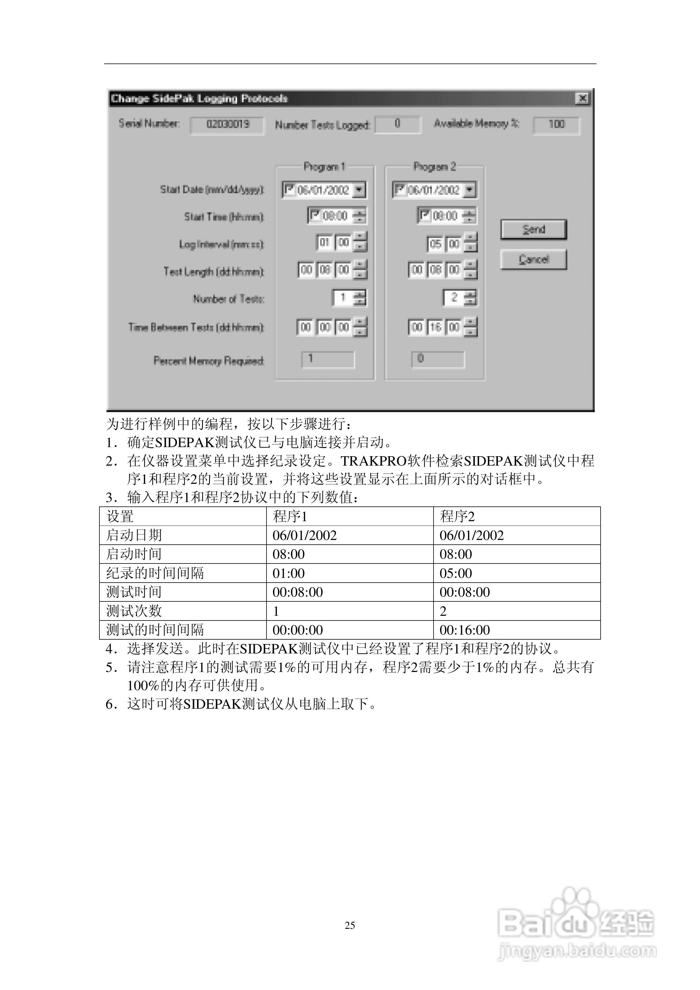
本篇为《汇分电子SIDEPAK AM510个人粉尘仪说明书》,主要介绍该产品的使用方法以及常见故障解决方案。
(共篇)
上一篇:
|
下一篇:
声明:
本网站引用、摘录或转载内容仅供网站访问者交流或参考,不代表本站立场,如存在版权或非法内容,请联系站长删除,联系邮箱:site.kefu@qq.com。
相关推荐
汇分电子SIDEPAK AM510个人粉尘仪说明书:[3]
阅读量:36
SIDEPAK AM510个人粉尘仪说明书:[3]
阅读量:124
SIDEPAK AM510个人粉尘仪说明书:[7]
阅读量:63
SIDEPAK AM510个人粉尘仪说明书:[5]
阅读量:36
SIDEPAK AM510个人粉尘仪说明书:[1]
阅读量:61
猜你喜欢
感恩祝福
嬗变的意思
苗条的意思
刨活是什么意思
微商是什么意思
苹果5g手机什么时候上市
义不容辞是什么意思
button是什么意思
时间节点是什么意思
不辞而别的意思
猜你喜欢
earth是什么意思
旅行包什么牌子好
生日卡片祝福语
怀孕5个月应注意什么
得意忘形是什么意思
图样图森破是什么意思
四字祝福语
忍无可忍的意思
minus是什么意思
input是什么意思