指南生活
首页
美食营养
手工爱好
生活家居
返回
指南生活
首页
美食营养
游戏数码
手工爱好
生活家居
健康养生
运动户外
职场理财
情感交际
母婴教育
时尚美容
知识问答
生活知识
搜索
索尼NEX-FS100CK数码摄像机使用说明书:[7]
2025-12-09 11:53:01
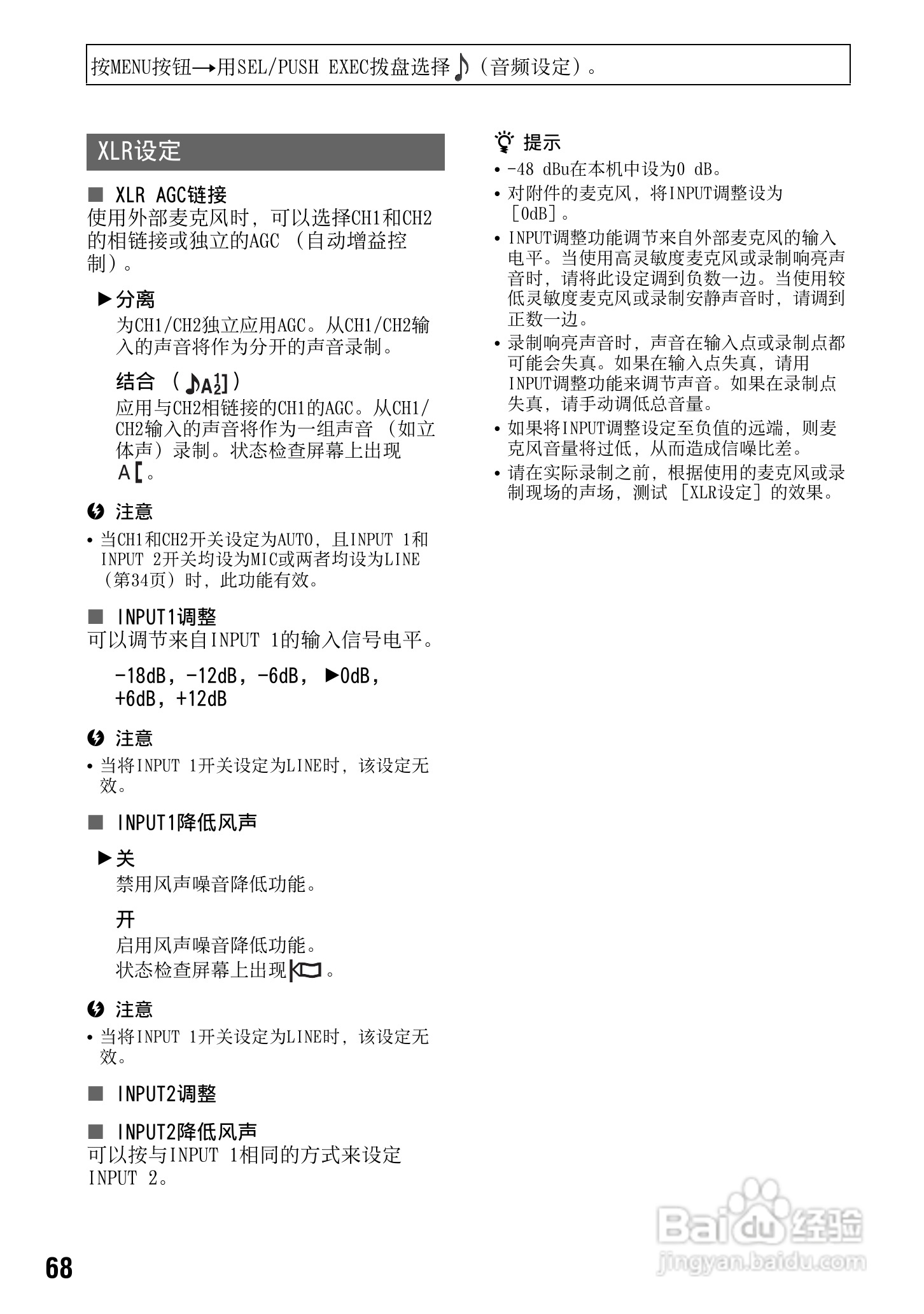
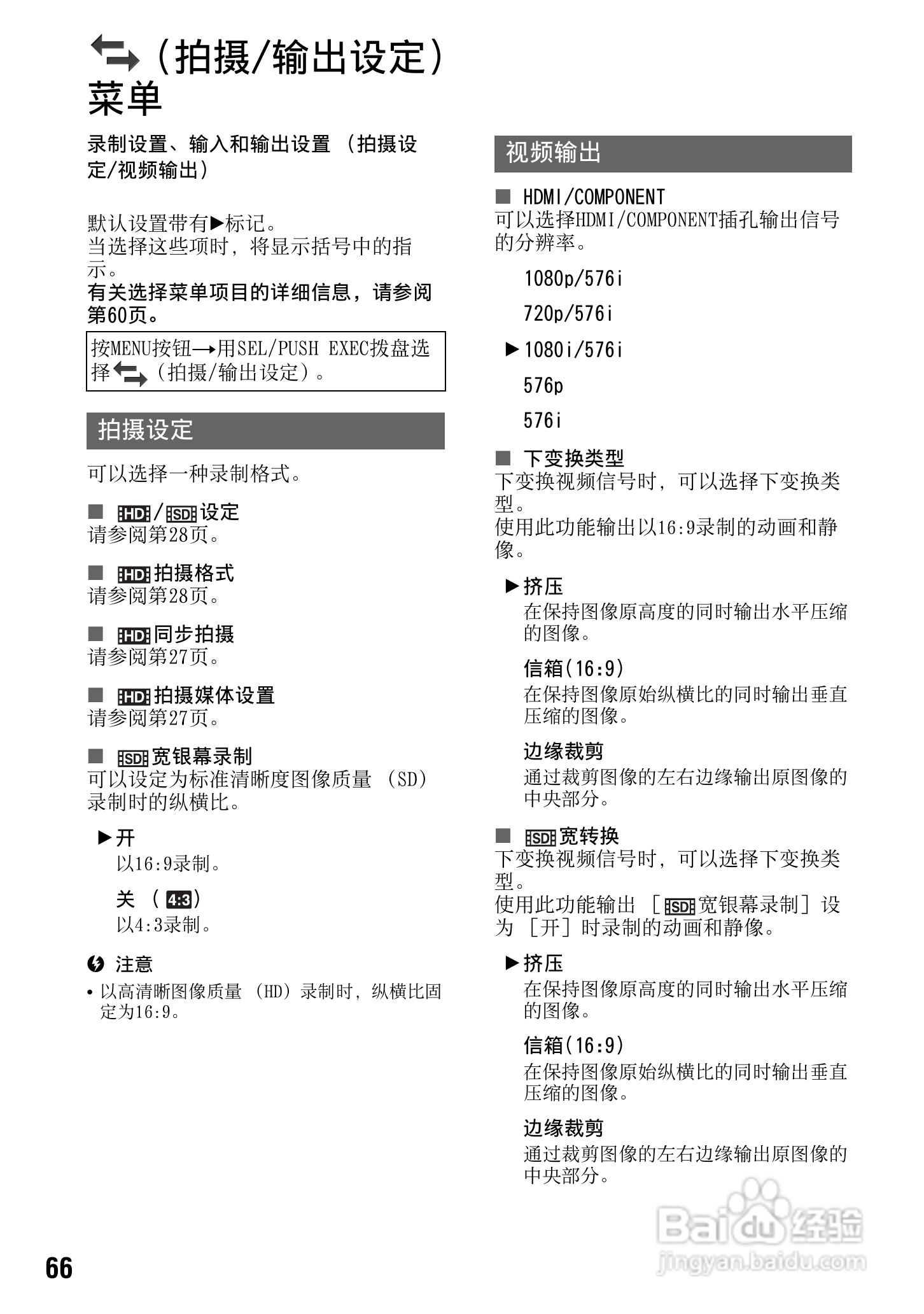
本篇为《索尼NEX-FS100CK数码摄像机使用说明书》,主要介绍该产品的使用方法以及常见故障解决方案。
(共篇)
上一篇:
|
下一篇:
声明:
本网站引用、摘录或转载内容仅供网站访问者交流或参考,不代表本站立场,如存在版权或非法内容,请联系站长删除,联系邮箱:site.kefu@qq.com。
相关推荐
索尼NEX-FS100CK数码摄像机使用说明书:[12]
阅读量:180
索尼a7r2视频拍摄如何设置
阅读量:71
索尼a6000新手教程
阅读量:83
索尼a7微单使用技巧
阅读量:36
索尼耳机煲机方法
阅读量:141
猜你喜欢
口女念什么
故弄玄虚的意思
额头长痘什么原因引起
诲人不倦的意思
自考什么时候报名
办低保需要什么条件
令尊是什么意思
明察秋毫的意思
brave是什么意思
身临其境是什么意思
猜你喜欢
iq是什么意思
candy是什么意思
goat是什么意思
羊肉和什么相克
沉淀的意思
跑马是什么意思
什么胸型手感
桥的作用
patience什么意思
树欲静而风不止子欲养而亲不待是什么意思